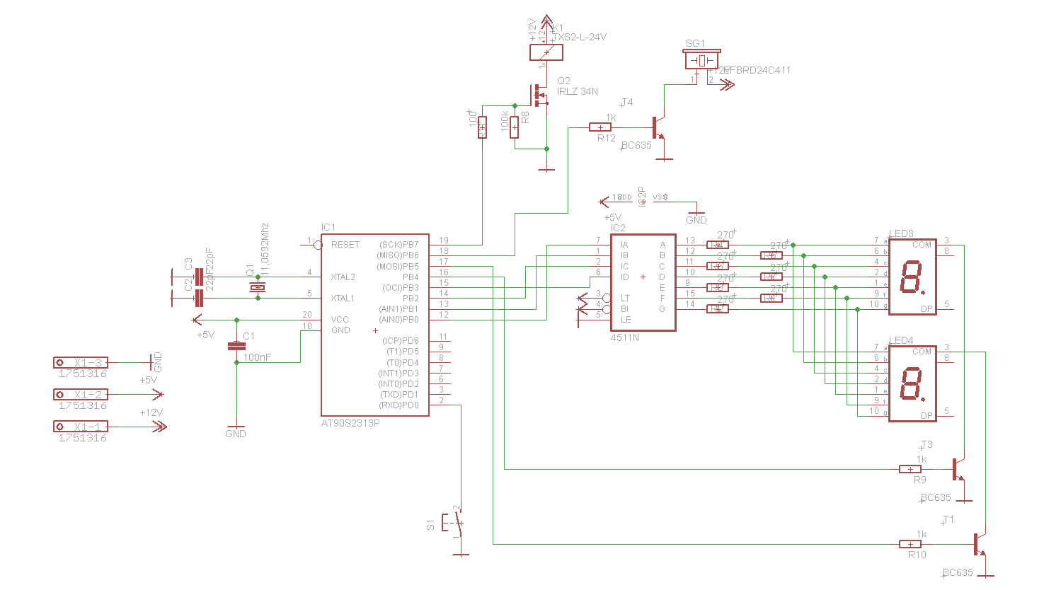
Hallo, könnt ihr bitte mal eine Blick auf die Schaltung + Code werfen und Verbesserungsvorschläge machen? (Siehe Anhang) Es ist mein 1. Projekt (Tastenentprellung wird noch hinzugefügt). Die Schaltung wurde bereits erfolgreich auf einem Steckbrett getestet. Funktionsbeschreibung: Bei Betätigung des Tasters wird ein Schütz über den MOSFET eingeschaltet (12V DC mit integrierter Freilaufdiode). Von x Sekunden wird herunter gezählt und die verbleibenden Minuten auf 2x 7-Segmentanzeigen angezeigt. Die Segmente werden über einen BCD-Treiberbaustein versorgt und gemultiplext. X Sekunden vor Ablauf wird ein Summer betätigt. Schonmal Danke für eure Vorschläge.
Freilaufdiode an der Relaisspule fehlt und kann nicht durch die Diode im MOSFET ersetzt werden.
Eventuell habe ich mich etwas Missverständlich ausgedrückt. Das Schütz hat eine integrierte Freilaufdiode.
Bitte melde dich an um einen Beitrag zu schreiben. Anmeldung ist kostenlos und dauert nur eine Minute.
Bestehender Account
Schon ein Account bei Google/GoogleMail? Keine Anmeldung erforderlich!
Mit Google-Account einloggen
Mit Google-Account einloggen
Noch kein Account? Hier anmelden.
