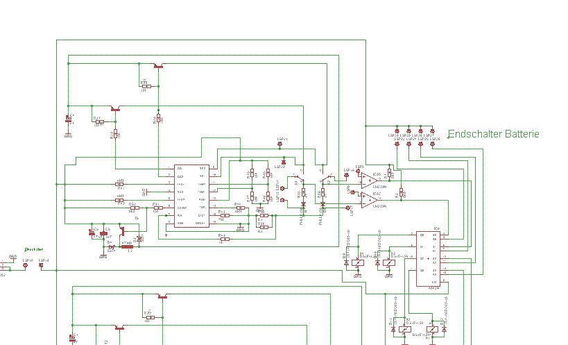
Hallo Community. Ich bin am Verzweifeln.... Ich habe die im Anhang hinzugefügte Schaltung aufgebaut und sie funktioniert fast zu meiner Zufriedenheit. Wenn die Spannung am invertierten Eingang unter 1 V fällt setzt der Ausgang ein RS-FF und dieses dann ein Relais solange die Batterie eingesetzt ist. Wenn ich sie rausnehme bekommt der Reseteingang von dem FF high signal und es soll zurücksetzten. Das funktioniert auch aber nur wenn ich das mit einem Relais mache. Sobald ich den Ausgang des zweiten Komparators an den Set Eingang des FF lege kann ich nicht mehr zurücksetzen :/ Ich teste da jetzt schon ewig rum aber ich komm nicht drauf :( Kann mir bitte jemand helfen?
Sry dass ich euch damit Belästigt hab ;) Hab den Fehler endlich gefunden :D Der Set-Eingang ist dauerhaft gesetzt gewesen weil nach dem Umschalten des Relais der Pegel des Komparators fehlte und dieses so dauerhaft high hatte. Hole mir den Pegel jetzt direkt von der Batterie :) Bis Bald
Bitte melde dich an um einen Beitrag zu schreiben. Anmeldung ist kostenlos und dauert nur eine Minute.
Bestehender Account
Schon ein Account bei Google/GoogleMail? Keine Anmeldung erforderlich!
Mit Google-Account einloggen
Mit Google-Account einloggen
Noch kein Account? Hier anmelden.
