Hallo! Also ich brauch mal wieder etwas Hilfe. Dieses mal im Elektronikbereich. Also es geht darum einen LiFePO4 Lader mit max. 10A Ausgangsstrom für 4 Zellen zu bauen. Ich weiß, es gibt viele fertige Ladegeräte. Was ich aber gern möchte ist ein sehr einfach zu bedienender Lader. Dazu hab ich mir vorgestellt, dass ich die Schaltung mit einem Notebooknetzteil (~150W) versorge. Sprich man muss nur das Notebooknetzteil an die Steckdose und an den Lader anstecken und der Rest gescheit von ganz alleine. Das funktioniert deswegen, da immer der selbe Akku geladen werden soll. Die 10A brauche ich da Akkus mit hoher Kapazität (30-40Ah) zum Einsatz kommen werden. Die Suche hab ich schon reichlich bemüht. Leider bin ich nun verwirrter als vorher. Es gibt so viele unterschiedliche Ansätze und ich möchte dieses Thema noch ein Mal diskutieren um herauszufinden welcher Ansatz für mich der richtige wäre. 1) In diesem Beitrag "Re: Notebooknetzteil Strombegrenzung?" Thread hat MaWin ein sehr interessanten Schaltung präsentiert. Ich hab die gleich mal gezeichnet (Anhang). Ist noch nicht dimensioniert. 2) Der typische Ansatz mit einem Ladecontroller. Hab aber nicht wirklich etwas gefunden im diesem Bereich. 3) Über MosFETs und Spulen den Strom per PWM begrenzen und die Spannung kontrollieren. Also was meint ihr? MfG
> Ich hab die gleich mal gezeichnet (Anhang). Ist noch nicht dimensioniert.
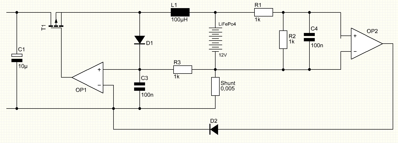
Leider aber unvollständig/falsch übernommen:
- keine Op-Amps sondern "als Schmitt-Trigger beschaltete Op-Amps" (du
brauchst eine Mitkopplung)
- bei den "Op-Amps" fehlen die Referenzen
- der P-Mosfet ist falsch rum
...
So besser? Aber du hast dich sonst nicht dazu geäußert. Ist das überhaupt ein praktikabler Ansatz? lg
>>So besser? > >D2 ist falsch angeschlossen. D1 auch. So kann das nicht gehen. Strommessung funktioniert nicht.
3er Anlauf. Ich entnehme euren Zeilen, das dies die praktikabelste Lösung sein wird? Als nächstes wäre die Dimensioniereung gefragt. Da tappe ich ehrlich gesagt im dunkeln^^.
>3er Anlauf. Gurkenkram. OP2 braucht eine Referenzspannung am -Eingang. Sonst feuert der bei allem was größer Null ist. D1 ist immer noch falsch. D2 auch falsch. >Ich entnehme euren Zeilen, das dies die praktikabelste Lösung sein wird? Kauf dir ein Ladegerät.
Hum. So schnell gebe ich aber nicht auf. Ich weiß es ist mühsam jemanden Dinge vorzukauen die man selbst gut beherrscht. Ich brauch meine Einarbeitungszeit damit ich die Elektronik auch verstehen lerne. Netzteil könnte ich so eines nehmen: http://www.amazon.de/NOTEBOOK-LAPTOP-NETZTEIL-passend-ersetzt-Originaltypen/dp/B002Q9BM5K/ref=sr_1_4?s=computers&ie=UTF8&qid=1342725444&sr=1-4 Wie können die Dioden nun wieder falsch sein? Ich hab sie umgedreht. Wenn du dich ein wenig genauer ausdrücken könntest.... lg
>Wie können die Dioden nun wieder falsch sein? Ich hab sie umgedreht. >Wenn du dich ein wenig genauer ausdrücken könntest.... Ja, mach ich gerne: Du bist ein kompletter Vollidiot was Analogtechnik angeht. Und du glaubst das du da einen Schaltregler mit zwei OPs und einem FET einfach mal so aufbauen kannst? Träum weiter. Sorry für die harten Worte, aber lieber einen Tritt in den Hintern als eine Explosion auf dem Basteltisch.
MC34063 mit externem FET in Step-Down Konfiguration: Shunt-Widerstand für die MC34063-eigene Strombegrenzung dimensionieren auf 10A. Ebenso die Ziel-Ausgangsspannung auf 4*LiFe setzen. Wenn der Akku leer ist, läuft der MC34063 in der Strombegrenzung und wenn er fast voll ist in der Spannungsbegrenzung. Das macht dir aber auch ein 99€ Labornetzteil von Reichelt. Das hat sogar einen externen Steuereingang über den du die Begrenzung analog vorgeben kannst und den Ausgang sperren/freigeben. Allerdings ist der Grad an Naivität für die den Schaltungsvorschlag oben doch hm...
Gott sei Dank ist LiFePo deutlich gutmütiger als LiIo oder LiPo. Frage mal bei Deiner Hausrat ob Du auch bei grobem Unfug versichert bist.
Ihr hattet natürlich recht. Aber ob der Ton wirklich nötig ist, steht auf einem anderen Blatt Papier. Aber zu meiner Verteidigung (=Ausrede) muss ich sagen, dass ich etwas unkonzentriert an die Schaltung ging. Ich hatte zuvor stundenlang Threads durchgekaut... Für mich wäre eigentlich wichtiger gewesen anfänglich über den besten Ansatz zu diskutieren. Ich hab mich noch mal konzentriert hingesetzt und die Schaltung versucht zu verstehen. Außerdem hab ich mal versucht den ersten Schmitt- Trigger laut http://de.wikipedia.org/wiki/Schmitt-Trigger zu dimensionieren.
Was ich mich nun Frage ist ob der Spannungsteiler für den zweiten Schmitt-Trigger (rechts) notwendig ist, denn im Datenblatt des OPVs steht, dass die Eingangsspannung nicht größer sein soll als die Versorgungsspannung. Da der OPV mit 19V versorgt wird und die max. Spannung eines LiFe Akkus 14,6V ist sollte, das doch kein Problem sein oder? lg
Wieviel Strom schafft deine Referenzspannungsquelle?? Sollte Gnd der gemeinsame Bezug sein, so wird diese quasi kurzgeschlossen!
Entweder ich nehme eine Ref.quelle mit sehr hohem Ausganswiderstand oder ich entferne die direkte Verbindung.
>MC34063 - Hast du es dir so vorgestellt? Jetzt kommen wir der Sache zumindest mal näher, aber der Shunt sitzt falsch und müsste 15mOhm haben. Der MC34063 ist so eine Art Ein/Ausschaltbarer Oszillator mit festem Tastverhältnis. Ist hinten die Spannung zu niedrig, fängt er an den Transistor mit dem Rechtecksignal zu befeuern. Das eine was ihn wieder abschaltet sind 1,25V am Vref-pin. Würde man also 4*3,7V LiFe laden, dann wären dass 14,8V. Der Spannugsteiler an Vref wäre dann 1,2k und 13k. Das andere was ihn abschaltet ist die Spannungsdifferenz >150mV zwischen Pin 6 und 7. Dort ist der IC so designt, dass er mit einem Shunt auf der High-Side abgreifen kann. Baust du also einen 15mOhm-Widerstand ein und greifst mit Pin6 und 7 darüber ab, dann erreicht er die 150mV Abschaltspannung bei 10A. Als Kondensator für die Taktgeschwindigkeit solltest du zwischen 1nf und 1,2nF nehmen. Das entspricht 25kHz-33kHz Taktrate. Du musst die 100kHz nicht auf Anschlag ausnutzen. Ich gehe von deinem 19V Notebooknetzteil im StepDown-Betrieb aus. Deine Induktivität muss die 10A abhaben können und mindestens 4µH bei 30kHz haben. Am besten also was Dickes selber wickeln und auf das 3-5fache der Induktivität bringen. Erst wenn beide Bedingungen nicht mehr erfüllt sind, taktet er wieder raus. Eigentich ist er zur Spannungsregelung gedacht, aber zusammen mit dem Shunt hast du auch eine Stromregelung. Bitte mal folgendes durchlesen: http://www.nomad.ee/micros/mc34063a/ http://www.mikrocontroller.net/articles/Konstantstromquelle_fuer_Power_LED und natürlich das Datenblatt des MC34063A
Grüß dich! Vielen Dank für deine Hilfe. Jetzt hab ich doch ein paar Fragen. Ich hab mich ziemlich lange mit folgender AN beschäftigt: http://www.onsemi.com/pub_link/Collateral/AN920-D.PDF Dort sie die rede von 330mV welche über den Shunt abfallen müssen. Auf Seite 3 linker Absatz. Oder hab ich es falsch verstanden? Die Frage ist nun wie greife ich diese 150mV (330mV?!) ab? Wenn ich den Shunt zwischen Spule und Akku hänge (dort wo ich die 10A ja fließen lassen will) dann hab ich ja bereits einen Spannungsabfall über den FET und die Spule. Sprich ich werd mal mal 150mV an Spannungsdifferenz zwischen der Versorgung Pin 6 (Vcc) und dem Shunt messen. Also wie soll ich den Shunt setzen? Darf ich fragen wie du die Induktivität berechnet hast? Dazu sind ja Werte für Vripple erforderlich. Leider hab ich noch zu wenig Erfahrung mit praktikablen werten. Akkus dürften damit wohl nicht so ein Problem haben oder? Was haltest du davon: http://www.conrad.de/ce/de/product/420282/ Viele Dank erst Mal :D! MfG
Kleine Fehler: "Dort ist die *R*ede von 330mV welche über den Shunt abfallen müssen. Auf Seite 3 linker Absatz. Oder hab ich es falsch verstanden?" "Sprich ich werde schnell mal 150mV an Spannungsdifferenz zwischen der Versorgung Pin 6 (Vcc) und dem Shunt messen." MfG
Ja, es sind dann wohl 330mV. Für 330mV an 2*10A macht das dann ein 16,5mOhm Shunt, Peile daher mal 15mOhm an. Die Arbeitsweise eines Shunt ist ja nun mal, dass proportional zum Strom eine Spannung abfällt, dessen Differenz man misst. Der MC43036 macht genau das über die Pins 6 und 7. Er begrenzt aber den Strom an der Spule, und der ist doppelt so groß wie der kontinuierliche Ausgangsstrom. Du hast an dem Shunt nicht nur 330mV Spannungsabfall sondern bei 20A auch gleich noch 6,6W (peak) Abwärme. Im mittel ist es natürlich deutlich weniger und du kannst für 3-4W kontinuierliche Abwärme dimensionieren. Also gleich einen "echten" Shuntwiderstand mit Kühlfläche nehmen. Das gleiche gilt für deinen FET. Auch der wird entsprechend warm, je nach Typ und RdsOn. Das ganze musst du dann an einen Kühlkörper bringen. Wenn du einen gemeinsamen Kühlkörper nimmst mit Paste und Glimmer. Deine ausgesuchte Spule sollte auch noch eine Sicherheit haben und nicht genau bei 4.0µH liegen. Der maximaler Strom an der Spule ist ja viel höher, als der kontinuierliche am Ausgang. Keine 10A sondern 20A nehmen! Wenn du die Induktivität selbst nachrechnen willst, brauchst du die maximal Spannungsdifferenz am Eingang gegenüber der Zielspannung. Ich hab 19V-14,8=4,2V. Jetzt den Widerstand (Steilheit des Stromanstiegs an der Spule beim Einschalten) bei maximalem Strom. Der maximale Strom an der Spule ist hier aber fast 20A. Beim MC34063 schätzt man eben maximalen Strom am Schalttransistor in Step-Down auf das doppelte des Ausgangsstromes. Da der MC34063 nur 15% Einschaltdauer kann, muss er in dieser Zeit auf 20A kommen, damit im Mittel hinten auch die 10A fließen. Also 4,2V/20A = 0,84Ohm. Die Induktivität muss für die maximale Einschaltdauer diese Steilheit haben, denn sie fungiert als Strombegrenzer, so lange der MC43063 durchschaltet. Der interne Oszillator arbeitet ja mit fixem Tastverhältnis und Frequenz. Ich rechne mal ordentlich vor: Ich nehme mal 30kHz. Der MC34063 macht ein Tastverhältnis von 15%. Das macht eine Einschaltdauer von 1/30k*0,15=5µS. 0,84Ohm*5µS=4,2µH (Vs/A => sogar die Einheit passt.) Das ist ja alles ideal gerechnet, aber der Einschalt- und Ausschaltvorgang am Transistor werden nicht berücksichtigt und genausowenig, dass die Induktivitäten eigentlich immer für f=1kHz geführt werden. Daher die Sicherheit. Es ist ja ein Step-Down, da darf die Induktivität auch größer sein, aber halt nicht kleiner als der errechnete Wert! Schau auch mal nach anderen StepDown Reglern. Der P3596 hat eine eingebaute 3A Strombegrenzung und sollte hier mit einer 3A Spule auskommen, da er ja auch das Tastverhältnis steuern kann. Effektiv kannst du daher auch fast die 3A entnehmen. Es gibt auch noch andere ICs, ähnlich dem MC34063. Such mal nach Schaltnetzteil-ICs, da gibt bestimmt was besseres, als dieses Urgestein.
Wie viele Lade/Entladezyklen willst du da eigentlich mit dieser Schaltung machen? Irgendwann müssen die Zellen wieder ausbalanciert werden. Wenn du den Akkupack auch noch selbst verlötest und die Akkus dabei sehr heiß werden, bekommst du sehr ungleichmäßig laufende LiFe-Zellen. Von Haus aus sind die sehr stabil und gleichmäßig, aber bei direktem löten an den Akkus wirds sehr schnell zu heiß. Die laufen dann zwar noch, aber lange nicht mehr so gut wie ursprünglich, spätestens dann muss ein Balancer her (P100).
Gerüchten zu Folge verwenden einige Motorradfahrer LiFe Akkus ohne Balancer als Ersatz für Ihren Bleiakku. Auch nach 1 Jahr haben die keinen nennenswerten Zellendrift oder Leistungsverlust verzeichnet. Der Nutzer von dem ich las verwendete die A123 2.3Ah Zellen in 4s2p Konfiguration. Anselm p.S.: http://shop.strato.de/epages/61333079.sf/de_DE/?ObjectPath=/Shops/61333079/Products/4s3p-A123-Block-V2
Hallo, so ein Ladegerät zu bauen, ist nicht ganz trivial. Also Erstens: Bei Reihenschaltung während des Ladevorgangens braucht man einen Balancer. Zweitens: Der ideale Ladevorgang besteht aus 3 Phasen: Phase 1: Der Akku wird mit einem relativ geringen Strom für einige Minuten vorgeladen. Phase 2: Der Akku wird im Konstantstrombetrieb geladen, bis er seine Maximalspannung erreicht. Phase 3: Der Akku wird im Konstantspannungsbetrieb geladen, bis der Strom einen Schwellwert unterschreitet. Dann ist der Akku voll. Wichtig ist dabei, dass die Spannungswerte bis auf wenige Millivolt genau eingehalten werden. Dazu ist weder ein Labornetzteil, noch sonst irgendeine Popelschaltung geeignet. Ansonsten reagiert der Akku mit vorzeitigem Ableben. Die Nichtbeachtung dieser Vorgaben sind der Hauptgrund, weswegen manche Akkus viele Jahre halten und manche nach kurzer Zeit hinüber sind. Es gibt natürlich immer Beispiele wie "ich habs aber immer so gemacht und es funktioniert trotzdem!". Das mag natürlich sein. Auch einfacher funktionierts eine Zeit lang. Manchmal auch sogar länger. Allerdings zeigen die Unmengen abgerauchter, oder sogar explodierter Akkus, dass eine gewisse Vorsicht angebracht ist. Das zeigt sich auch daran, dass sich feuerfeste Taschen, in die man die Akkus während des Ladevorganges legen kann, einer großen Beliebtheit erfreuen. Auch ein Motorradfahrer, der gerade zusieht, wie die Feuerwehr seinen heißen Ofen löscht ist bestimmt lustig anzusehen. Überhaupt ist so ein Metallbrand eine lustige Angelegenheit. Noch lustiger wirds, wenn dann versucht wird mit Wasser zu löschen ... Gruß
> so ein Ladegerät zu bauen, ist nicht ganz trivial.
Du solltest zumindest die Überschrift lesen,
es geht hier um LiFePo4 und nicht LiIon/LiPoly-Akkus.
Deine Ratschläge sind also Humbug, am Thema vorbei.
Hallo, ich gebe zu, dass ich das nicht so richtig gecheckt habe. Die Sicherheitshinweise sind für diese Akkus in der Form nicht so wichtig. Nichts ändert sich dadurch allerdings beim Ladeverfahren. Ich darf dazu einen Hersteller zitieren: "Exactly to say, here are three steps for A typical charging way of LiFePO4 battery, When battery is almost empty, we need to offer a very small constant current to "recover" the battery voltage into nominal state. After this step, big constant charging current can be accepted by LiFePO4 battery. Always here is a mark on charger, as "XX V, XX A", that means the volume of constant charging current is the "XX A". The constant current state is the most important state for battery charging, which makes battery been charged from 5% SOC to 90% SOC. After constant current charging step, the final step is the constant voltage step, Make sure that charging voltage have been fixed as up to 3.65V, then small current would be given to feed the batteries till they all fully charged. In this state, the balancing function would be finished, so cells in battery pack would have almost same SOC state. When battery pack is discharging, all cells can act as the same way, battery pack would got stable performance." Gruß
Ich hab mal aus Spaß eben ein 2S LiPo-Ladegerät von Graupner aufgemacht. Es hat zwei Klemmen für den Betrieb an einer 12V KFZ-Batterie und ein 12V Gleichspannungsversorgung über Netzteil. #4490, war mal für einen MicroJetRanger. Ladeschluß ist bei 8,4V und Strom bei 0,8A. Und siehe da, es sitzt ein MC34063 mit externem FET drin! Daneben sitzt ein mir unbekannter IC, der für das Balancing der beiden Zellen sorgt. Es ist also nicht allzu abwegig den 34063 als Li-Lader zu verwenden.
Bitte melde dich an um einen Beitrag zu schreiben. Anmeldung ist kostenlos und dauert nur eine Minute.
Bestehender Account
Schon ein Account bei Google/GoogleMail? Keine Anmeldung erforderlich!
Mit Google-Account einloggen
Mit Google-Account einloggen
Noch kein Account? Hier anmelden.




