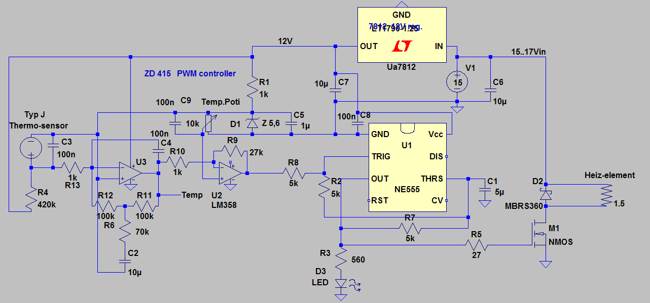
Hi Leute! Kann mir eventuell jemand die Schaltung aus dem Anhang erklären? Es handelt sich um eine analoge Regelung für einen ZD-415 Lötkolben. Netzteil mit Spannungsregler und Zenerdiode als Referenzspannung für die Tempeinstellung ist klar. Den Teil mit OP für die Temperaturmessung verstehe ich nicht. Ebenso den Komperator. Ist der Komperatorteil nicht falsch beschaltet? invertierender/nichtinvertierender Eingang vertauscht? Der 555 dient als Oszillator für die Leistungsstufe, richtig? Gegen welches Potential muß ich am Temp-Ausgang messen? Gegen Masse? Problem ist folgendes: Ich habe die Schaltung nachgebaut, jedoch schwankt die Temperatur an der Lötspitze sehr. Es wir keine konstante Leistung im Leerlauf zugeführ. Wenn Temp zu niedrig, fängt die Schaltung an, den Fet langsam zu pulsen, immer schneller, bis hin zu Dauer an. Dann ist die Solltemp wohl erreicht, die Taktung wird langsamer bis ganz aus. Dann das Gleiche Spiel von Vorne. Dabei treten halt starke Temperaturschwankungen an der Spitze auf. Könnt Ihr mir helfen? Danke im Voraus, mastermixer
Zu viele Frangen auf einmal. Frage den AUtor der Schaltung, ob sie erprobt ist. Da ist kein Komparator drin, sondern zwei Verstärker und eine Astabile Kippstufe als PWM generator. Deiner Beschreibung nach funktioniert die Regelung prinzipiell. Wenn der Lötkolben zu kalt ist, dreht er die Heizung langsam auf. Wenn die Solltemperatur erreicht ist, dreht er die Heizung langsam wieder runter. Du hast offensichtlich eine Schwingung. Das passiert, wenn der Regelkreis unzureichen bedämpft ist. Vergößere C4 oder entferne C2 - dann wird der Eingangsverstärker träger.
Wer hat das denn gezeichnet... Man blickt durch dieses viel zu eng gezeichnete Gewirr nicht durch.
Hallo Leute! Den Autor der Schaltung bekomme ich nicht erreicht. Hier mal der Link zur Seite, wo ich den Schaltplan her habe: https://sites.google.com/site/alfschmaster/l%C3%B6tstationgeregelt,mitzd415 Da finden sich noch ein paar Infos, aber nichts, was mir weiterhilft. Könnt Ihr damit mehr anfangen? Gruß, mastermixer
So wie ich die Schaltung versteh, soll U3 ein Dreieckgenerator sein, der durchs Thermoelement in seinem Ausgangsoffset verschoben wird. U4 spielt den Komparator und der 555 erzeugt dann Rechteckpulse, die den Kolben ansteuern. Wenns ein wenig einfacher sein soll, ich habe eine Kolbensteuerung für J-Type Thermos mit einem ATTiny 25/45/85 und ca. 13 externen Bauteilen gebaut: http://www.schoeldgen.de/avr/ Das Projekt heisst SolderingStation
Bitte melde dich an um einen Beitrag zu schreiben. Anmeldung ist kostenlos und dauert nur eine Minute.
Bestehender Account
Schon ein Account bei Google/GoogleMail? Keine Anmeldung erforderlich!
Mit Google-Account einloggen
Mit Google-Account einloggen
Noch kein Account? Hier anmelden.

