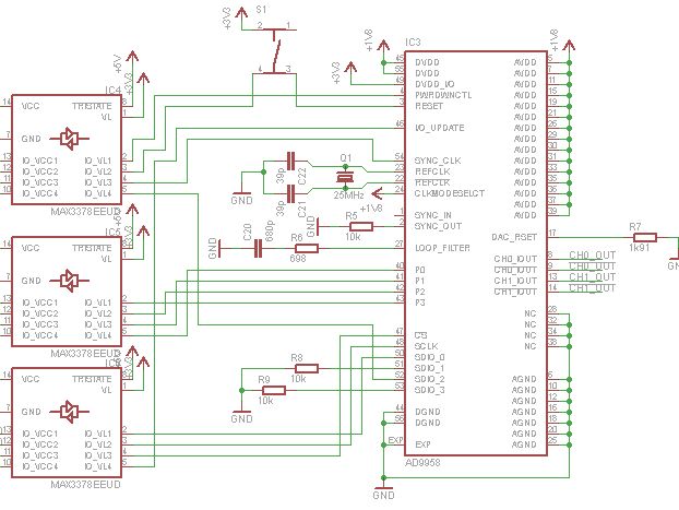
Hallo zusammen, fuer meine Forschungsarbeit an der Uni muss ich mich mit dem DDS-Baustein AD9958 auseinandersetzen. Dafuer habe ich bereits eine Platine nach dem Schaltplan des Eval-Boards erstellt. Diese Platine wird dabei auf ein Arduino Mega 2560 aufgesteckt und via SPI ueber Pegelwandler angesteuert. Grundsaetzlich funktioniert antwortet mit der DDS auch. Im channel select register CSR habe ich beide Channels eingeschaltet und auf 3-Wire SPI umgestellt. Auch habe ich im function register 1 FR1 die wichtigsten Einstellung eingetragen. Wenn ich diese Register auslese, bekomme ich die eingeschriebenen Werte auch wieder zurueck. Lediglich das Frequenz- und das Phasenoffsetregister nehmen die Werte nicht an. Dementsprechend kommt "hinten" am DDS auch nichts raus. Im Beitrag "DDS AD9958 - Probleme mit dem extrahieren des Chips" wurde dieses Problem schon einmal erwaehnt, aber nicht geloest. Mein Code hat folgende Struktur: CSR (0xF2) schreiben (CH0 & CH1 aktiviert, 3-Wire SPI, MSB) FR1 (0xD054A0) schreiben ((PLLx20>255MHz,CP 75µA, 2-lvl modulation + RU/RD, SYNC_CLK disable) Freq schreiben (Phase schreiben) IO_Update Anschliessend lese ich (wegen debugging) alle Register wieder aus. Ich hoffe, einer von euch kann mir da helfen. Gruss Roman
Bitte melde dich an um einen Beitrag zu schreiben. Anmeldung ist kostenlos und dauert nur eine Minute.
Bestehender Account
Schon ein Account bei Google/GoogleMail? Keine Anmeldung erforderlich!
Mit Google-Account einloggen
Mit Google-Account einloggen
Noch kein Account? Hier anmelden.
