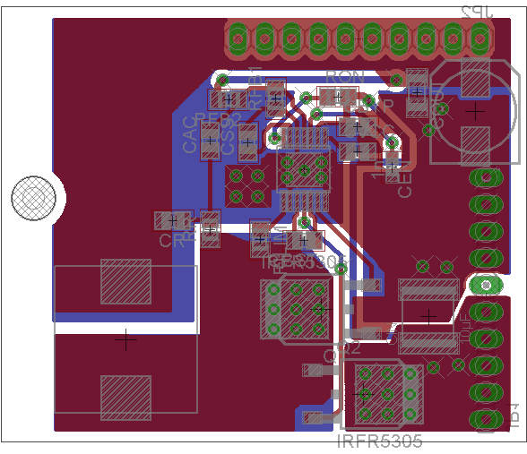
Hallo Leute ich hab mir den oben genannten Wandler aufgebaut. prinzipiell funktioniert der auch nur das die Ausgangsspannung 5 Volt beträgt anstatt der angepeilten 12V. Ich habe alle Bauteile nach dem Webbench report genommen. Von daher müssten die stimmen. Blos warum hab ich dann nur eine so geringe Ausgangsspannung? Das Layout ist übrigens an das Layout des evaluation borads gehalten. HAt jemadn eine Ahnung was ich messen und verändern kann um herauszufinden warum der nicht richtig funkioniert? Ich hab im Anhang auch mal die Kurven von den Fets angehängt.
Hallo Chris. Ich würd' mal vermuten: RFB1 und RFB2 falsch dimensioniert. Mal drüberrechnen anhans der Datenblattformel. Grüße
So ich rechne mal und hoffe das ich einen Fehler habe: Vout=Vfb*(Rfb1+Rfb2)/Rfb1 Vfb aus Dateblatt = 0,6V Rfb1 aus Webbench = 10kOhm Rfb2 aus Webbench = 191kOhm Vout= 12,06V, sollte also stimmen.
Wer hat mal ein funktionierendes Layout mit welchem Regler auch immer für mich mit folgenden Daten: InputVoltage: 20-36V Outputvoltage: 12V Leistung: 60W Nachdem nun auch mein zweites Layout nicht so funktioniert brauch ich echt mal Hilfe. Die fertigen DC Wandler von Recom und Co sindmit ca. 80€ zu teuer. Bei Stückzahlen von größer 100 muss das doch auch günstiger gehen. Einzig und allein die Anschlüsse für in und out sind festgelegt.
Bitte melde dich an um einen Beitrag zu schreiben. Anmeldung ist kostenlos und dauert nur eine Minute.
Bestehender Account
Schon ein Account bei Google/GoogleMail? Keine Anmeldung erforderlich!
Mit Google-Account einloggen
Mit Google-Account einloggen
Noch kein Account? Hier anmelden.



