Hallo, ich habe ein Problem mit einem Buck-Converter, bestehend aus einem LM5576. Die Bauteilwerte habe ich anhand der Application Note 1572 von National Semiconductor berechnet. Allerdings habe ich nach dem Einschalten eine Ausgangsspannung mit einem überlagerten Sägezahn (siehe Bild). Habe mir mal den Compensation-Pin angesehen: Der schwingt bei steigendem Lastwiderstand mit steigender Frequenz. Erst wenn ich die Last auf über 300 mA erhöhe, pendelt sich die Spannung am COMP-Pin bei der Referenzspannung (1,225 V) ein. Danach bleibt das ganze stabil (Also Compensation und auch Ausgangsspannung), auch wenn ich die Last wieder wegnehme. Habe bereits mit verschiedenen Werten für das Kompensationsnetzwerk R22, C13 experimentiert, was ja laut Datenblatt die Fehlerverstärkung verändert. Wenn es schwingt, ist gefühlsmäßig die Verstärkung zu hoch. Habe also auch kleinere Bauteilwerte ausprobiert, hat aber alles nichts gebracht. Mein Ziel ist, dass sich nach dem Einschalten gleich eine stabile Ausgangsspannung einstellt. Liegt das Problem auch wirklich am Kompensationsnetzwerk oder gibt es noch andere Stellen, an denen ich dem Problem entgegenwirken kann? Danke und viele Grüße, Martin.
Bei Switchern ist immer der tatsächliche physische Aufbau wichtig. Gibts davon Bilder?
Mit welcher Eingangsspannung arbeitest du? Die Eingangskondensatoren kommen mir ein bisschen klein vor. Kannst du ein Oszibild der Eingangsspannung machen?
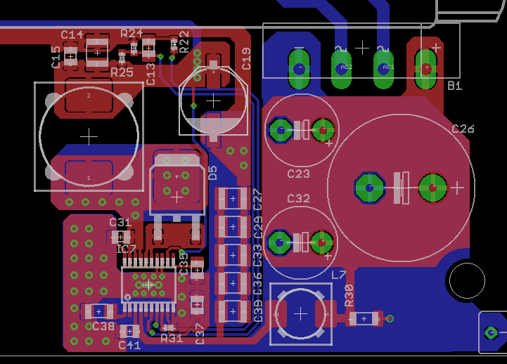
Layout siehe Anhang. Die Versorgung kommt (später) von einem 24V-Trafo mit Gleichrichter, Eingangsspannung bewegt sich also je nach Last im Bereich von 25 - 40 V. Nach dem Gleichrichter sind auch noch Elkos, im Schaltplan sind nur die unmittelbar beim Schaltregler platzierten Kerkos abgebildet. Momentan speise ich die Schaltung aber noch aus dem Labornetzteil. Oszibild kommt gleich.
Ich schmeiß mich weg... Hatte bisher am Labornetzteil 28 V eingestellt, gab keinen speziellen Grund für diesen Wert. Maximum am NT ist 30 V. Habe V-In erhöht und siehe da, der Comp-Eingang schwingt sich nach kurzer Zeit ein und das ganze ist stabil. Ist wahrscheinlich ein Problem, wenn die Ein-/Ausgangsspannungsdifferenz zu klein ist. Dadurch dürfte sich das Problem erledigt haben, der Trafo hat ja im Leerlauf eine noch höhere Spannung... Trotzdem danke für eure Hilfe!
Achso, noch zu den Bildern: TEK0004 zeigt das Problem, wenn die Eingangsspannung zu niedrig ist (< 30V) Eingangsspannung (gelb), Ausgangsspannung (blau) und den Eingangsstrom (pink). TEK0005 ist der Einschaltvorgang bei 30 V. Eingangsspannung (blau), Kompensations-Pin (gelb)
Bitte melde dich an um einen Beitrag zu schreiben. Anmeldung ist kostenlos und dauert nur eine Minute.
Bestehender Account
Schon ein Account bei Google/GoogleMail? Keine Anmeldung erforderlich!
Mit Google-Account einloggen
Mit Google-Account einloggen
Noch kein Account? Hier anmelden.



