Hi, Wie Berechne ich R2, damit ich als Ausgangsspannung 3,3V habe? Danke
1. Die Ausgangspannung ist von deinem Ugs abhängig. 2. An welcher Spannung hängt R2? 3. Hast du eine Last am Source?
Ups... +12V Es soll nur eine Steuerspannung sein, um einen Alarmzustand zu melden, geht an einen Microcontroller.
Hallo, also die 4,8V Melden den Alarmzustand? Warum nimmst du nicht einfach einen Spannungsteiler?
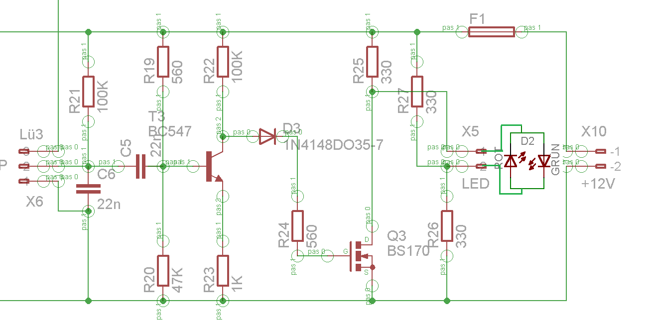
Es geht um diese Schaltung, eine Stillstandsanzeige für Lüfter. Das Tachosignal vom Lüfter geht an den Mittleren Pin von X6, wird durch D3 geglättet, Q3 Schaltet durch...Juhu... D2 ist eine zweifarbige LED, die, wenn kein Tachosignal anliegt Rot Leuchtet, und wenn eins anliegt halt Grün. Jetzt benötige ich aber zusätzlich noch 3,3V wenn die LED Grün Leuchtet.
Dann nimm doch einen hochohmigen Spannungsteiler der zwischen GND und den Punkt unterhalb R25 kommt. Dieser Punkt hat ja entweder 0V oder 12V. Irgendwas in der Richtung 100k und 33k.
Hochohmig war das Stichwort... :) Hatte schon einen Teiler gemacht, mit zu niedrigen werten. Mit 47K und 82K Funktioniert es jetzt.
Bitte melde dich an um einen Beitrag zu schreiben. Anmeldung ist kostenlos und dauert nur eine Minute.
Bestehender Account
Schon ein Account bei Google/GoogleMail? Keine Anmeldung erforderlich!
Mit Google-Account einloggen
Mit Google-Account einloggen
Noch kein Account? Hier anmelden.

