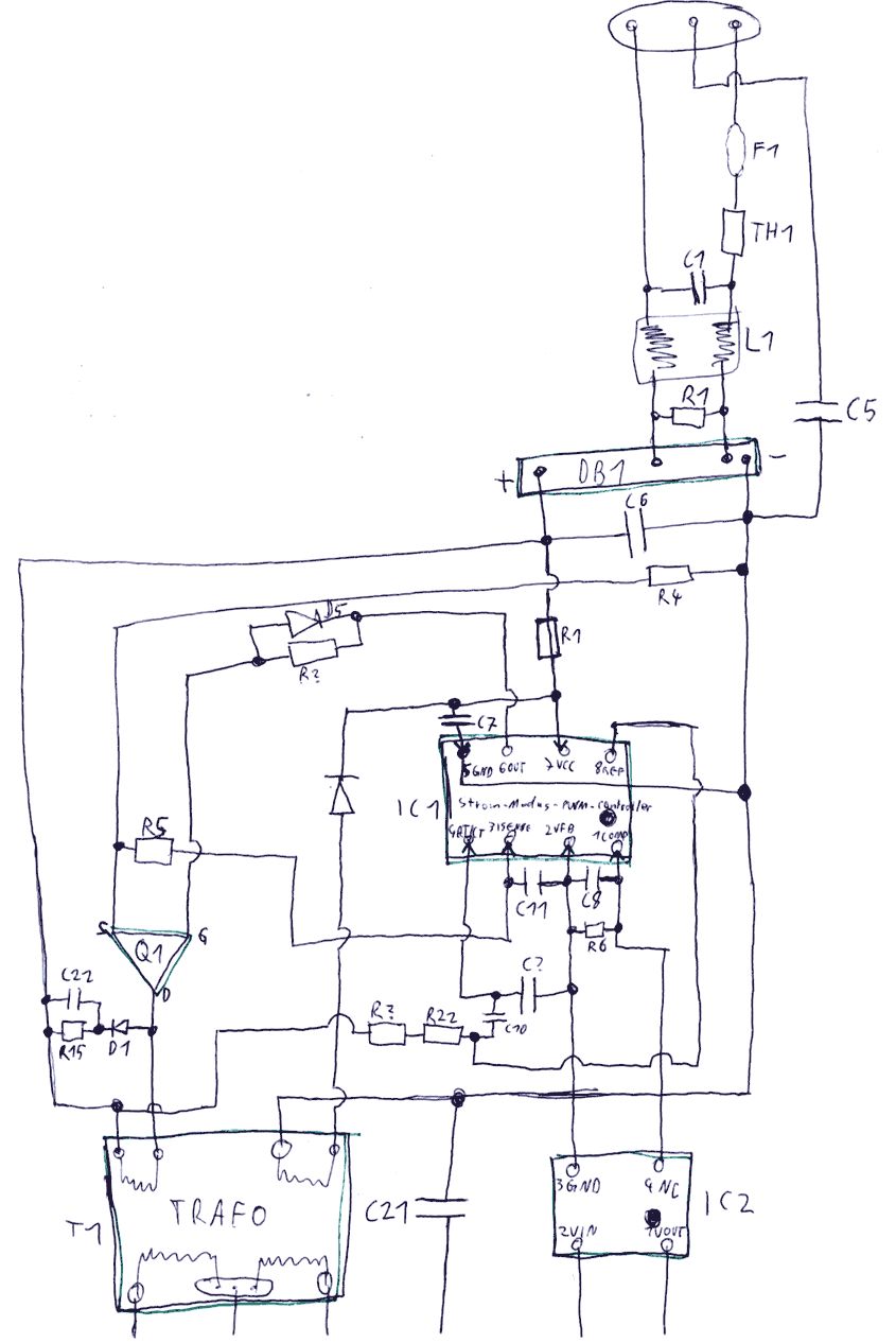
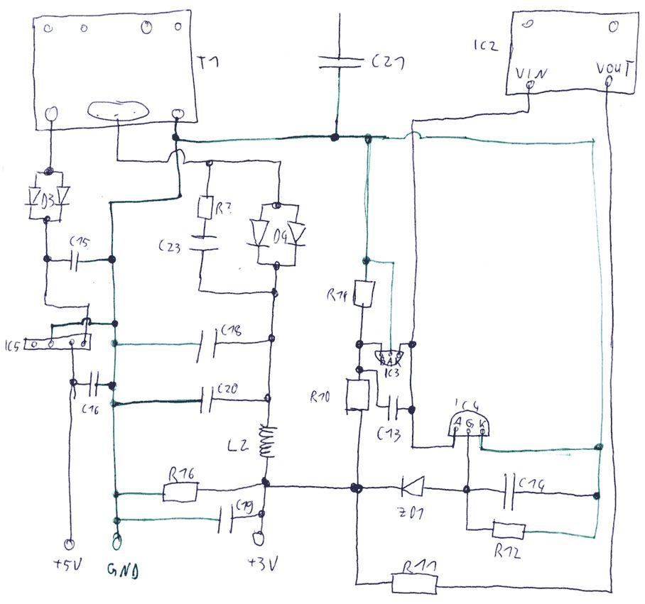
Hallo Experten! Ich lese hier schon lange mit, doch dies ist mein erster Beitrag in diesem Forum. Ich habe ein Problem mit einem Netzteil aus einem Switch, das ich trotz Google und Foren-Suche nicht lösen konnte. Ich würde nämlich gern verstehen, wie dieses Netzteil arbeitet. Der Auslöser war, dass zwei baugleiche Switch-Netzteile nahezu zeitgleich ihren Geist aufgegeben haben, möglicherweise durch die hohen Temperaturen oder die Gewitter in letzter Zeit. Die Symptome waren ein regelmäßiges Ticken (vielleicht 2 Hz) der Netzteile und eine im Takt damit einbrechende Ausgangsspannung. Inzwischen funktioniert eines der Netzteile gar nicht mehr. Daran, die Netzteile reparieren zu wollen, traue ich mich nicht, dennoch würde ich, wo sie schon offen vor mir liegen, gerne die Chance nutzen, die Funktionsweise verstehen zu können. Wenn ihr (ungefährliche) Tipps zur Reparatur habt, wäre ich da natürlich auch nicht abgeneigt. Jetzt aber genug der Vorrede, sondern zu den technischen Daten: Die Netzteile stammen von einer Firma namens Wowson und liefern 3,3 V bei 5 A und 5 V bei 1,5 A. Das Ticken scheint aus dem Trafo (oder der Umgebung) zu kommen. Ich habe versucht, Schaltpläne von dem guten Stück zu zeichnen, diese werde ich an zwei weitere Posts anhängen. Die Bauteile sind von unten gezeichnet. Von der Funktionsweise her scheint es mir aber ähnlich zu diesem hier http://www.mikrocontroller.net/forum/read-1-141164.html#141207 zu funktionieren. Wenn jemand Rückfragen zu meinen Plänen hat, gern! Bitte entschuldigt auch, dass ich nicht immer die offiziellen Symbole verwendet habe. Die ICs, die eingesetzt werden, sind (soweit korrekt identifiziert): Q1: Beschriftet mit K2625 IC1: Strom-Modus PWM-Controller (TL3832P) IC2: Spannungsregler (S-817) IC3: Beschriftet mit L432NA DDH11 (sieht aus wie ein Transistor) IC4: Transistor (XL1225) IC5: Spannungsregler (278ra05) Interessieren würde mich besonders, wozu dieser ganze Kleinkram da ist, die ganzen ICs etc. Außerdem frage ich mich, wieso der Trafo auf Hochspannungsseite zwei Spulen hat. Und noch eine Frage: Wieso bestehen D3 und D4 aus je zwei Dioden, würde eine nicht auch reichen (die sind in einem hoch stehenden Gehäuse, ähnlich wie ein Spannungsregler, zusammengefasst)? Nun dann, vielen Dank an alle, die bis hierher durchgehalten haben, stedaho
Hallo, googel mal nach Schaltnetzteil, wirst bestimmt ne gute Erklärung dazu finden.
Q1 ist ein 2SK2625 MOSFET: http://service.semic.sanyo.co.jp/semi/ds_e/ENN7081.pdf IC3 ist ein einstellbarer Shuntregler: http://focus.ti.com/lit/ds/symlink/tl432.pdf IC4 ist ein Thyristor: http://dccomponents.com/products/Rectifiers/SCRs/ML1225,XL1225.pdf Folgendes dürfte Dir weiterhelfen: http://repairfaq.ece.drexel.edu/sam/smpsfaq.htm Das Ticken bedeutet daß eine Schutzschaltung (Überspannung, Überstrom) des Netzteils anspricht - das Netzteil versucht anzulaufen, wird aber immer wieder von der Schutzschaltung abgeschaltet. Hast Du Zugriff auf ein Oszilloskop?
IC2 ist ein Optokoppler, der das Regelsignal analog vom Ausgang auf die Netzseite überträgt. Die zweite Primärwicklung dient der Versorgung des Steuer-ICs im Betrieb, über R1 fließt zwecks Verbesserung des Wirkungsgrades nur der Anlaufstrom. Dieter
Hi! Wow, vielen Dank für die hilfreichen Infos! So langsam scheint die ganze Schaltung auch Sinn zu machen! :-) Mit IC2 habe ich mich dann wohl geirrt, "Spannungsregler" schien mir auch fehl am Platz zu sein. Und was ein Shuntregler und ein Thyristor machen, weiß ich nun auch. Danke auch für den Link zur Repairfaq, ich habe gerade keine Zeit, das durchzuarbeiten, werde das aber auf jeden Fall nacholen! Vielen Dank noch mal an alle, stedaho
Nachtrag, weil oben vergessen: Direkten Zugriff auf ein Oszi hab ich leider nicht - ich könnte allerdings versuchen, an eins ranzukommen. Was sollte ich damit denn überprüfen? Viele Grüße, stedaho
Hallo, ich habe schon viel gegoogled. Und zwar hab ich ein "compu shack switchline 16A". Das Teil ist aber leider kaputt. Und zwar ist Die Sicherung auf dem Netzteil durchgebrannt. Drann steht F1. Kann mir jemand sagen was genau das für eine Sicherung ist, damit ich sie ersetzen kann. Ich würde mich über jede Antwort sehr freuen Phico
@Phico: Wenn die Sicherung durchgebrannt is, ist meistens die Elektronische Abschaltung defekt --> Dein Netzteil is ziemlich sicher HIN Wenn du unbedingt willst, nimm Die Sicherung aus der Halterung. Auf einem der Metallkragen ist der Abschaltsrom der Sicherung eingeprägt und ob Flink, SuperFlink, Träge,... Ich denke aber mal, wenn du die Sicherung ersetzt, wird diese nach anlegen der Versorungsspannung gleich wieder fliegen - könnte aber auch sein, dass dein Netzteil wieder funzt - aber eher nicht... Grüße Markus
Hier gibt es ein paar Schaltpläne von PC-Netzteilen. Mal so zum Studieren. http://www.pitts-electronics-home.de/electron/schplsnnt.htm
Hi, ich habe auch so ein Netzteil (Wowson OPE-161AA) und das beschriebene Ticken tritt auf bei mir auf. Der Switch geht im Rhythmus dazu an und aus, also bricht die Sekundärspannung immer weg. Die englische Seite bringt mich nicht wirklich weiter, daher würde es mich freuen, wenn jemand von euch noch einen Tip auf Lager hätte. Die Elkos sehen noch in Ordnung aus (rein optisch). Grüße Philipp
Hi, Ich habe gleiches Problem mit fast baugleichem Switch Netzteil Seasonic SSF-025X-XX (P/N PC1FSF02A4) Es tickt auch 1-2 Hz Tackt un der Switch geht an und aus... Elco ist optisch ok. Anscheinend ist das kein seltenes Problem und es gibt vermutlich nur 1-2 mögliche Fehlerquellen die dieses Verhalten(das Ticken) verursachen. Ich habe leider auch kein Osci . Hat jemand ähnliches Problem schon mal gelöst? Welches teil kann ich versuchen auszutauschen? http://www.mikrocontroller.net/attachment/9366/hochspannungsteil.gif Grüße, Alexander
Dieses Ticken kann auch daher kommen, dass die Spannung für den Regler immer zusammenbricht. Meistens ist es so gelöst: von der gleichgerichteten Wechselspannung geht ein hochohmiger R weg, der einen C lädt. Aus diesem wird dann der Regel-IC versorgt; meistens versorgt er sich dann aber auch selbst über die Sekundär-Wicklung (wenn denn erst mal Spannung da ist). Um auf den Punkt zu kommen. Wenn oben genannter R zu großen Widerstand hat, dann lädt sich der C auf zB 12V, die der IC zum Starten braucht auf. Dann verbraucht der IC aber mehr Strom, als über den Widerstand hereinkommt und der Regler kommt zum Stillstand. R-C bilden mit dem IC quasi eine Blinkerschaltung ;-)
Hi, ich habe meins auf dem Camp vom CCC einem "Spezi" übergeben, es war ein 47µF-Elko. Der sah optisch vernünftig aus. Danach lief er auch wieder... Der Elko wird scheinbar nur zum "Anfahren" gebraucht, vielleicht hilft dir das bei der Suche.
Die Kapazitaet der Elko's prüfen bzw. am besten neu machen. Es kam desöfteren vor das ein Elko über die Zeit Kapazitätverlust hatte. Die Elko's sollten gliech gegen 105° Typen getauscht werden. Achtet bei Neubeschaffung auf LOW ESR Typen.
Wie oben bereits erwähnt wurde ist die häufigste Ursache, dass ein SNT kaputt ist, darin zu Suchen, dass der ELKO der sog. Kick-Off oder Bootstrap-Schaltung ausgetrocknet ist. Das ist in der Regel ein kleiner Elko, der über eine Art Längsreglerschaltung direkt aus der Netzspannung geladen wird. Dieser Kondensator versorgt den Wandler IC solange mit Spannung, bis eine Sekondärspannung aufgebaut ist. Dann versorgt der Wandler sich meist über eine eigene Wicklung selbst um einen besseren Wirkungsgrad zu gewährleisten. Tückisch ist, dass wie bei einem Auto bei dem der Anlasser hin ist, zuvor alles einwandfrei funktioniert. Dann schaltet man aus und es springt nicht mehr an. Zusätzlich trocknet der besagte ELKO gerne aus, was eine von außen unsichtbare Beschädigung ist. Daher ist es rein optisch schwer zu diagnostizieren. Nebenbei: Deswegen kann es sich durchaus rechnen den Standby bei diversen Geräten im Haushalt NICHT auszuschalten. Stromsparen oder öfter neue Geräte kaufen... (Für Leute, die nicht von Fach sind)
@stedaho.... Hallo Zusammen... In meinem Printserver von SMC (SMC BARRICADE SMC7008ABR) ist auch eine Schaltnetzteil WOWSON OPE-242B verbaut. Dieses liefert +5V 1.5A & +3.3V 5A. Das Gerät zeigte die gleichen Symptome wie von stedaho beschrieben. Dank seinem El.Schema und den Beschreibungen habe ich dann mal C7 (25V, 47uF) ausgewechselt. Das Gerät funktioniert jetzt wieder einwandfrei!!! Ein Dankeschön an euch alle!! Gruss jmz
Hallo Leute, Vielen Dank auch meinerseits. Habe ein Wowson OPE-242BC Netzteil im Allnet ALL8166 gerade mit neuem C7 wieder zum laufen gebracht. War auch ein 25V-47µF Elko. Jetzt machen die LED´s keine Diskobeleuchtung mehr ;-)
Vielen dank hat prima Funktioniert C7 auszutauschen! Hat gleich an zwei ALL8166 funktioniert! Lg. Rushy
Ist ein Standard-Fehler bei dieser Art Netzteile. Hält sich seit Generationen :-) Solange das NT läuft, stört es nicht weiter - nach einem Netzausfall läuft es nicht wieder an.
Ich habe hier auch ein tickendes Wowson OPE-161AA aus einem Switch liegen. Gemessen und für gut befunden: - 33 uF Elko nach dem Gleichrichter - Bootstrapdiode Getauscht weil defekt: - 5,6 V Zenerdiode in der Spannungsüberwachung auf der Sek.seite Getauscht zum Test: - 47uF Elko für die Versorgung des Controllers - den Controller selbst - Schalttransistor - TL431 - Optokoppler - Gleichrichterdiode - Siebelkos Am Controller messe ich 13V als Versorgungsspannung. Wahrscheinlich ist das ein Mittelwert denn mit 13V DC sollte er ja garnicht starten. Den Trafo habe ich auch durchgemessen soweit das mit einem Multimeter eben möglich ist: Es scheint alles in Ordnung zu sein. Und es tickt noch immer. Das Netzteil betreibe ich an einem 15 VA Ringkerntrafo, den ich mit einem 14 V Trafo speise. Ausgangsspannung: Etwa 180 V. Sollte ja reichen und ist mir lieber als Netzspannung. Habt ihr noch einen Tipp für mich?
Gerade habe ich mal den SCR MCR100 testweise ausgelötet und schon läuft das Netzteil. Allerding liegen statt 3,3 am Ausgang 6,5 V an! Also der SCR scheint seinen Job als Überspannungsschutz zu machen und schaltet das Netzteil daraufhin ab. Aber warum geht die Spannung so hoch?
Hello, I have the same problem on the same Wowson OPE-161AA power supply. Could you help me, please? Which components need to be substituted? The C6 ? the DB1 ? or what? Thanks for helping!
Hi *, gleiches Netzteil, gleiches Fehlerbild, gleiche Lösung! Vielen Dank ans Forum! Ist wohl die Sollbruchstelle! @Diego For my power supply Wowson OPE-272BC from a 1000Mb ethernet switch the above described solution worked fine. The switch worked fine for a couple of years. Now I changed the power line connection and the switch doesn't come up again. I only heard a 1-2Hz tick and the power LED flashed with the same frequency. So I measured the supply DC voltages. The 3.3V 6A channel breaked down during startup with every tick. In this thread I found the solution. The schematic from "stedaho" fit exactly to my power supply. So I replaced C7 - a 47µF 25V capacitor near by the IC1 - and now the power supply comes up again! So hope that helps also for you. It seems to me, that this is the rated break point of this circuitry... regards Mario
Vielen Dank, in einem Longshine Switch LCS-883R-SW16DN war es das gleiche NT und das gleiche Problem. Der Switch wurde täglich einmal an- und ausgeschaltet und nach ca. 5 Jahren wollte er dann nur noch nach mehreren Versuchen starten. Einen Ersatz für C7 (47 mµ/25V) habe ich in einem ausgemusterten PC-Netzteil gefunden. Dank der Hinweise in diesem Thema konnte der Welt mal wieder ein Stück Schrott erspart werden.
Das Austauschen von C7 hat auch bei meinem Netzteil geholfen. Dort werkelt jetzt ein 220µF/63V und der Switch (Longshine) tut wieder.
Kann mir Jemand mit einem OPE-242B Netzteil bitte mal den Wert von R3 nennen, da mein Widerstand dermaßen verkohlt ist, dass ich die Ringe leider nicht mehr erkennen kann.
Besten Dank für den Tipp, Der Level One OfficeCon FSW-2024TX Switch verwendet auch ein OPE-242BA. Auch hier war der besagte C7 defekt.
Besten Dank für den Tipp, Der lcs-883r-sw16dn Switch verwendet auch ein OPE-242BA. Auch hier war der besagte C7 defekt.
Bitte melde dich an um einen Beitrag zu schreiben. Anmeldung ist kostenlos und dauert nur eine Minute.
Bestehender Account
Schon ein Account bei Google/GoogleMail? Keine Anmeldung erforderlich!
Mit Google-Account einloggen
Mit Google-Account einloggen
Noch kein Account? Hier anmelden.

