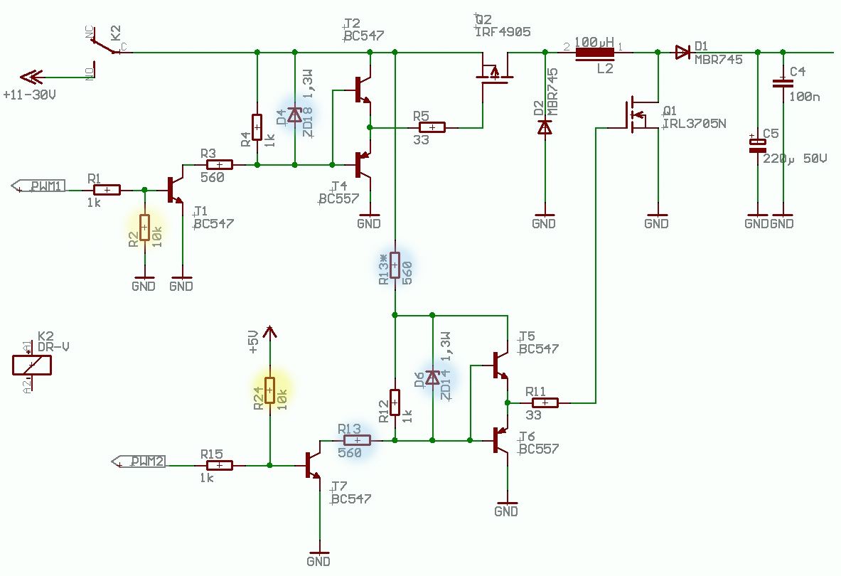
Hallo, ich möchte den Lader von der Codesammlung Bleiakku-Lader 12/24V (die Interne Verlinkung gehr nicht !?) www.mikrocontroller.net/topic/72627 um einen Boost Teil erweitern Dazu habe ich zwei Fragen 1. Die Spannungsbegrenzung des Gates von Q1 (Boost) kann ich ja nicht aus dem oberen Teil übernehmen (ist ja ein N-Kanal). Würde das funktioneren wenn ich dafür den R13 weglasse und durch den R13* ersetze oder muss die Z-Diode direkt ans Gate ? Dazu müsste ich aber R11 deutlich erhöhen. 2. Für einen definierten Zustand des PWM2 habe ich statt dem PullDown einen PullUp Widerstand (R24) eingefügt. Damit sollte doch der zweite FET gesperrt sein oder habe ich da einen Denkfehler ? Bitte schau deoch mal jemand drüber Danke und Gruss PS.: habe die Stellen im Bild farbig markiert - leider bekomme ich das erste Bild aber nicht mehr gelöscht...
Bitte melde dich an um einen Beitrag zu schreiben. Anmeldung ist kostenlos und dauert nur eine Minute.
Bestehender Account
Schon ein Account bei Google/GoogleMail? Keine Anmeldung erforderlich!
Mit Google-Account einloggen
Mit Google-Account einloggen
Noch kein Account? Hier anmelden.

