Hallo, ich benötige etwas Hilfe bei der Umsetzung eines Projektes. Es soll eine Laser-Lichtschranke werden die einen Zeitschalter auslöst. Dazu habe ich diese Schaltung einer Lichtschranke gefunden: http://hackeraufdemacker.googlecode.com/svn/trunk/Dokumente/060133-D.pdf Das Schaltsignal dieser Lichtschranke soll jetzt weiter an folgende „Ausschaltverzögerung“ gegeben werden: http://bastelmolch.ba.funpic.de/Bilder_NE555/Ausschaltverzoegerung1.gif Die Ausschaltverzögerung soll jetzt einen Halogenstrahler anschalten. Ich habe dazu eine Frage: Wie kann ich es verhindern, dass bei einer Permanenten Unterbrechung des Laserlichtstrahls (z.B. durch Schnee) der Halogenstrahler die ganze Nacht leuchtet? Ich habe dazu leider keine Lösung gefunden. Ich habe leider nicht wirklich viel Ahnung von ICs, deswegen wäre ein Schaltplan super. Ich sag schon mal danke.
Wie machst du die Verbindung von der Laserauswertung zur Ausschaltverzögerung? Ich nehme an die Lampe soll leuchten wenn der Laser unterbrochen wird. Das ganze passt nicht richtig zusammen. In der Schaltung leuchtet die Lampe wenn der Kontakt zu ist, und geht nach Verzögerung aus, wenn der Kontakt geöffnet wird. Du brauchst wahrscheinlich etwas das bei Laserunterbrechung die Lampe nur für einige Minuten einschaltet.
Das Schaltsignal der Lichtschranke soll ein Relais ansteuern das die Ausschaltverzögerung aktiviert. Ich habe bereits nach einigen Timerschaltungen gesucht, aber nie was passendes gefunden. Angenommen es wird mithilfe des besagten Relais ein Timer aktiviert. Dort ergibt sich das gleiche Problem, wird der Lichtstrahl durch z.B. Schnee dauerhaft unterbrochen, so bleibt auch die Timerschaltung aktiv und damit das Licht an. Ich habe leider noch keine Schaltung gefunden mit der man das vermeiden kann.
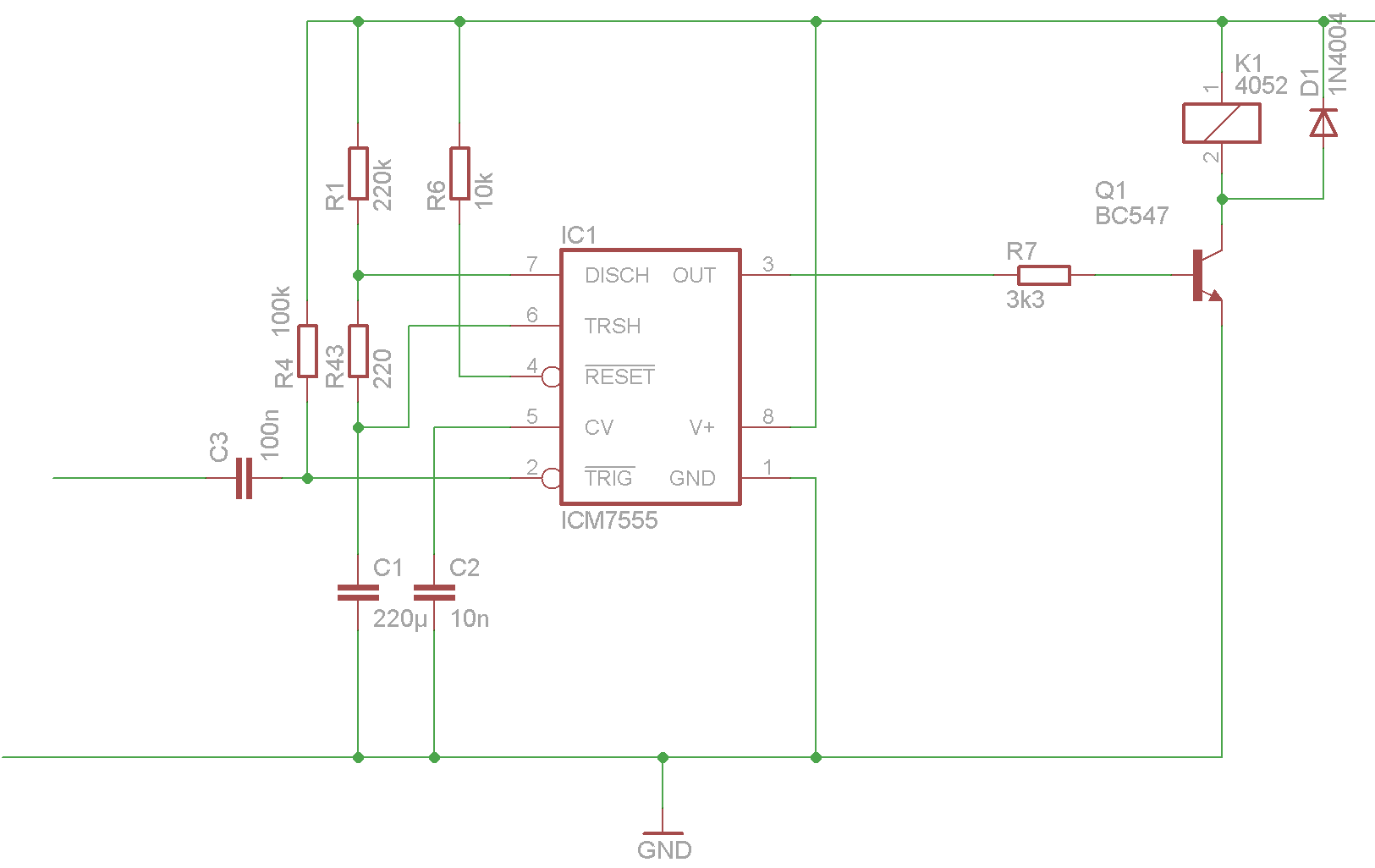
Versuche mal diese Schaltung. Die Led nach dem TL072 musst du aber weg lassen. Vom Ausgang des TL072 Pin1 direkt auf C3. In der TL072 Schaltung musst du noch D1 und R3 tauschen, also Diode nach unten, Widerstand nach oben. In der Verzögerungsschaltung habe ich einen NE555 genommen. Mit C1 und R1 kannst du noch die Verzögerungszeit verlängern. Mehr als 3 Minuten sind aber kaum drinnen.
Perfekt! Danke das du dir die Arbeit gemacht hast ;) Ein paar Fragen habe ich aber immernoch: Hast du zufällig Werte für C1 und R1? Ich bräuchte nen Zeitraum von 20-50sek. Was ist mit K1 gemeint? Das ist ein Relais oder? Lässt sich direkt ein kräftiges Relais ansteuern? Welche Spannung liegt dort an? Nochmals vielen Dank!
Für R1 nimmst du am Besten ein 500k Poti und für C1 220µ bis 470µ. K1 ist ein Relais. Da nimmst du eines das für deine Betriebsspannung passt und die entsprechenden Kontakte für 230V hat.
Bitte melde dich an um einen Beitrag zu schreiben. Anmeldung ist kostenlos und dauert nur eine Minute.
Bestehender Account
Schon ein Account bei Google/GoogleMail? Keine Anmeldung erforderlich!
Mit Google-Account einloggen
Mit Google-Account einloggen
Noch kein Account? Hier anmelden.
