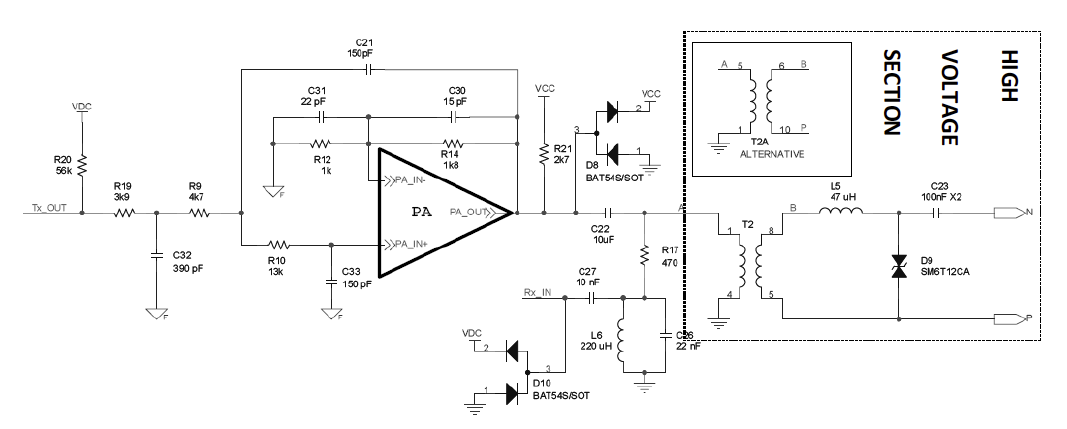
Dies ist die Eingangs-/Ausgangsbeschaltung eines Powerline IC. Die High Voltage Section ist also auf Netzspannung ausgelegt. Ich möchte statt Netzspannung nun in ein 24Vss / 200-300 kHz einspeisen. Die Frage ist, brauche ich überhaupt einen Trafo? Wenn ja, wie dimensioniere ich den dann?
Bitte melde dich an um einen Beitrag zu schreiben. Anmeldung ist kostenlos und dauert nur eine Minute.
Bestehender Account
Schon ein Account bei Google/GoogleMail? Keine Anmeldung erforderlich!
Mit Google-Account einloggen
Mit Google-Account einloggen
Noch kein Account? Hier anmelden.

