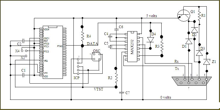
Ich Suche für einen Diy Programmer einen ersatzt für folgende Diode: 1N5200 5.6 Volt Zener Diode Da diese schwer zu besorgen ist... Hier die restliche Stückliste fals benötigt 4 D1, D2, D3, D4 1N4001 diode 1 Z1 1N5200 5.6 Volt Zener diode 2 C1, C2 0.1µF capacitor 4 C4, C5, C6, C7 1.0µF capacitor 3 R1, R2, R3 1 kOhm resistor 1 R4 10 kOhm resistor 1 OSC 19.6608 MHz oscillator 1 Q1 ZTX450 NPN transistor 1 MAX232 MAX232N serial chip 1 DB9F DB9 PCB connector (female) MFG Triskell
Hallo bei C... . die haben so viele das die die verkaufen müssen.
Beim grossem c und co habe ich geschaut die haben jedoch diesen Typ nicht! was heist 0815standardzenerdiode welche kann ich den dan als Ersatz verwenden? MFG Triskell
> was heist 0815standardzenerdiode welche kann ich den dan als Ersatz > verwenden? Eine 0815standardzenerdiode mit 5V6, die den angepeilten Strom aushält.
> ZF 5,6 um 5 cent bei Reichelt Das wäre dann [0]. Alternativ auch [1] oder [2] oder einen der etwa 12 Treffer bei Conrad [3] ab EUR 0.06 zum gleichselberholen. HTH [0] http://www.reichelt.de/?ARTICLE=23138 [1] http://www.reichelt.de/?ARTICLE=18954 [2] http://www.reichelt.de/?ARTICLE=18917 [3] http://www.conrad.de/ce/de/FastSearch.html?search=zenerdiode+5.6
Hallo, generelles Vorgehen bei solchen Problemen: Grundkenntnisse der Elektronik und der Bauteile aneignen - versuchen herauszufinden welche Funktion das entsprechende Bauteil in der Schaltung hat (evtl. welche Eigentschaften in der jeweiligen Anwendung kritisch sind). Dann das Datenblatt des Bauteils googeln und anhand der (relevanten) Daten ein geeigneten Ersatz suchen. Für fast alle diskreten Bauteile gibt es Ersatzbauteile - besonders wenn es sich um ein Einzelstück handelt und mann händisch das Bauteil auch "ungewöhnlich" einbauen kann. Schwierig wird es allerding bei hochgenauen Referenzbauteilen ,ungewöhnlich hohen Spannungen/Strömen/Frequenzen oder "hinterlistigen bzw. ungewöhnlichen" Anwendung von Bauteilen. Praktiker
>Grundkenntnisse der Elektronik und der Bauteile aneignen - versuchen >herauszufinden welche Funktion das entsprechende Bauteil in der >Schaltung hat (evtl. welche Eigentschaften in der jeweiligen Anwendung >kritisch sind). Nun, die 1N5200 ist eigentlich keine Zenerdiode, sondern eine 2A/400V Silizium-Diode. Hier handelt es sich also offensichtlich um einen Schreibfehler, der das Suchen eines Ersatzmodels nicht unbedingt erleichtert. Es soll sich wohl um eine 1N5232 handeln...
Bitte melde dich an um einen Beitrag zu schreiben. Anmeldung ist kostenlos und dauert nur eine Minute.
Bestehender Account
Schon ein Account bei Google/GoogleMail? Keine Anmeldung erforderlich!
Mit Google-Account einloggen
Mit Google-Account einloggen
Noch kein Account? Hier anmelden.
