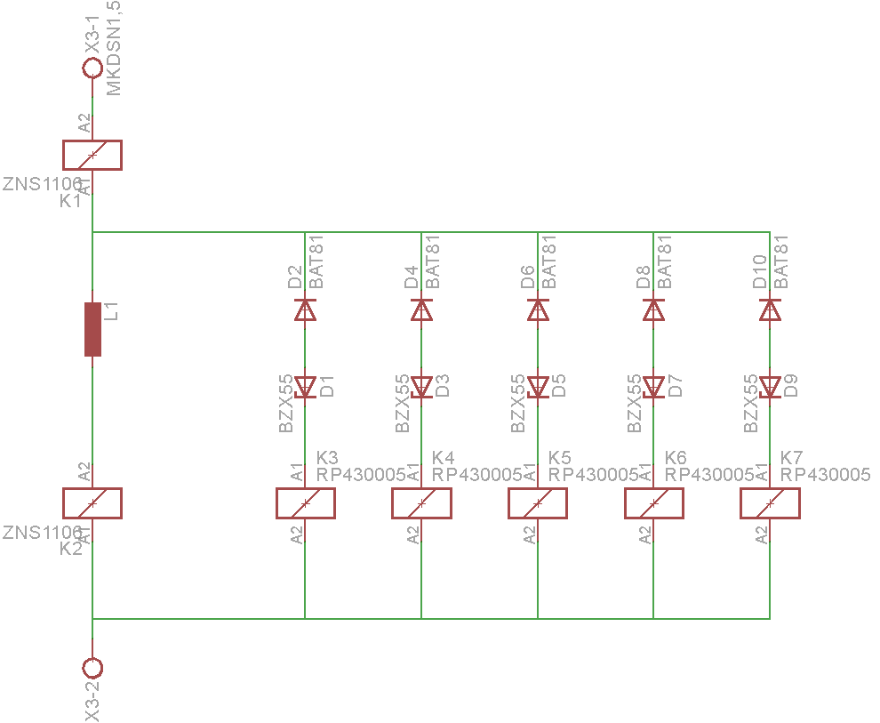
Hallo Elektrotechniker, ich bin auf der Suche nach einem geeingneten Relais für meinen kleinen Prüfstand. Mit der Messkarte "myDAQ" möchte ich fünf "kleinere" Relais (K3-K7) ansteuern. Durch die Auswahl eines dieser Relais soll die negative Abschaltspannung einer induktiven Last eingestellt werden können. Das Bestromen (DC) der induktiven Last wird mit einem "größeren" Relais (K2 u. K1) realisiert, das bereits vorhanden ist. Leider ist dieses recht teuer (ca. 38€). Für die "kleineren" Relais (K3-K7)suche ich eine alternative. Die Betriebsspannung beträgt bis zu 75VDC und die negative Abschaltspannung kann bis zu -100V betragen. Der maximal zu erwartende Spitzenstrom beträgt ca. 10-20A. Bei RS habe ich folgende zwei Relais gefunden. http://docs-europe.electrocomponents.com/webdocs/07be/0900766b807be313.pdf http://docs-europe.electrocomponents.com/webdocs/0b34/0900766b80b347c1.pdf Sind diese Relais geeinget bzw. was könnt ihr empfehlen? Welche Typen von Relais sollte ich für induktive Lasten bzw. für deren Abschaltspannung am besten verwenden? Halbleiterrelais mit Transistoren/Thyristoren/Triacs. Sind diese auch galvanisch getrennt? Sorry hab diesbezüglich leider noch keine Erfahrungen. Vielen Dank. Gruß Thomas
Bitte melde dich an um einen Beitrag zu schreiben. Anmeldung ist kostenlos und dauert nur eine Minute.
Bestehender Account
Schon ein Account bei Google/GoogleMail? Keine Anmeldung erforderlich!
Mit Google-Account einloggen
Mit Google-Account einloggen
Noch kein Account? Hier anmelden.
