Moin ich bin im bereich der Elektronik nicht so bewandert ich möchte eine Schaltung bauen die: Taster gedrückt strom fliest, nach loslassen des Tasters erneuter Stomfluss erst nach 7 sec. Möglich egal wie oft ich den Taster in dieser zeit betätige diese Schaltung soll im bereich von 9,6-12V Laufen ich hoffe das mir jemand sagen kann was ich dazu genau benötige und wie ich die Schaltung herzustellen habe schon mal danke in voraus mfg T.
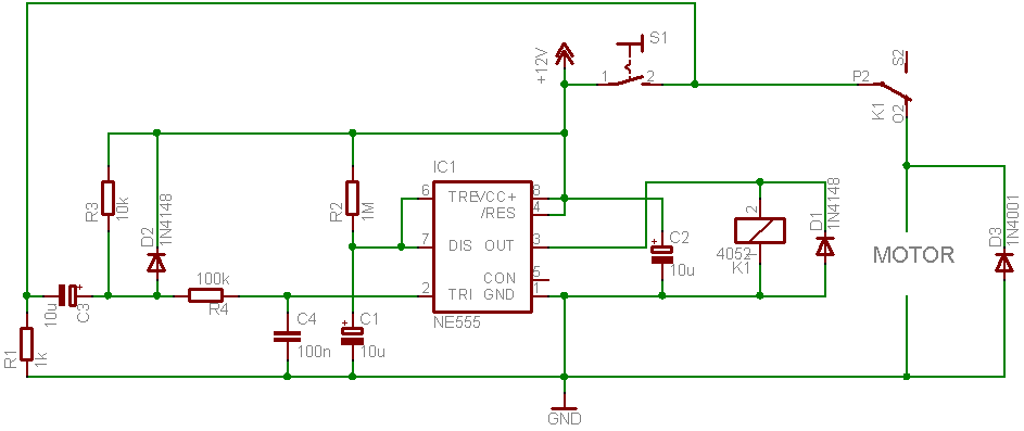
@ Timo Stirler (volvo_driver) >Taster gedrückt strom fliest, nach loslassen des Tasters erneuter >Stomfluss erst nach 7 sec. Möglich egal wie oft ich den Taster in dieser >zeit betätige >diese Schaltung soll im bereich von 9,6-12V Laufen Daszu nutzt man ein Monoflop, hier ein nicht retriggerbares (schönes Denglisch 8-) Siehe Anhang.
Bitte melde dich an um einen Beitrag zu schreiben. Anmeldung ist kostenlos und dauert nur eine Minute.
Bestehender Account
Schon ein Account bei Google/GoogleMail? Keine Anmeldung erforderlich!
Mit Google-Account einloggen
Mit Google-Account einloggen
Noch kein Account? Hier anmelden.

