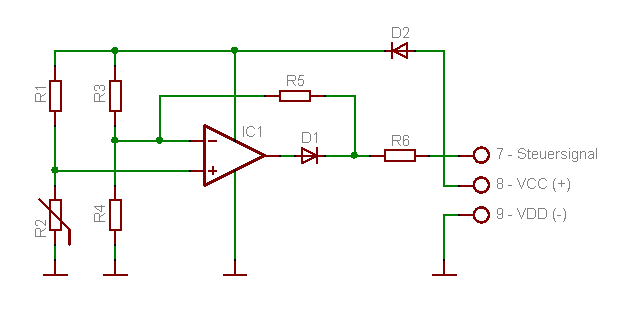
Hallo, ich habe eine alte Heizungsanlage der Firma Vaillant (VCW-180). Damals war eine Aussenfühlerregelung (VRC-VCW) dran. Dann bekam ich ein Raumthermostat des Typs VRT-PZA und klemmte dieses an, dass andere ab. Alles läuft prima. Dann kam mir der Gedanke, dass es wohl noch Energiesparender ist, die Regelung mit Aussenfühler und ein Rauthermostat zu benutzen. Da beide Geräte für die Klemmen 7,8,9 gedacht sind - kann ich nur eines benutzen. Um Kosten zu sparen, wollte ich mir kein neuen Raumregler kaufen, der nur als Schaltkontakt für die Klemmen 3,4 gedacht ist. Deshalb meine Frage, ob man auf einfachen Weg das VRT-PZA mit Hilfe eines 24V Schrack Relais umbauen kann. So, dass ich diesen Raumregler einfach als EIN/AUS Regler an Klemme 3,4 benutzen kann und die zweite Regelung an 7,8,9 belassen kann. So mein Gedanke: Aussenfühler Regelung sagt: Draussen ist kalt - Hohe Brennerleistung Draussen ist warm - Niedrige Brennerleistung Raumthermostat sagt: Drinne ist warm - Brenner muss gar nicht laufen. Vielleicht hat jemand von euch schlauen Köpfen eine Idee. Danke im Voraus
Bitte melde dich an um einen Beitrag zu schreiben. Anmeldung ist kostenlos und dauert nur eine Minute.
Bestehender Account
Schon ein Account bei Google/GoogleMail? Keine Anmeldung erforderlich!
Mit Google-Account einloggen
Mit Google-Account einloggen
Noch kein Account? Hier anmelden.
