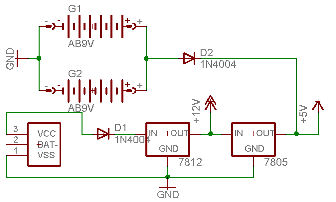
Hallo, da ich in der Materie doch nicht ganz so bewandert bin, wollt ich mal fragen, ob das so funktioniert :) Ich will über einen Netzstecker (Buchse1) mit 12V max 4 halogen-lampen versorgen. Über die 5V soll ein µC incl lcd versorgt werden und die steuerung der lampen übernehmen. Da jedoch auch mehr als 12V möglich sind, hab ich den 7805 hinter den 7812 geschalten. Habe ich keine Netzspannung mehr, soll nurnoch der µC und ein paar LED gesteuert werden können. OK, also ich hab noch gesehen, dass das mit den 9V an den 5V nich so gehen kann, wie ich das will .. :) Eigentlich sollte die Batterie an die 12V, also vor den 7805, aber ich will halt keine spannung mehr haben auf der 12V leitung haben, wenn das Netz nimmer da is und die Batterie als "usv" benutzen - nein, ich kauf mir deswegen keine fertige usv :P Und n dritten Spannungswandler will ich eigentlich auch nich haben.. Habt ihr mir tipps?
Hi, nach dem 7812 ne Diode in Reihe zum 7805, da die 9V der Batterie über eine Diode zuführen. Mfg Sascha
Hallo Danke für deine Antwort! Als ich es dann fertig gezeichnet hatte, is mir aufgefallen, dass das doch so simpel ist :)
Bitte melde dich an um einen Beitrag zu schreiben. Anmeldung ist kostenlos und dauert nur eine Minute.
Bestehender Account
Schon ein Account bei Google/GoogleMail? Keine Anmeldung erforderlich!
Mit Google-Account einloggen
Mit Google-Account einloggen
Noch kein Account? Hier anmelden.

