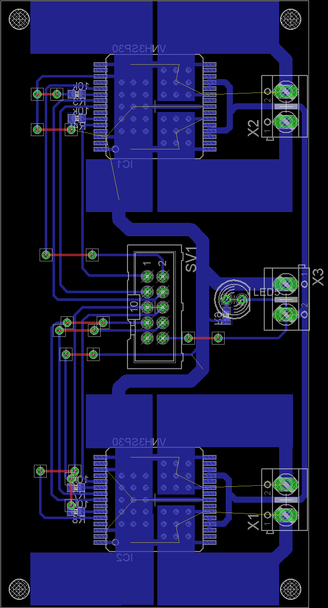
Hallo, ich habe ein Problem mit meinem Motortreiber VNH2SP30. Als ANhang habe ich mal die Schaltung und das Board gepostet. Problem ist nun, wenn ich am 1. IC INA=1 INB=0 PWM=PWM anlege, so geht alles der Motor dreht sich rechtsrum und lässt sich auch schnell und langsam über die PWM stellen. Sobald ich allerdings INA und INB vertausche also INA=0 INB=1 dann sollte sich der Motor andersrum drehen, dies geht jedoch nicht, sobald ich INA abklemme wird der IC heiss und der Motor bewegt sich nicht. IC2 funktioniert überhaupt nicht. Vielleicht zu heiss gelötet?
Hatte ähnliches Problem. PWM Pulse waren (obwohl laut Datenblatt richtig) zu kurz.
Bitte melde dich an um einen Beitrag zu schreiben. Anmeldung ist kostenlos und dauert nur eine Minute.
Bestehender Account
Schon ein Account bei Google/GoogleMail? Keine Anmeldung erforderlich!
Mit Google-Account einloggen
Mit Google-Account einloggen
Noch kein Account? Hier anmelden.
