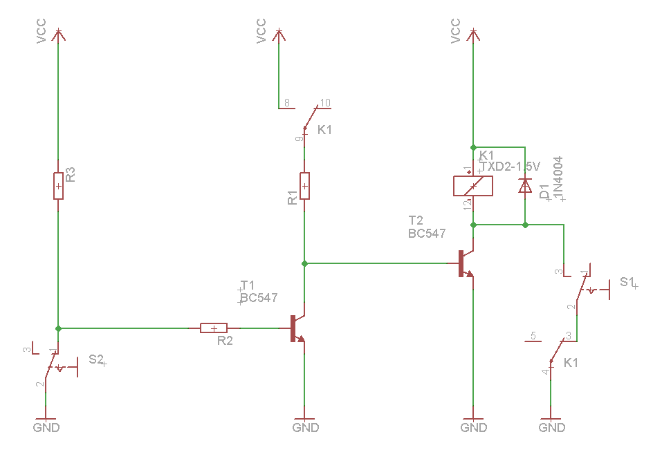
Hallo, ich arbeite zurzeit an einer Sicherheitsschaltung für ein Netzteil. Die Funktion soll sein, dass K1 im Betriebszustand angezogen ist und einen Hauptstromkreis aktiv hält. Der Temperaturschalter (S2) soll bei einer Temperatur von 65° auslösen und damit K1 abschalten. K1 darf selbst wenn die Temperatur unter 65° sinken sollte nicht wieder anziehen. Erst bei betätigen vom Reset-Taster (S1) zieht es wieder an. Gut, soviel zur Funktion, dass funktioniert auch alles wunderbar. Nur muss ich den Reset-Taster beim Einschalten des Netzteils ebenfalls betätigen um K1 anziehen zu lassen. Da diese Funktion mehr als nur ungünstig ist suche ich nun nach einer Lösung die K1 beim Einschalten des Netzteils sofort anziehen lässt. Nur fehlt mir da jetzt die passende Idee. Ich hoffe ich finde hier meine Lösung :)
mach einen passenden Kondensator (100µF) mit Entladewiderstand(10K) zwischen Pin 8 und 10 von K1... nitraM
>an einer Sicherheitsschaltung >die K1 beim Einschalten des Netzteils sofort anziehen lässt Aha. Da kannste auch nach einem Lösung für eine Tankstellenpumpe suchen, die mit offenem Feuer angetrieben wird.
S2 ist doch ein Öffner. Er öffnet also, wenn es zu heiss wird. Ich versteeh nicht, warum Deine schaltung dann so komplex ist. Es geht doch ganz einfach so:
1 | S2 (n.c.) k1(n.o.) |
2 | Vcc o------/ -------+---/ ----+-------K1 Spule ------ GND |
3 | | | |
4 | +---/ ----+ |
5 | S1 (n.o) |
Zum Einschalten betätigt man S1 kurz. Das Relaise K1 zieht dann an und hält sich selbst durch k1 in diesem Zustand. Bei Übertemperatur öffnet S2, so dass das elaise abfällt. Solange das Gerät noch zu heiss ist, kann man es manuell auch nicht mehr einschalten. Nun wolltest Du ja, dass man beim Anlegen der Versorgungsspannung den Taster S1 nicht drücken muss. Schalte dazu einfach einen Kondensator parallel:
1 | S2 (n.c.) k1(n.o.) |
2 | Vcc o------/ -------+---/ -----------+-------K1 Spule ------ GND |
3 | | | |
4 | +---/ -----------+ |
5 | | S1 (n.o) | |
6 | | | |
7 | +---||---[===]---+ |
8 | 1000yF 10 Ohm |
Der Kondensator muss groß genu sein, um lange genug ausreichend Strom fließen zu lassen, dass K1 anzieht. Ich würde es erstmal mit 1000yF versuchen. Der 10 Ohm Widerstand begrenzt die Stromstärke, die in dem Moment fließt, wenn k1 oder S1 schließt. Wir wollen ja nicht, dass uns die Schaltkontakte durch den (sonst) Kurzschlusstrom verbrennen.
Die linke Seite des Kondensators muss an VCC (statt an den Ausgang von S2), sonst schaltet sich das Netzteil von selbst wieder ein, sobald es abgekühlt ist. Die Frage ist, soll diese Schaltung überhaupt durch aus/ein Schalten von VCC zurück gesetzt werden? Wenn nicht, dann kommt wohl nur eine mechanische Speicherung des Schaltzustandes in Frage, zum Beispiel ein bistabiles Relaise.
Bitte melde dich an um einen Beitrag zu schreiben. Anmeldung ist kostenlos und dauert nur eine Minute.
Bestehender Account
Schon ein Account bei Google/GoogleMail? Keine Anmeldung erforderlich!
Mit Google-Account einloggen
Mit Google-Account einloggen
Noch kein Account? Hier anmelden.
