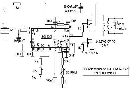
Hallo für mein Abschlussprojekt bau ich ein Wechselrichter mit rechtecksignal wo die totzeit einstellbar ist...einen ähnlichen schaltplan hab ich mal im inet gefunden. allerdings fällt mir das verständnis für die beschaltung schwer.kann das vll mal iwer grob erklären? und ob die schaltung so funktionieren würde? mfg Umph88
hast du eine erklärung wieso es nicht klappt und wie es funktionieren könnte? habe ein wenig probleme bei der beschaltung vom SG3525
Nee, da ist zum ersten Mal der Schaltplan. Allerdings denke ich mal, daß 230V~ die falsche Spielwiese für Dich sind wenn Du diese simple Schaltung nicht kapierst bzw. mit Hilfe des Datenblattes zum 3525 ausknobeln kannst.
> Wechselrichter mit rechtecksignal wo die totzeit einstellbar ist Ich hätt jetzt auch gesagt, der SG3525 wäre der passende IC dafür, wie er funktioniert steht in dessen Datenblatt, bzw. AppNote. http://freedatasheets.com/downloads/Application%20Note%20Power%20Supply%20And%20Power%20Management%20SG3525%20AN250.pdf
Bitte melde dich an um einen Beitrag zu schreiben. Anmeldung ist kostenlos und dauert nur eine Minute.
Bestehender Account
Schon ein Account bei Google/GoogleMail? Keine Anmeldung erforderlich!
Mit Google-Account einloggen
Mit Google-Account einloggen
Noch kein Account? Hier anmelden.
