Servus miteinander :) wir haben von unserem Prof die Aufgabe bekommen ein Fliflop mit folgenden eigenschaften zu erstllen: Schalter S =0 Flipflop verhält sich wie D-FF Schalter S =1 FF verhält sich wie Toggle FF hab mir da mal was überlegt und wollte das dann simulieren aber iwie funktioniert die simulation nicht... hab auch versucht mal ein normales d-ff zu simulieren aber das hat auch nicht geklappt. Was mache ich denn falsch? hab mal die LTSPiace datei hochgeladen: http://www.file-upload.net/download-6869879/togglrd1.asc.html vielen dank :)
Hallo, 1. Deine Schaltung stimmt nicht 2. D-flipflop und SR-Flipflop brauchen einen Parameter td=xx, z. B. td=10n. Rechte Maustaste auf das Dlipflop, dann Spiceline:td=10n 3. Unbenutzte Eingänge einfach nicht beschalten. 4. Neben dem td=... gibt es z. B. vhigh=5 um 5V high-level zu bekommen. 3. Die .asc-Datei kann man direkt in diesem Forum der Message anhängen.
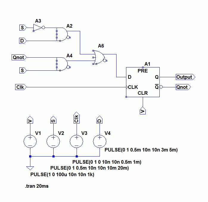
Ah vielen dank, das erklärt einiges :) aber da treten schon die nächsten fragen auf: wie erstellt man denn den schönen plot von den spannungen, bei mir sind die immer alle direkt übereinander. wie kommt man denn auf die richtige schaltung? einfach durch nachdenken oder gibts da ein system - ich selbst habs mit dem oberen teil mit ner tabelle und kv diagramm probiert... war aber andscheinend nicht so erfolgreich.
Statt V(clk) einfach V(clk)+10 plotten. Merke: Man kann Formeln plotten. Statt dieser Methode mit dem addieren eines Offsets gibt es noch eine andere Möglichkeit. Dazu im Menu "Plot Settings" die Funktion "Add Plot Pane" ausführen. Auf Die Schaltung kommt man, wenn man weiß wie das D-FF funktioniert. Man benötigt dann noch einen Multiplexer der entweder Q\ oder Din nach D schaltet. Das kann man mit AND und OR machen.
Probiers doch mal mit nem JK-FlipFlop. Noch nen NAND oder NOR zwischen J und K der zweite input des GAtters dann an S gegen 0 oder 1.
Bitte melde dich an um einen Beitrag zu schreiben. Anmeldung ist kostenlos und dauert nur eine Minute.
Bestehender Account
Schon ein Account bei Google/GoogleMail? Keine Anmeldung erforderlich!
Mit Google-Account einloggen
Mit Google-Account einloggen
Noch kein Account? Hier anmelden.


