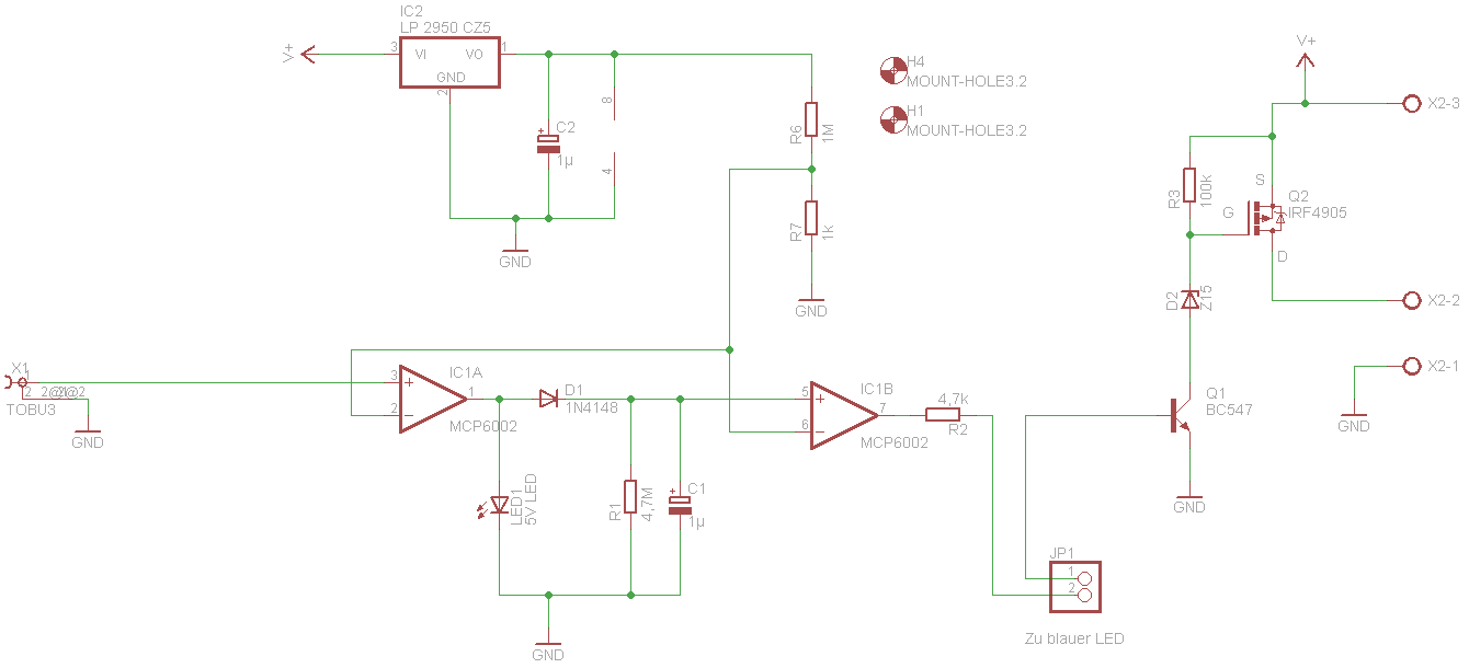
Hi, ich habe mir hier eine Standbyschaltung für meine mobile Musikbox ausgedacht, welche erkennen soll, wann und ob ein Musiksignal anliegt und dann den FET für mehr als 10 Sekunden einschalten soll. Funktioniert das so? Wo könnte es Probleme geben? lg PoWl
hallo paul , das mit der blauen LED als Reihenschaltung schaut ein bisserl seltsam aus. Bist du dir sicher das der Basisstrom für die blaue LED reicht ? chris PS: frohes Fest
Ja, der Transistor schaltet gut durch das funktioniert. Habe ich bereits getestet :) Frohes Fest euch allen natürlich! Danke!
Bitte melde dich an um einen Beitrag zu schreiben. Anmeldung ist kostenlos und dauert nur eine Minute.
Bestehender Account
Schon ein Account bei Google/GoogleMail? Keine Anmeldung erforderlich!
Mit Google-Account einloggen
Mit Google-Account einloggen
Noch kein Account? Hier anmelden.
