Hallo Ich habe im Anhang befindliche Schaltung aufgebaut und habe das Problem das diese nicht funktioniert. Zur Erklärung: Ich betreibe die Schaltung über einen 2 S Lippo mit 7,4 V und 800 mA, da diese ja nicht unter einen bestimmten punkt endladen werden dürfen wollte ich die Spannung mit Hilfe einens Atmega 32 überachen und im Notfall abschalten. Das über wachen soll über den Spannungsteiler und dem Analog eingang ADC0 erfolgen. Jedoch bin ich gar nicht so weit gekommen. Ich wollte erst probieren ob der Teil mit der Selbsthaltung, Transisitor über Atmega angesteuert funktioniert, dass tut er allerdings nicht. :-( Im Programm des Atmega steht lediglich nur DDRD |= (1<<PD6); PORTD |= (1<<PD6); in der main und halt die leere while schleife. Hat von euch vieleicht einer eine idee warum es nicht funktioniert. Gruß und Guten Rutsch euch.
Das wird auch so nie was. Damit ein NPN Transistor durchschaltet, muss durch die Basis ein Strom zum Emitter fliessen. In Spannung ausgedrückt bedeutet das, dass an der Basis eine Spannung anliegen muss, die um mindestens ca. 0.7V höher als die Spannung am Emitter ist. Nur: wie schaffst du das, wenn vom Mega nicht mehr als 5V an die Basis kommen?
Verdammt das mit dem 0,7V hab ich übersehen :-) Danke für die Antwort und guten euch allen. P.S das mit dem PNP werde ich probieren.
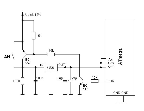
... seh ich das richtig, dass mittels eines Tasters die Stromversorgung für den ATmega eingeschaltet werden soll, der ATmega innerhalb seines Programms an PD6 bestimmen soll, wann sich der Controller selbst "abschaltet" ? Sollen hierfür bipolare Transistoren (NPN und PNP) verwendet werden, so geht das NUR mit einem PNP !!! Grund: In deiner Schaltung oben würde dein Transistor in KOLLEKTORSCHALTUNG arbeiten. Das bedeutet, dass die Spannung am Emitter IMMER kleiner als die an der Basis ist (gegen GND gemessen). Wie oben bereits gesagt wurde ist im Gleichspannungsbetrieb die Ube abzuziehen. Legt man zugrunde, dass die Spannung an PD6 sowieso schon kleiner als Vcc ist (können wir uns auf 4,3 bis 4,6 Volt einigen - ich hab gerade das Datenblatt nicht parat) kommen hiervon noch 3,6 bis 3,9 Volt am Eingang des Spannungsreglers an ! By the way: Der mittlere Anschluß des Spannungsreglers ist (auch in einer Handskizze) IMMER der Groundanschluß (hat sich so halt eingebürgert). Ein PNP Transistor ist allerdings hierfür auch nicht die erste Wahl, weil der Leckstrom von Collector zu Emitter deutlich höher als bei einem FET-Transistor ist. Aber... wenn das zwingend mit bipolaren Transistoren gemacht werden soll, sollte das in etwa wie im angehängten Schaltplan aussehen ! (alle Profis mögen mir verzeihen, der Schaltplan hierfür ist ein schneller Entwurf, der NPN Transistor wurde eingefügt, weil ich schlicht auf die Schnelle nicht weiß, ob ich den Ausgangspin eines AVR über einen Widerstand an eine Spannung hängen darf - so im Stile eines Open Collectors - die höher als die Versorgungsspannung ist !) Eine logische 1 an PD6 steuert den NPN durch sodass ein Basisstrom des PNP Transistors gegen Masse fliesen kann und somit der PNP durchgesteuert ist. Gruß, Ralph
Hey Danke für die Antwort werde es so aufbauen,muss mir nur noch den PNP besorgen. > > By the way: Der mittlere Anschluß des Spannungsreglers ist (auch in > einer Handskizze) IMMER der Groundanschluß (hat sich so halt > eingebürgert). > Hast damit vollkommen recht ist mir beim zeichen auch aufgefallen wollte halt nur keine Kreuzung einbauen. Frohes neues euch
>> alle Profis mögen mir verzeihen...nicht weiß, ob ich den Ausgangspin eines AVR
über einen Widerstand an eine Spannung hängen darf - so im Stile eines Open
Collectors - die höher als die Versorgungsspannung ist !
Ann allen I/O Pins kann die Spannung nicht mehr als 0,7 Volt über VCC
und unter GND liegen, das verhindern Dioden im innern des
Mikrocontroller. Das ist bei allen MOS Chips übrigens der Normalfall.
Mit einem Widerstand begrezt Du den Strom, aber dann fliesst Strom. Und
das willst Du nicht, denn der Transistor soll ja sperren, wenn der
Mikrocontrroller ohne Spannungsversorgung ist.
Bitte melde dich an um einen Beitrag zu schreiben. Anmeldung ist kostenlos und dauert nur eine Minute.
Bestehender Account
Schon ein Account bei Google/GoogleMail? Keine Anmeldung erforderlich!
Mit Google-Account einloggen
Mit Google-Account einloggen
Noch kein Account? Hier anmelden.

