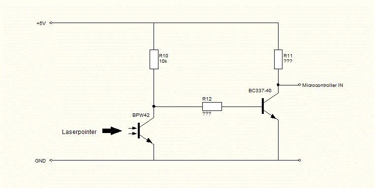
Hallo Forum, ich will mir eine primitiv-Lichtschranke aus einem Laserpointer und einem Fototransistor basteln. Die soll an einen digitalen Eingangspin vom Mikrocontroller angeschlossen werden und 0 oder 1 liefern. Den analogen Eingang will ich nicht verwenden weil der viel länger zum Abfragen braucht im Programm (Arduino). Meine spärlich vorhandenen Elektronik-Kenntnisse schwinden von Jahr zu Jahr, so dass ich ein bisschen Hilfe bräuchte. Was ich mir bisher so ausgedacht habe, siehe Anhang. Könnte das prinzipiell so funktionieren oder geht das schonmal in die ganz falsche Richtung? Von der Wellenlänge her arbeitet der Fototransistor im Bereich von 560-980nm , der Laser liegt bei 635nm, also nicht im empfindlichsten Bereich. Wie müsste ich die Widerstände auslegen? Habe da so meine Probleme mit dem Verständnis vom Datenblatt des BPW42 http://html.alldatasheet.com/html-pdf/143177/ETC1/BPW42/294/3/BPW42.html Die Kennlinie gibt den Ica (wieso eigentlich a und nicht e...) an. Aber mein Ic ist ja schon durch den Vorwiderstand R10 begrenzt. Wie sind da die Zusammenhänge? Dann ist mein nächstes Problem, was für einen Strom braucht mein µC überhaupt, um eine logische 1 zu erkennen? Ich finde dazu nichts auf der Arduino Seite. Oder ist das rein Spannungsabhängig?
@ Benny (Gast) >ich will mir eine primitiv-Lichtschranke aus einem Laserpointer und >einem Fototransistor basteln. Die soll an einen digitalen Eingangspin >vom Mikrocontroller angeschlossen werden und 0 oder 1 liefern. OK. >Was ich mir bisher so ausgedacht habe, siehe Anhang. Könnte das >prinzipiell so funktionieren oder geht das schonmal in die ganz falsche >Richtung? Im Prinzip ist das OK. Allerdings ist die 2. Stufe überflüssig. Man kann den Phototransistor + Widerstand direkt an den Mikrocontroller anschließen. Lichtsensor / Helligkeitssensor >Wie müsste ich die Widerstände auslegen? >Die Kennlinie gibt den Ica (wieso eigentlich a und nicht e...) an. Aber >mein Ic ist ja schon durch den Vorwiderstand R10 begrenzt. Wie sind da >die Zusammenhänge? Man kann das einfacher betrachten. Dein Phototransistor leitet 0,5-1mA, wenn er mit 1mW/cm^2 bestrahlt wird. 1mA an 5V sind 5k, also 4,7 kOhm. Das sollte passen. Falls es nicht klappt oder zu emfindlich ist, kannst du im Bereich von 1k-100k probieren. >Dann ist mein nächstes Problem, was für einen Strom braucht mein µC >überhaupt, um eine logische 1 zu erkennen? Gar keinen. Die Leckströme von so einem Digitaleingang liegen deutlich unter 1 Mikroampere.
Besten Dank für deine Antwort. Hört sich ja gut an, so einfach :-) Habe das heute mal so aufgebaut, aber 100k waren zu wenig, damit war es zu empfindlich. Habe jetzt einen 560k eingebaut, damit funktioniert es ziemlich gut. Jetzt hab ich nochmal ne Frage. Der Laser zieht 31mA wenn ich ihn direkt an den 3,3V Pin vom Mikrocontroller anchliesse. Den würde ich jetzt aber gern über einen Digitalen Ausgang schalten. Aber da der ja 5V liefert, würde ich den über einen Transistor an die 3.3V schalten. Etwa so wie im Anhang. Da ich von den BC337-40 noch ne Ladung rum liegen hab, würde ich den Typ verwenden. Also hab ich mir mal gerechnet: hfe ist min 250, in Sättigung ca durch 3 teilen --> hfesat=83 Ib=31mA/83=0,3735mA Dann 5V vom Ausgang-10%=4,5V Minus 0,7V die am Transistor abfallen=3,8V 3,8V/0,3735mA=10174Ohm Also ungefähr 10k Kommt das etwa hin? Oder hab ich was falsch gerechnet?
@ Benny (Gast) >Habe das heute mal so aufgebaut, aber 100k waren zu wenig, damit war es >zu empfindlich. Habe jetzt einen 560k eingebaut, damit funktioniert es >ziemlich gut. Klingt unlogisch, 560k machen es noch empfindlicher. >würde ich den über einen Transistor an die 3.3V schalten. Etwa so wie im >Anhang. Kann man machen. >Also ungefähr 10k OK.
Ok, funktioniert auch :-) Hab die Schaltung mit dem Fototransistor nochmal angehängt. Wenn ich den mit dem Laser beleuchtet hab, hat der Widerstand über den Fototransistor von 40k bis 250k geschwankt. Für den Mikrocontroller hab ich aber die Spannung des unteren Widerstandes abgegriffen. Also den Widerstand auf 560k erhöht, damit dort eine höhere Spannung abfällt.
Bitte melde dich an um einen Beitrag zu schreiben. Anmeldung ist kostenlos und dauert nur eine Minute.
Bestehender Account
Schon ein Account bei Google/GoogleMail? Keine Anmeldung erforderlich!
Mit Google-Account einloggen
Mit Google-Account einloggen
Noch kein Account? Hier anmelden.


