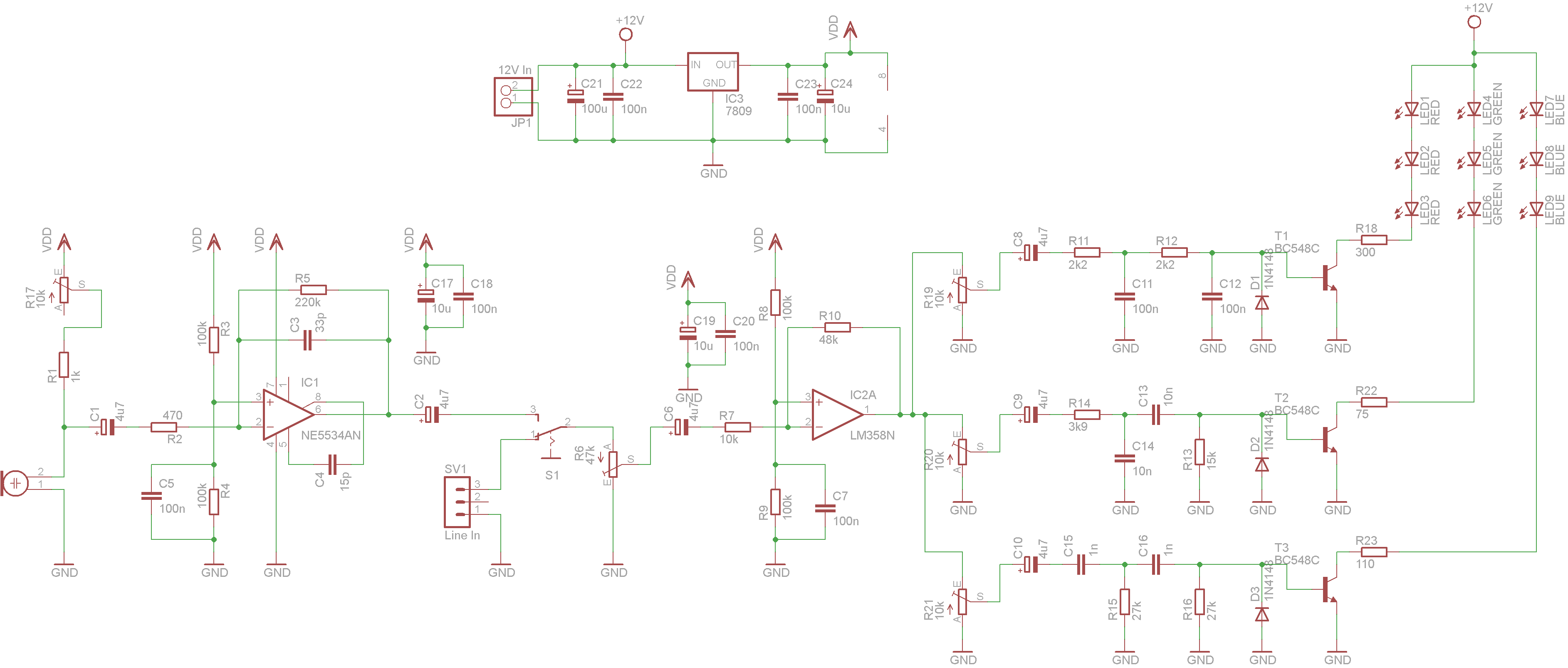
Hi, ich bastel gerade an einer LED-Lichtorgel. Sie soll auf Lochraster aufgebaut werden und mit einem einfachen 12V Netzteil betrieben werden. Je nach Situation soll sie mit einem eingebauten Elektretmikrofon oder über eine 3.5mm Klinkenbuchse angesteuert werden. Für drei Frequenzbereiche gibt es rote, grüne und blaue LEDs. Da es schon etwas länger her ist, dass ich das letzte mal was analoges designed habe, fänd ich es cool wenn ihr euch den Schaltplan mal anschauen könntet. Hab ich da irgendwelche Fehler drin? Vielen Dank schonmal im Vorraus. Viele Grüße Tobi
Bitte melde dich an um einen Beitrag zu schreiben. Anmeldung ist kostenlos und dauert nur eine Minute.
Bestehender Account
Schon ein Account bei Google/GoogleMail? Keine Anmeldung erforderlich!
Mit Google-Account einloggen
Mit Google-Account einloggen
Noch kein Account? Hier anmelden.
