Guten Tag. Ich versuche seit einiger Zeit ein Board mit dem DDS IC AD9951 in Betrieb zu nehmen. Irgendwie habe ich da aber anscheinend Probleme. Gib es jemanden der den AD9951 kennt ? Hätte gerne mal was dazu gefragt. Danke. Gruss
Was ist 'Probleme' ? Eventuell hilft das Posten eines Schaltplanes oder/und das Posten von Quellcode. Gruss Robert
Danke mal für die Antwort. Kennst du den AD9951 ? Meine Fragen sind zunächst mal allgemeiner Natur. Wollte erst mal auf Schaltplan und SW verzichten. Fragen : 1. Welchen Pegel braucht man für den Eingang REFCLK bei externem Oszillator ? 2. Muss man immer IO-Update betätigen ? Meine, auch für Configurationskommandos oder nur für Frequenzsetup ? 3. Via SPI kann ich einstellen ob am SYNCLK was rauskommt oder nicht. Nehme daher an SPI-Zugriff funktioniert. Sehe aber nichts am Ausgang, kann also keine Frequenzeinstellung vornehmen. Eine Idee dazu ? Danke sehr.
Hast Du beachtet, dass der DDS Baustein differentielle Stromausgänge hat? D.h. ohne Last (z.b. ein Widerstand zwischen den beiden IOUTs) wirst Du nichts messen. Das ist so ein klassischer Fehler, wenn Du kein Signal rausbekommst aber der meinung bist, dass die Kommunikation funktioniert.
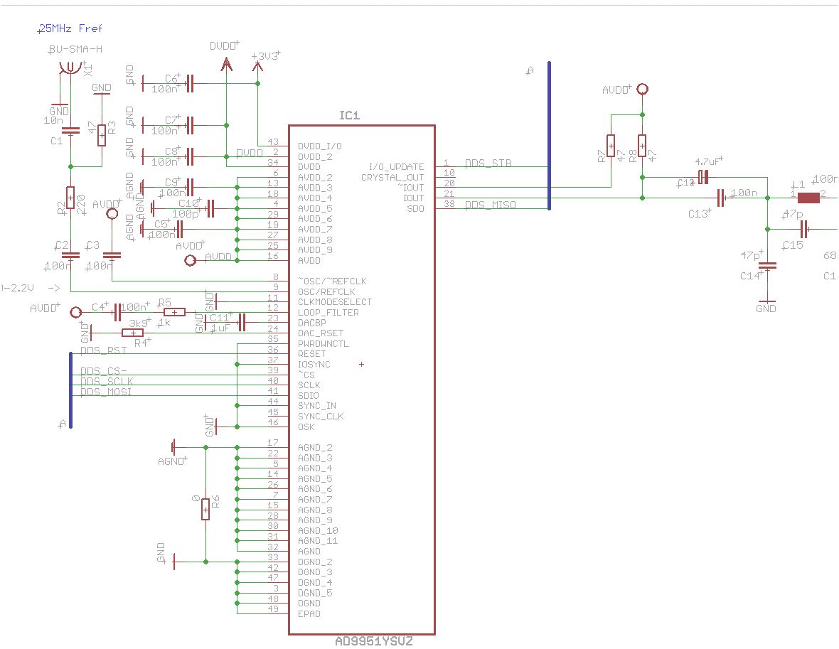
Danke auch Peter für's nachdenken. Aber ich glaube das habe ich schon richtig gemacht. Hier also ein Auszug aus dem Schaltplan. Gruss
Bitte melde dich an um einen Beitrag zu schreiben. Anmeldung ist kostenlos und dauert nur eine Minute.
Bestehender Account
Schon ein Account bei Google/GoogleMail? Keine Anmeldung erforderlich!
Mit Google-Account einloggen
Mit Google-Account einloggen
Noch kein Account? Hier anmelden.
