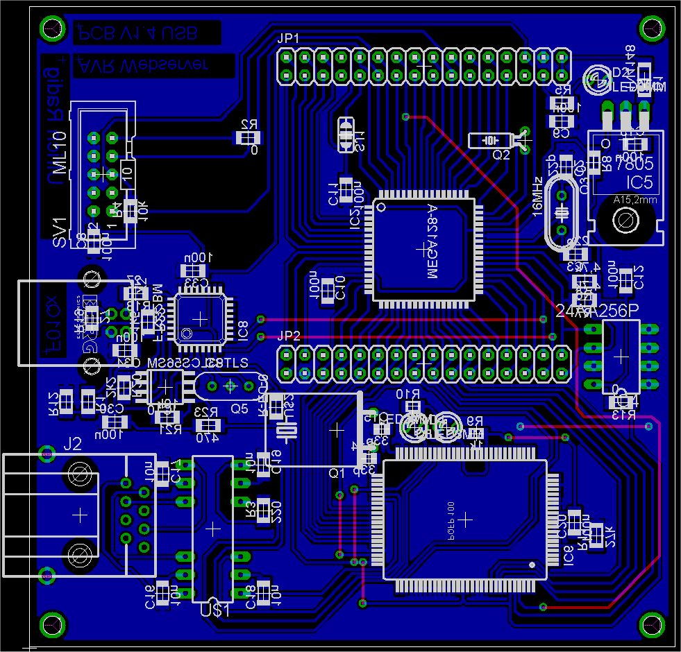
Da ich gerade etwas Zeit hatte und einmal einen kleinen Webserver bauen wollte, aber mein Laptop keine seriellen Schnittstellen hat, habe ich Ulrich Radigs AVR-Webserver um eine USB-Debugschnittstelle erweitert. Bei dieser Version muss der Quellcode für der ATMega128 allerdings noch etwas angepasst werden, weil der FT232BM am anderen USART hängt. Die Platine ist nur 9*9cm groß, einlagig und es werden nur 8 Drahtbrücken benötigt. Ich habe das Board gerade erst fertig geroutet, muss die Platine aber noch ätzen und mir einen RTL8019 organisieren :-) @Ulrich Radig: Wenn du willst, kannst du diese Version des Boards auch auf deiner Seite zum Download stellen.
Im Anhang ein Screenshot vom Layout, für alle, die noch kein Eagle haben.
Bitte melde dich an um einen Beitrag zu schreiben. Anmeldung ist kostenlos und dauert nur eine Minute.
Bestehender Account
Schon ein Account bei Google/GoogleMail? Keine Anmeldung erforderlich!
Mit Google-Account einloggen
Mit Google-Account einloggen
Noch kein Account? Hier anmelden.
