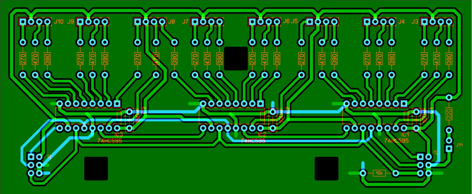
Hallo Forum, ich möchte euch bitten mal über das Platinenlayout zu schauen und mir verbesserungs Vorschläge zu geben bzw. Anmerkungen zu machen ob das so Funktioniert oder wo ihr da Probleme seht. :) Zu der Schaltung: Es ist angedacht das ein PC Daten an einen µC sendet, der µC wertet die Daten aus und steuert dann über SPI die Shiftregister an. An den Ausgängen der Shiftregister werden dann 4-Polige RGB-LEDs angeschlossen. Die Testschaltung funktioniert und nun geht es darum das ganze auf mehrere Platinen auf zu teilen. Die Schaltung umfasst 32 RGB-LEDs und 12 Shiftregister (74HC595). Die Schaltung soll auf 4 Platinen aufgeteilt werden, also pro Platine 8 LEDs und 3 Shiftregister. Die Platinen will ich dann bei LeitOn ( http://www.leiton.de ) zur Fertigung in Auftrag geben. Das Layout ist so gehalten das ich 4 mal die gleiche (oder die selbe?) Platine bestellen kann, und nicht eine Anfangsplatine, eine Endplatine und zwei Mittelplatinen. Die Aufteilung der Schaltung auf mehrere Platinen findet primär aus Platzgründen statt. Es ist angedacht das dann im praktischen Aufbau 2 Platinen nebeneinander und 2 Platinen übereinander sind und über 6-Polige Kabel verbunden werden. Die LEDs werden an die 4-Poligen Stiftleisten angeschlossen. Die größe der Platine ist relativ Fix und beträgt momentan 146mm x 60mm. Zum Layout: Durchmesser Lötpad : 2mm Durchmesser Bohrloch : 1mm Leiterbahnbreite Vcc/GND : 1mm breite anderer Leiterbahnen : 0,8mm Abstand Leiterbahn zu Kupfer : 0,5mm µC Frequenz : 16MHz Der PC schickt nicht so oft Daten zum µC womit die LEDs auch eher selten geschaltet werden, wenns ganz hart kommt vielleicht 4-mal in der Sekunde. Die Speerflächen sind später für die Befestigungs-/Abstandsbolzen. Als Software für Schaltplan und Layout benutze ich sPlan7 und SprintLayout6. Und dann habe ich auch gleich noch eine Frage: Sollte ich auf der Platine noch 100nF Kondensatoren für /SCLR vorsehen? Als Spannungsversorung kommt ein 5V Netzteil zum Einsatz. Netzteil: http://www.reichelt.de/Schaltnetzteile-Case-geschlossen/SNT-MW25-05/3/index.html?;ACTION=3;LA=446;ARTICLE=57465;GROUPID=4959;artnr=SNT+MW25-05;SID=10UQdyH38AAAIAAHjQCcob6657228873f5d1bb0e4d420c9dc7e9d LEDs: http://www.highlight-led.de/bauelemente/leuchtdioden/led_5mm_mehrfarbig_/_blinkend/10_leds_5mm_wasserklar_rgb_4-polig_steuerbar_set_i16_316_0.htm So, ich hoffe ich habe euch alles gegeben was Ihr braucht um das Layout Bewerten zu können. Wenn Ihr noch mehr braucht, bescheid sagen, ich werde die fehlenden Informationen dann schnellstmöglich nachreichen. Ich hoffe Ihr könnt mir helfen. :) Grüße
Bitte melde dich an um einen Beitrag zu schreiben. Anmeldung ist kostenlos und dauert nur eine Minute.
Bestehender Account
Schon ein Account bei Google/GoogleMail? Keine Anmeldung erforderlich!
Mit Google-Account einloggen
Mit Google-Account einloggen
Noch kein Account? Hier anmelden.


