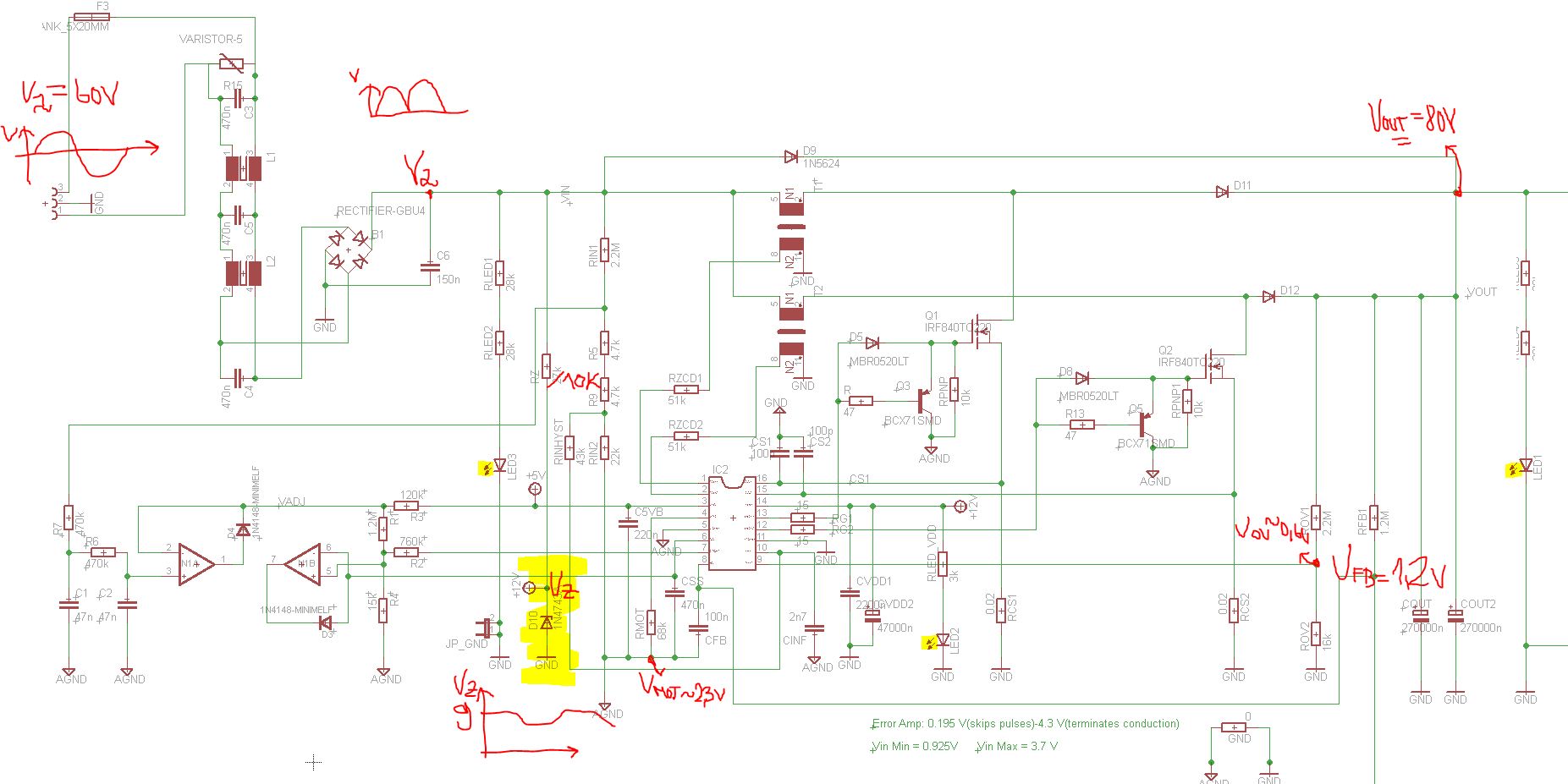
Hallo zusammen, Hat jemand schon mal eine aktive PFC mit dem REgler von Fairchild Semiconductor FAN9611 gebaut ??? Mein Problem ist, dass ich für das Feedback-signal am Pin FB über den Spannungsteiler keine Spannung anliegen habe obwohl am Ausgang die gewollte Spannung auch anliegt. Ich hab mir gedacht, dass es vllt daran liegen könnte, dass ich bisher noch keinen Cout eingelötet habe und somit kein Strom fließen kann??? Hab ein Bild angehängt mit paar Erklärungen , hoff jmd kennt sich mit dem IC aus ( FRALLA ???? :-) ) Gruß, Matthias
Hi! Ich hab jetzt nicht die Zeit mir das im Detail anzusehen. Bei der Inbetriebnhame einer PFC, kann man mal mit Gleichspannung beginnen, zb 60V auf 120V zu boosten, Dann knallst nicht so... C6 sollte größer sein, mach für den Anfang mal 1µ Folie hin. Prüfe die Spannung am Comp Pin, der Spannungsregler sollte da hochintegrieren wenn keine Spannung am Ausgang anliegt. Wieso kein Ausgangskondensator? Wenn du am Ausgang eine Spannung anliegt, dann muss eine Spannung an FB anliegen. Ist ja nur ein Spannungsteiler. Es sei den der IC ist kaputt und der FB Pin ist nierohmig. Der Kondensator am unteren Feedback Widerstand muss weg. Der nimmt dir nur Phase des Spannungsregelkreises weg. Poste mal den Aufbau und die Daten der PFC. Auch die Drosselparameter. Welche Dioden verwendest du? Schnell müssen sie hier nicht sein. MFG Fralla
Kein Ausgangskondensator eingebaut? Was soll denn der Schrott? Schon mal drüber nachgedacht, wo Dir die Energie aus den Speicherdrosseln reinschmettert wenn das Ding anläuft wenn sie nicht in einen Kondensator fließen kann?
Hi Fralla und Konsorten, Danke für die schnelle Antwort erstmal!Und vorab, das soll eine Bachelorarbeit für die Hochschule werden im Leistungsbereich ~600W und ich hab mich da zum Großteil an die Application Notes von Fairchild Semiconductor gehalten. Als Drossel hab ich eine von Würth (Nr. 760804111): L=250µH, IR=1.1A, Isat=4.8A, n=50:5 Bei der Diode handelt es sich um eine Schottky Power Rectifier von On Semiconductor ( IFrm=1A, Vr=40V) Der Power- Mosfet ist von Fairchicld Semiconductor mit Vdss=500V, ID=8A Ich hab den Widerstand im Spannungsteiler nochmal ausgetauscht und es funktioniert jetzt, nur am Comp Pin liegt momentan noch nix an. Ich hab bisher nur einen Zweig eingelötet, da der IC bei ausfall eines Zweiges trotzdem noch arbeitn muss, aber er schaltet eben noch nicht wirklich... Für Ideen bin ich sehr dankbar!! Gruß
Warum nimmst Du bei nur 600 Watt nicht von Anfang an einen IC, der mit einem einzigen Zweig auskommt? 600W sind bei 230V keine 3A, sowas bauen manche Firmen bis auf die Spule als SMD auf wenns sein muß. Irgendwie kann ich nicht verstehen warum Du probierst eine nur halb aufgebaute Schaltung zum Laufen zu kriegen... > eine Schottky Power Rectifier von On Semiconductor > (IFrm=1A, Vr=40V) Watt? Wo hast Du die eingebaut? Als Freilaufdiode zur Ausgangsseite? Naja, 40V würde sofort explodieren, 400V wären verdammt knapp bemessen und 1A hält auch nicht lange.
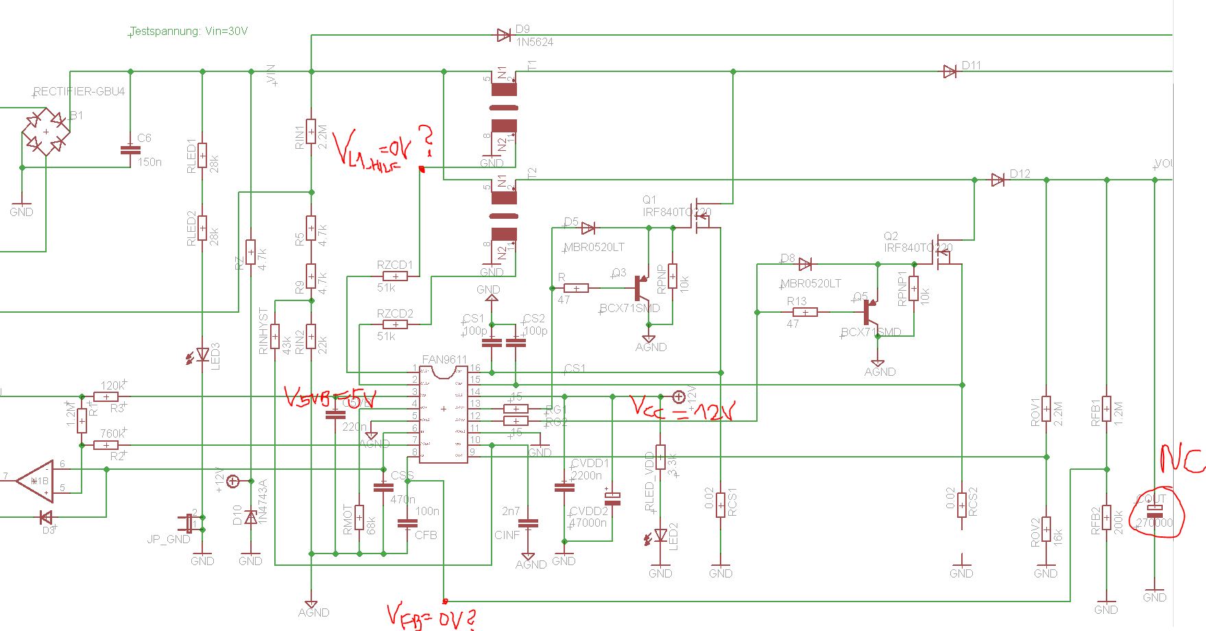
Kann schon Sinn machen auchnur 600W zu interleaven. Vor allem wenn es conducted EMC, bzw anforderungen an die Größe gibt. Alles SMD kann man bei der Leistung sowieso machen, außer den Elko. >Bachelorarbeit für die Hochschule werden im Leistungsbereich ~600W Und was ist bei der Arbeit noch dabei? Wohl nicht nur eine PFC? >Bei der Diode handelt es sich um eine Schottky Power Rectifier von On >Semiconductor ( IFrm=1A, Vr=40V) Hoffentlich nicht. Wie Ben sagte sind auch 400V, falls es ein Tippfehler war zu wenig. Nimm doch etwas übliches wie die 600V Stealth 2 (Fairchild), oder STTHxx (ST) Serien. Gibt extra "Soft Recovery" Variaten welche auf Flußsspannung optimiert sind und nicht nicht kleinste Qrr. Das braucht man in dieser Topologie aber auch überhaupt nicht. Auch gibts diese Dioden als "Common-Kathode" Ausführung, wo du nur ein Package hast (Wärme abführen ist da auch kein Problem). Das du bei 230VAC immer Frequenzen über 140kHz haben wirst, ist dir bewusst. >Irgendwie kann ich nicht verstehen warum Du probierst eine nur halb >aufgebaute Schaltung zum Laufen zu kriegen... Stimmt, das versteh ich auch nicht. Zeichne doch mal den aktuell aufgebauten Schaltplan und zweichne ein, welche Spannungen du mist, bzw du angelegt hast. MFG Fralla
Hey ihr beiden, Klar ist das nicht die Freilaufdiode, tud mir leid hab ich auf der schnelle beim schreiben iwie nicht wirklich mitgedacht. Also meine Freilaufdiode ist eine S4J: Ir=4A, Uv=600V (SMC von Fairchild Semicoductor) Ich hab euren Rat jetzt befolgt und die komplette Schaltung (also den zweiten Pfad + Cout) aufgebaut, das Problem scheint jetzt die Z-Diode zu machen-> ich kann keine konstanten 12V VDD-Pin vom IC messen, bei ca. 9V bricht die Spannung auf 7V ein, dadurch bekomm ich am 5VB- Pin nur Pulse und keine konstante 5V (die ich für die Versorgung des OPV brauche) Ansonsten liegen an den Spannungsteilern alle Spannungen auch richtig an(FB,MOT,OVP,VIN)
Tja, die Stromversorgung wird Dir noch etwas Kopfzerbrechen bereiten. Mal rechnen, 60V durch 10kOhm... 6mA maximal? Das ist vielleicht etwas dünn für zwei relativ schnell getaktete FETs und den ganzen Rest der Schaltung. Ich schätze mal so 50mA wird die Schaltung wenigstens brauchen. Für einen einfachen Widerstand ist das etwas viel, was wahrscheinlich ein Hilfsnetzteil erforderlich macht.
Versuch mal obs was bringt, LED2 bzw. Vorwiderstand zu entfernen. Bei 60V Eingangsspannung wird ja hier der halbe Versorgungsstrom verbraucht. Iz=6mA, ILed2=3mA ...
Ich hab des Rätsels Lösung gefunden! Da ich ja von der gleichgerichteten Spannung die Versorgungsspannung an der Z-Diode abgreife, hatte ich natürlich das Problem, dass ich einen dementsprechenden Spannungsverlauf auch an der Z-Diode hatte und keine konstante DC- Spannung. Ich hab jetzt einfach eine Diode zwischen CVdd und dem Vdd- Pin des IC´s rein und Voila es funzt. Danke euch trotzdem für die Tipps!!!
Mal sehen wie lange. Nach einer zuverlässigen Lösung klingt das nicht gerade, sondern eher wie Versuch und Irrtum.
Bitte melde dich an um einen Beitrag zu schreiben. Anmeldung ist kostenlos und dauert nur eine Minute.
Bestehender Account
Schon ein Account bei Google/GoogleMail? Keine Anmeldung erforderlich!
Mit Google-Account einloggen
Mit Google-Account einloggen
Noch kein Account? Hier anmelden.

