Hallo, ich probiere seit einiger Zeit erfolglos mit Hilfe eines Transistors bei einem Massesignal 12V weiterzuleiten. Habe bc559 und bc548 da, komme aber zu keinem Ergebnis. Wer kann mir da freundlicherweise helfen? Vielen Dank
Das Dokument habe ich auf die schnelle in meinen Unterlagen gefunden. Ansonsten schaue mal unter www.das-elko.de Dort wirst Du sicherlich auch was finden.
danke, aber wenn ich das richtig sehe, dann schaltest du ja masse mit dem transistor für das relais. ich brauche aber 12V...
,----------------- +12V
B |C
signal --[ R ]---(|<)
|E PNP
|
[LAST]
|
`---------------- GND
Meinst du so ?
Wenn Signal = gnd schaltet er durch.
mist, bissl verrutscht Ausserdem bitte C und E vertauschen g
vielen dank, aber das hatte ich schon probiert. der transistor steuert da von Masse bis Vcc-1V durch. Also auch wenn an de Basis 6V anliegen. Ich brauche aber, daß nur bei Masse durchgeschaltet wird....
Vielleicht solltest Du deine Frage mal ausführlicher darstellen. Ich kann mir jedenfalls nicht wirklich was darunter vorstellen...
mh, dann probiere ich es mal in script-form. wenn an basis Masse dann 12V weiterleiten zum verbraucher wenn an basis > Masse dann 12V sperren jetzt eindeutiger?
als der bc548 ist n NPN, der scheidet aus. bc559 sollte passen. klar muß er so durchschalten, da ja bei VCC -1V ein Ib fliesst, ergo schaltet der Transistor. Was Du machen kannst: 2-stufig mit NPN, zweite Stufe invertierend. Erste Stufe schaltet bei +0,7 und sperrt dann zweite Stufe. Bei Transistorfragen zu empfehlen: http://www.uni-trier.de/urt/user/baltes/docs/bauelemente/Bauelemente4.pdf
so, habe das auch probiert, aber da wird immer 12V weitergeleitet.... selbst der optokoppler pc817 leitet! habe an kathode über sperrdiode ein schleifer reingemacht und bei ca 8V fängt er an zu koppeln! an der kathode liegt auch immer die selbe volt zahl an wie an der anode. und ab einer spannung von 8V (welche ja nicht durch die sperrdiode durchkommen soll) leitet der optokoppler. ist wie verhext! es kann doch nicht so schwer sein, daß NUR bei Masse 12V weitergeletet werden. ich würde es ja mit einem Relais machen, aber da ein paar hundert hertz anliegen ist es zu träge...
von einem pin eines ic. alles hat die selbe spannung/bezugsmasse
Probiere es mal damit: Anhang. Ausgang führt Spannung, wenn der Eingang unter 1 Volt gezogen wird. Den Spannungseingang links kann man auch auf 12Volt legen, bei 4.7kOhm passiert nichts negatives. Eins noch: BC548/559 können maximal 100mA, beim Anschluss der Last beachten. Gruss Jadeclaw.
Fakten und Zahlen bitte: a.) Wann ist "nur bei Masse"? Ab welcher Spannung soll das Umschalten erfolgen? b.) Wie hoch sind Low-Pegel und High-Pegel des Eingangssignals? Sie die Pegel immer Konstant? Schwankungen? c.) Welcher Strom kann das Eingangssignal liefern und ableiten? d.) Welcher Strom soll bei 12 Volt geschaltet werden? Sind die 12 Volt immer konstant oder schwanken sie in einem Bereich? Wie groß ist der Bereich? e.) Welche stabilisierten Spannungen stehen zur Verfügung? Schwankungen? Wenn ja, welche?
@ Michael: "der transistor steuert da von Masse bis Vcc-1V durch. Also auch wenn an de Basis 6V anliegen." --> Ja, das kommt daher, weil der BC559 eine Cut-OFF Spannung von -5V hat. D.h., dass deinen Basis um 5Volt höher sein muss als die Spannung am Emitter. Für ne LED nimmst nen Wald-und-Wiesen-Transitor wie z.B. den BC556! Der hat nur ~ -700mV zum sperren.
>Basis um 5Volt höher sein muss als die Spannung am Emitter.
Was ? Bist du dir da absolut sicher ?
Ahem, der BC559 hat keine Cut-Off-Spannung. Der BC559 ist eine rauscharme Version des BC557. Der BC556 ist eine spannungsfestere Version des BC557. Mit anderen Worten, es sind alles normale bipolare Transistoren. Und die kennen keine Cut-Off-Spannung. Ein bipolarer Transistor steuert immer durch, wenn die Basis 0.7 Volt positiver (npn) oder negativer (pnp) gegenüber dem Emitter ist. Quote: "der transistor steuert da von Masse bis Vcc-1V durch. Also auch wenn an de Basis 6V anliegen." Und deshalb muss man zwei weitere Transistoren investieren, um einen Pegelwandler/Inverter zu erstellen, der den Bezug von VCC auf Masse bringt. Damit ist das Ding auch dicht, wenn 6 Volt oder 3 Volt oder 9 Volt anstehen. Erst weniger als 0.7 Volt öffnen den Ausgang. Ich weiss nicht, was für ein IC das Signal liefert, aber alles, was logikpegel rausgibt, sollte hier klarkommen. Schaltung : http://www.mikrocontroller.net/attachment.php/223081/12Volt-Schalter.png Wenn wir noch näher an Masse ranmüssen, dann steigt der Aufwand, aber auch das ist machbar. Gruss Jadeclaw.
Das ganze funktioniert auch mit 2 Transistoren. Ein PNP in Emitterschaltung und ein NPN in Basisschaltung. Dazu noch 2 oder 4 Widerstände, je nachdem, welche stabilisierte Spannung zur Verfügung steht und welche Eingangspegel vorliegen.
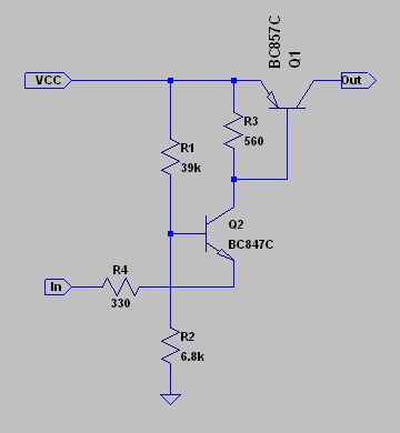
So, hier die Schaltung mit Emitterschaltung und Basisschaltung. Ich bin davon ausgegangen, dass nur die 12 Volt (VCC) zur Verfügung stehen. Der High-Pegel am Eingang darf nicht höher als 6,5 Volt sein. Wenn der Eingang unter ca. 0,5 Volt liegt (bei 100 mA Kollektorstrom in Q1) ist der PNP voll durchgesteuert, und wenn der Eingang über 2,5 Volt liegt, ist den PNP gesperrt. Wenn der Kollektorstrom von Q1 kleiner ist als 100 mA, geht der PNP natürlich früher in die Sättigung, so reicht bei 50 mA schon eine Eingangsspannung kleiner 1,5 Volt sicher aus. Wenn der High-Pegel am Eingang größer als 6,5 Volt werden kann, muss da noch eine Diode davor und R2 auf 9,1 Kiloohm vergrösert werden. Wenn VCC nicht konstant 12 Volt hat und stark schwankt und eine andere stabilisierte Spannung zur Verfügung steht, muss eben der Spannungsteiler R1/R2 an die stabilisierte Spannung angeschlossen werden und neu berechnet werden. Ach ja, die Schaltung funktioniert auch mit 100 kHz und mehr.
@ Martin ### So stand es jedenfalls mal im Datenblatt von Motorola, welches ich hier habe. @ Jadeclaw: Das ist korrekt, dass es 600-800mV bei manchen PNPs sind. Was aber steht dann im angehängten Datenblatt unter "OFF Characteristic" ???? Zitat: "EmitterBase Breakdown Voltage = -5Vdc Minimum" !!?? Nix mit 700mV! Das mag bei den 547 bzw. 556 so sein, nicht aber bei diesem Typ! Ich hab noch 2 DBs da, u.a. von Philips; dort steht das Gleiche. Tippfehler kanns doch dann nicht sein oder?
Schaut man nämlich bei den BC556, so steht da irgendwas von ~700mV bei OFF-Characteristic; so wie es Jadeclaw schon gesagt hat.
@Spirit: Tja, da hast Du etwas falsch verstanden. "Breakdown" ist die Durchbruchspannung, also die Spannung, bei der die Basis-Emitter-Diode im Sperrbetrieb durch bricht, so wie z.B. eine Zenerdiode... Guckst Du auf Dein Datenblatt, Seite 2, findest Du dort die Basis-Emitter-Spannung bei verschiedenen Kollektor-Strömen (Base-Emitter On Voltage) und die Basis-Emitter-Sättigungsspannung (Base-Emitter Saturation Voltage).
12V schalten kann man auch extrem einfach und gut mit dem preiswerten LM293 oder LM293DD - den gibt es überall. Ok, du bräuchtest leider noch nen Inverter, aber meist kann man da ja einfach umprogrammieren, also mit High die 12V schalten. jörn
Klar, man kann auch einen Taschenrecher verwenden, um 2 + 2 auszurechnen, oder man kann auch einen Großrechner damit beschäftigen, den Sinus von pi/2 auszurechnen... Wenn man aber schon einen Komparator verwenden will, wozu man dann noch einen "Inverter" benötigt, ist mir nun auch nicht ganz klar... So ein Komparator hat nicht umsonst einen positiven und einen negativen Eingang...
Bitte melde dich an um einen Beitrag zu schreiben. Anmeldung ist kostenlos und dauert nur eine Minute.
Bestehender Account
Schon ein Account bei Google/GoogleMail? Keine Anmeldung erforderlich!
Mit Google-Account einloggen
Mit Google-Account einloggen
Noch kein Account? Hier anmelden.


