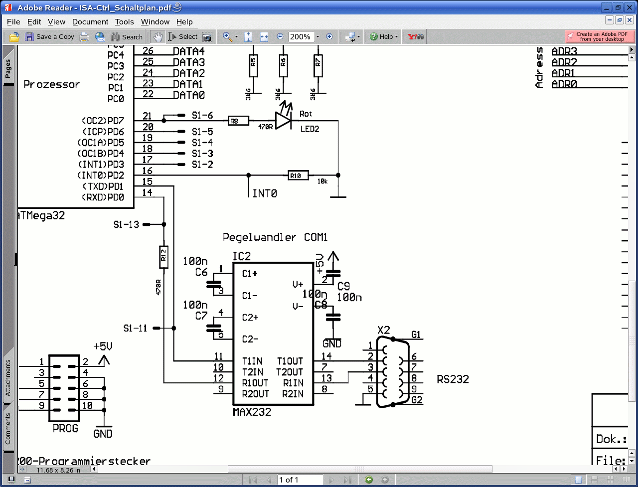
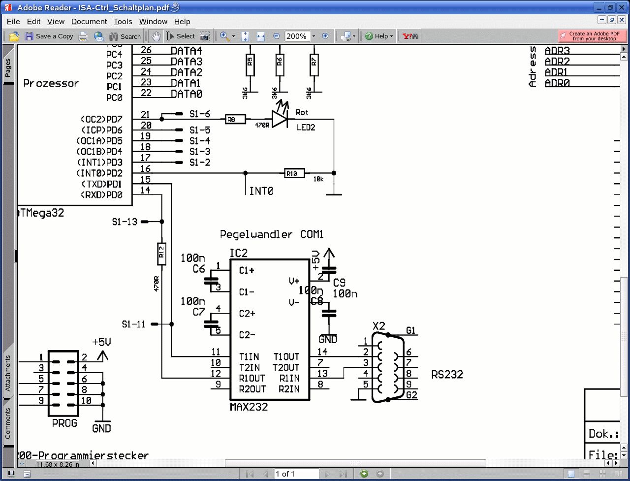
habe mal im anhang ein pdf schaltplan ausschnitt. Ich moechte Teile dieses Schaltplans mit eagle nachbilden. Nun frage ich mich was S1-13 und S1-11 (beim MAX232) ist bzw wo ich das unter eagle finde? Und noch was: Wenn ich den MAX232 so verbinde wie auf dem pdf, dann bringt mir eagle folgende errors: FEHLER: Seite 1/1: Nicht angeschlossener INPUT-Pin: IC2 T2IN FEHLER: Seite 1/1: Nicht angeschlossener INPUT-Pin: IC2 R2IN IC2 bezieht sich nat. auf den MAX232? Was soll denn das ich benötige halt nur T1IN und R1IN ??
Moin, ich hab zwar kein Eagle, aber S1-11 und S1-13 klingt irgendwie nach "Steckverbinder 1 - Klemme 11" und 'Steckverbinder 1 - Klemme 13", vor allem da es auch noch S1-2 bis S1-6 auf dem Ausschnitt zu lesen ist. Sieht nach einem Erweiterungsstecker aus. Einfach alle S1-x zusammenzählen (oder denn höchsten Wert nehmen) und Steckverbinder der genannten Polzahl in Eagle auswählen. Gruß, Wirus!
Ich würde mal sagen ein Testpunkt oder eine Verbindung zu einer 2. Seite im Schaltplan.
moin die pins vom max232 (t2in,r2in) sind in eagle als eingänge definiert. wenn diese nicht mit irgendeinem netz verbunden sind meckert eagle. ich hänge t2in auf gnd und verbinde dann t2out mit r2in. damit sind alle pins auf definierten pegeln und eagle meckert auch nicht mehr. mfg
Bitte melde dich an um einen Beitrag zu schreiben. Anmeldung ist kostenlos und dauert nur eine Minute.
Bestehender Account
Schon ein Account bei Google/GoogleMail? Keine Anmeldung erforderlich!
Mit Google-Account einloggen
Mit Google-Account einloggen
Noch kein Account? Hier anmelden.
