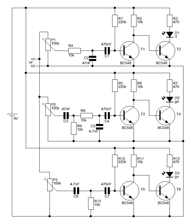
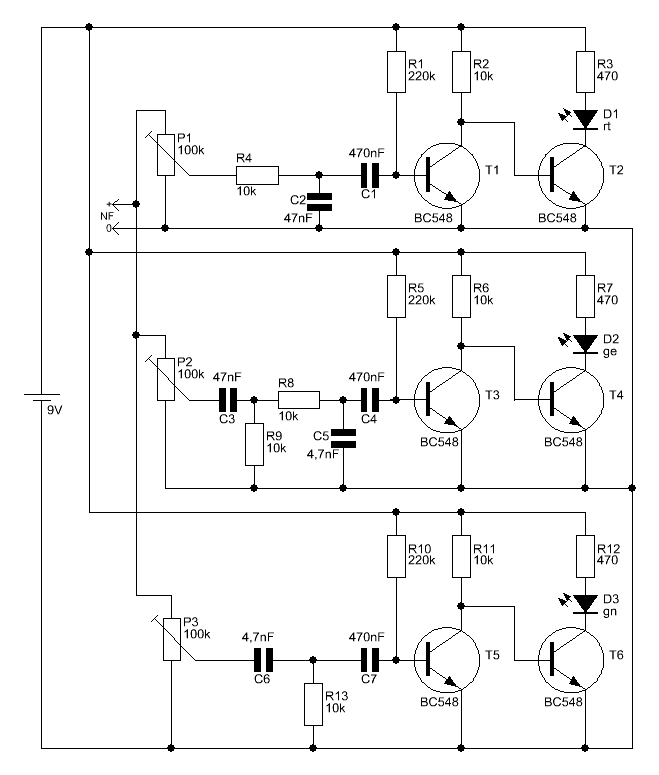
Teste gerade folgende Schaltung,welcher aber noch nicht funktioniert.. Wsl. liegt es daran wie ich mein Kabel angeschlossen hab. Den Rot und den Schwarz ummantelten Draht an +NF und den bei beiden Drähten mitgeführte blanke Kupferdraht auf GND? Danke!
> Den Rot und den Schwarz ummantelten Draht an +NF und den bei beiden
Drähten mitgeführte blanke Kupferdraht auf GND?
Das geht aus Deinem Schaltplan leider nicht hervor.
Ein Bild des Aufbaus wäre hilfreich...
Bitte melde dich an um einen Beitrag zu schreiben. Anmeldung ist kostenlos und dauert nur eine Minute.
Bestehender Account
Schon ein Account bei Google/GoogleMail? Keine Anmeldung erforderlich!
Mit Google-Account einloggen
Mit Google-Account einloggen
Noch kein Account? Hier anmelden.
