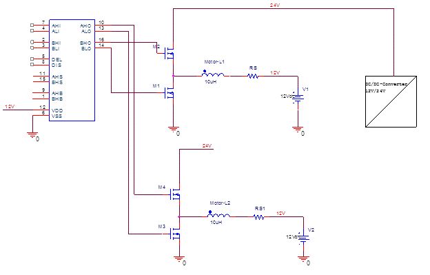
Hallo Zusammen Ich bin gerade dabei eine H-Brücke (Vollbrücke, 4 Tranistoren) mit 12V-Speisung durch eine Halbbrücke (2 Tranistoren) zu ersetzen. Hiebrei soll dann mit 24V gespiesen werden und ein Anschluss der Last (z.B.: Motor) direkt auf 12V fix hängen. Somit erspare ich mir einige Komponenten da die Stufe einige zig-mal vorkommt, habe aber trotzdem für die Last meine +/-12V zur Verfügung. Nun ist meine Frage: Die 12V-Speisung müsste, da Sie ja in der Mitte der Halbbrücke liegt, sowohl sourcen als auch sinken können. Normale DCDC-Konverter sourcen ja ausschliesslich. Gibt es hier spezielle Typen die man einsetzen kann und auch bezahlbar sind? Eventuell konkrete Vorschläge (Grössenordnung 2A)? Irgendjemand schon Versuche/Erfahrungen mit einem ähnlichen Anliegen gemacht? Danke und Gruss Patrick
Ich würde eine symmetrische Spannungsversorgung verwenden, also einen DC/DC Konverter mit +/-12V. Der Motor hängt dann einerseits an GND und andererseits an der Brückenendstufe (Transistoren). Bei Lautsprechern macht man das ja auch oft so, dann müsste es mit Motoren ebenfalls funktionieren.
@ Patrick (Gast) >die man einsetzen kann und auch bezahlbar sind? Eventuell konkrete >Vorschläge (Grössenordnung 2A)? Dafür nimmt man ein vollintegrierte H-Brücke ala L6203 und eine normale 12V Versorgung. Fertig ist die Laube. Siehe H-Brücken Übersicht.
Bitte melde dich an um einen Beitrag zu schreiben. Anmeldung ist kostenlos und dauert nur eine Minute.
Bestehender Account
Schon ein Account bei Google/GoogleMail? Keine Anmeldung erforderlich!
Mit Google-Account einloggen
Mit Google-Account einloggen
Noch kein Account? Hier anmelden.
