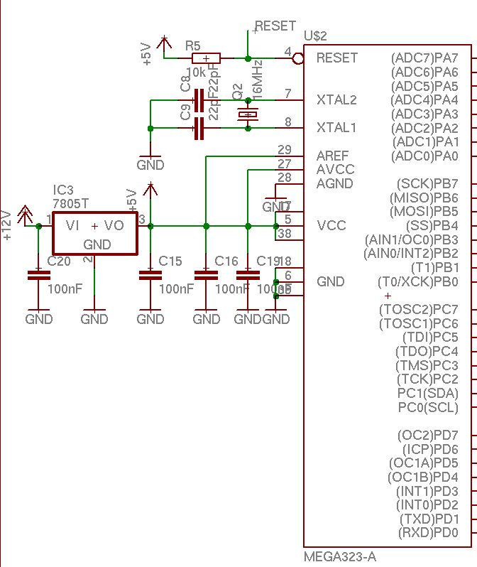
waere anliegende Schaltung denkbar um den Mega32 direkt ueber einen 12V Stecker des PC ATX Netzteils zu versorgen? (Das Netzteil wird auch noch vom PC benötigt, läuft also). IC3 ist Reichelt Bestellnr: "µA 7805" Spannungsregler 1A positiv, TO-220
Was ich überhaupt nicht verstehe ist: Warum legen die leute immer AREF auf Vcc? Da zerstöre ich mir ausversehen die referenz für den Analog Comparator falls ich aus versehen AREF auf interne Refernz programmiere. Wenn ich Vcc als Refernz will kann ich das Programmieren ohne eine externe physikalische Verbindung herstellen zu müssen. Einfach einen 100nF C gegen Analog GND und gut ist das. Sonstiges zur Schaltung: - Ich würden noch einen ELKO (min. 470uF) an Vcc legen.
Warum nutzt du nicht gleich die 5V vom PC-Netzteil ? Oder die Standby 5V, wenn deine Schaltung nicht mehr als ca. 1A aufnimmt.
weil der 7805 als eingangspannnug eine spg > 5v braucht um vernuenftig arbeiten zu koennen!
Nee....sag' bloss..... Den brauchst du dann aber nicht mehr.
hm jo aber ich weiss nicht ob die spg am pc Netzteil konstant genug ist um den mega ohne risiken beitreiben zu koennen? Es gibt oft groessere Schwankungen am Netz, und wenn das Pc Netzteil nicht gerade das beste ist, nicht dass es dann einen solchen Spg.-Peak uebertraegt und meinen Mega zerschiesst...?!
Die Spannung, die das PC-Netzteil ausgibt, ist ausreichend konstant, um damit einen PC zu betreiben. Im PC gibt es auch heute noch etliche Bauteile, die direkt mit der 5V-Schiene des Netzteils verbunden sind ... Auch ein verhältnismäßig schlecht aufgebautes PC-Netzteil schützt den angeschlossenen PC besser vor Überspannung als es das 08/15-Selbstbaunetzteil eines durchschnittlichen Bastlers täte. Größere Schwankungen im Netz gibt es in dritte-Welt-Ländern oder vielleicht an Bord von Schiffen, sonst aber ist das definitiv kein Problem.
Wenn die Standby 5V auf 1A begrenzt sind, könnte man die nehmen. Die Haupt-5V würde ich auf keinen Fall für Experimente nehmen, da ich nicht so scharf bin auf explodierende Gehäuse und verdampfende Leiterbahnen !!! Ich denken mal, die schaffen locker 50-100A Spitzenstrom. Und bei Experimentalaufbauten steckt man schnell mal einen IC falsch rein oder rutscht mit der Tastspitze ab usw. Peter
Die 5Vstby werden mit 5V-Reglern üblicher Bauart (ähnlich 7805) von einer separaten Spannung gespeist (meist ein extra Trafo oder eine separate Schaltstufe)und sind damit unabhängig von dem Hochlastteil. Belastbarkeit 1 - 2 A, je nach NT-Hersteller.
Ok d.h. ich kann die 5V stby (woran erkennt man die am PC NT) direkt an VCC des Mega anschliessen? Sollte da noch was dran evtl ein Entstörelko oder so?
Ein Elko an dem Punkt Deiner Schaltung, an dem die 5V-Leitung angeschlossen wird, ist keine schlechte Idee. Besonders groß muss der nicht sein; Du kannst Dir ja mal ansehen, was für Elkos zum Beispiel auf Festplatten für diesen Zweck verwendet werden. Abblockkondensatoren (100nF) an jedem einzelnen IC sind davon abgesehen sowieso zu empfehlen. Die von Peter Dannegger geschilderten Probleme ließen sich durch Verwendung einer Sicherung in den Griff bekommen, die in die 5V-Leitung eingesetzt wird. Den Bastel-Kurzschluss sollte man dann allerdings nicht vor der Sicherung veranstalten ... Auf dieser Seite ist die Anschlussbelegung des ATX-Netzteilsteckers beschrieben: http://www.conelek.com/Informationen/Elektromechanik/Steckverbinder/ATX_Stecker_Haupt-Stromversorgung_24_polig.htm +5VStandby ist demnach die violette Leitung
aja okay. ich denke 1uF sollten fuer den Elko wo die 5V Leitung des NT anschlossen wird reichen!? Abblockkondensatoren an IC's, also okay ich hab halt zB bei meinem MAX232 wie es im datenblatt steht vier 100nF Keramikkondensatoren an C1+, C1-, C2+, C2-, V+ und V- hingeklatscht ist es das was Du meinst? Oder wo schliesst man die an die IC's an? Muessen die auch an Microcontroller dran?
Die Kondensatoren des MAX232 sind die Kondensatoren für dessen Ladungspumpe. Abblockkondensatoren sind etwas anderes; die gehören an jeden Stromversorgungspin jedes ICs. Möglichst dicht an den Stromversorgungsanschluss, und mit möglichst kurzer Leiterbahn mit Masse verbunden. Da Microcontroller auch ICs sind, brauchen auch die Abblockkondensatoren.
Bitte melde dich an um einen Beitrag zu schreiben. Anmeldung ist kostenlos und dauert nur eine Minute.
Bestehender Account
Schon ein Account bei Google/GoogleMail? Keine Anmeldung erforderlich!
Mit Google-Account einloggen
Mit Google-Account einloggen
Noch kein Account? Hier anmelden.
