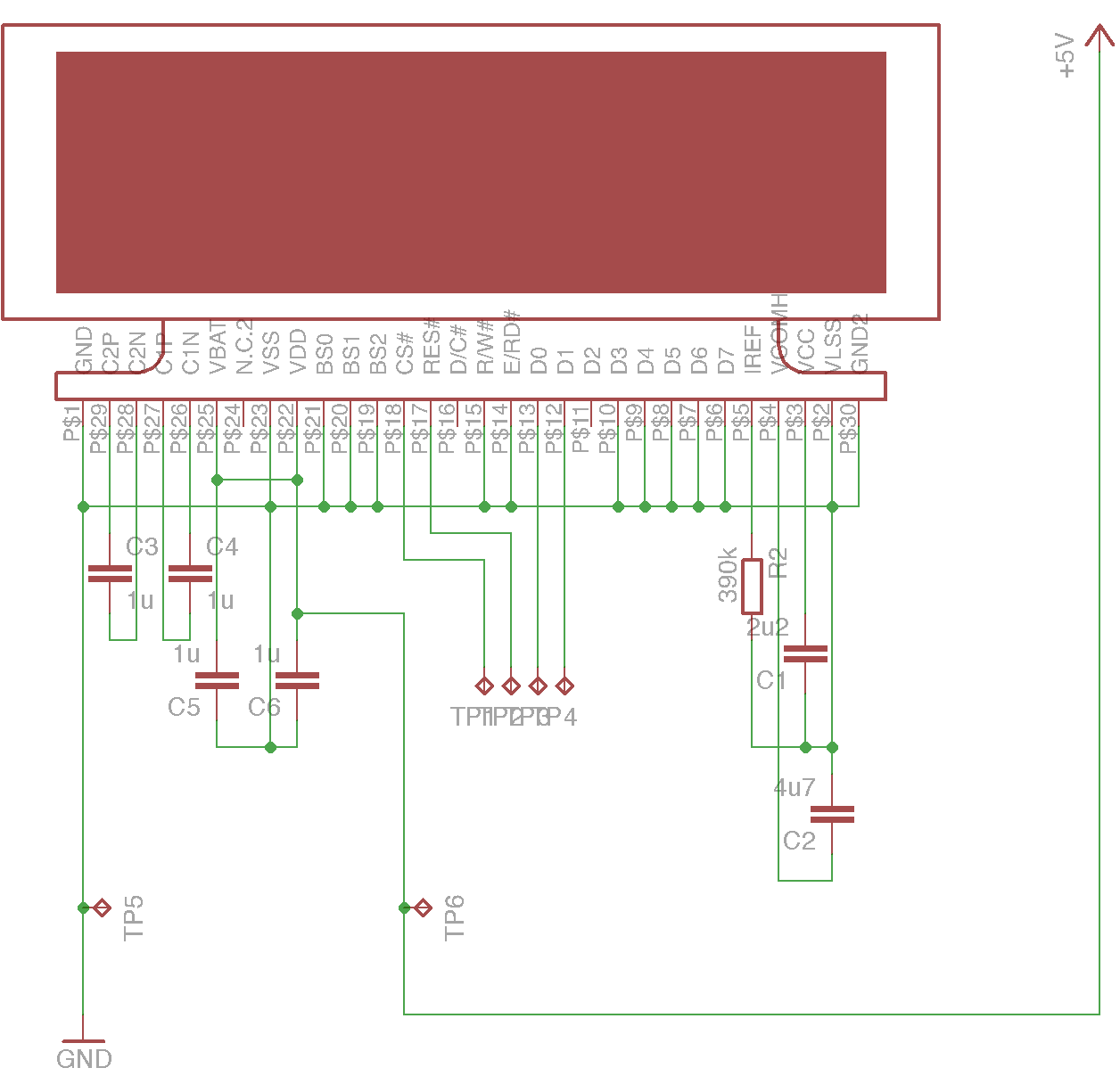
Hallo, ich habe mir ein OLED display besorgt (Typ UG-2864HLBEG01) mit dem SSD1306 Controller. Ich habe es so angeschlossen, dass es mit 4-Wire SPI betrieben werden kann und den internen DC/DC Converter für die Logikspannungen verwendet. Nun wird der Controller bei Anschluss an 5V zwischen GND und VCC sehr heiß, ich habe wohl etwas falsch gemacht. Anbei die relevanten Seiten aus dem Datenblatt und mein Schaltplan. Ich kann derzeit kein Bild von der Platine machen, die Kamera erwartet ein neues Display. Danke im Voraus, Adrian
Vielleicht ist das Display gar nicht für 5V ausgelegt. Leider fehlen sämtliche wichtigen Daten in den Auszügen der Datenblätter.
Es ist da recht gutmütig, hier noch eine Seite. Das ganze Datenblatt gibt es hier: http://aitendo3.sakura.ne.jp/aitendo_data/product_img/lcd/oled/UG-2864HLBEG01/UG-2864HLBEG01.pdf Edit: ich sehe gerade, dass 8-9 V erwartet werden.. Edit2: ich habe einen user guide gefunden, es gibt wohl schaltungsbeispiele.. http://www.adafruit.com/datasheets/UG-2864HSWEG01%20user%20guide.pdf
Bitte melde dich an um einen Beitrag zu schreiben. Anmeldung ist kostenlos und dauert nur eine Minute.
Bestehender Account
Schon ein Account bei Google/GoogleMail? Keine Anmeldung erforderlich!
Mit Google-Account einloggen
Mit Google-Account einloggen
Noch kein Account? Hier anmelden.


