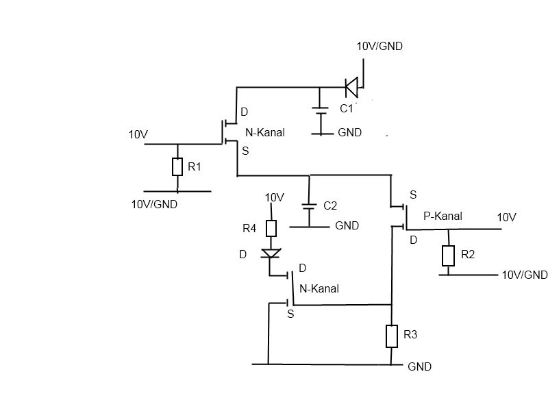
Hallo Forumsmitglieder, ich habe ein kleines Problem bei meiner Schaltung. Funktionieren soll das ganze wie folgt: Es gibt zwei verschiedene "Zustände". Einmal kann an einem Punkt 10 V anliegen, aber auch Masse. Mein Anliegen ist nun folgendes. Wenn 10 V anliegen, so soll C1 aufgeladen werden. Der N-Kanal Mosfet sperrt, da keine Spannung an R1 anliegt, weil am Widerstand oben wie unten 10 V anliegen. Schaltet man nun die 10 Volt auf Masse, so wird der N-Kanal Mosfet leitend. Jetzt soll C1 C2 aufladen. Der P Kanal Mosfet sperrt in diesem Fall weil eine negative Spannung abfällt an R2. Und hier liegt das Problem, mein C1 will den C2 nicht aufladen, woran könnte es liegen, beides sind 10 V Elkos mit gleicher Kapazität. Wird nun wieder von Masse auf 10 V geschaltet, wird C1 wieder geladen und C2 (P-Kanal wird jetzt leitend) gibt seinen Saft an R3 ab, der wiederum Den letzten N-Kanal Mosfet zum leiten bringt, sodass die Diode leuchtet. Ziel des ganzen ist, dass ich sich bei 10 V anliegend C1 auflädt, beim umschalten auf Masse C1 C2 läd und bei wieder umschalten C2 die Diode zum leuchten bringt.... Aber wo ist der Fehler???? Danke für eure Hilfe
Wie sind die passiven Bauteile denn ausgelegt? Was sind das für MOSFETs (Vth, Rdson als grobe Orientierung)? Schon mal in einen Schaltungssimulator eingegeben und dort inspiziert? mfg mf
> Aber wo ist der Fehler????
Vor allem:
NMOSFETs leiten erst, wenn das Gate (ca.) 10V positiver ist als der
Source.
Und dein Source liegt an C2, der sich aufladen soll.
Also müsste der N-Kanal mit 15V angesteuert werden,
weil wenn C1=C2, dann lädt sich C5 auf 5V auf.
Der PMOSFET muss am Gate (ca.) 10V weniger haben als am Source.
Das liegt an C2 und damit auf 5V, also müsste das Gate auf -5V
geschaltet werden, sogar auf -10V wenn C2 sich ganz entladen können
soll.
Da kommen aber maximal 5V an letzten N-MOSFET an.
Das reicht nicht unbedingt, um ihn einzuschalten,
auch er sieht lieber 10V am Gate.
Ein bischen besser funktioniert deine Schaltung mit LogicLevel MOSFETs
die bei 5V voll durchschalten.
Aber im wesentlichen hast du komplett nicht verstanden, daß nicht 10V in
Beug auf Masse einen MOSFET durchschalten, sondern 10V in Bezug auf sein
Source.
Und vermutlich hast du nicht verstanden, daß ein Kondensator C1, wenn er
mit einem Kondensator C2 zusammengeschaltet wird, nicht seine Ladung in
C2 transportiert, sondern sich die Landung gleichverteilt, beide haben
dann 5V (wenn sie gleichen Kapazitätswert haben).
Mehr als 5V kommen an C2 also nicht an.
Bitte melde dich an um einen Beitrag zu schreiben. Anmeldung ist kostenlos und dauert nur eine Minute.
Bestehender Account
Schon ein Account bei Google/GoogleMail? Keine Anmeldung erforderlich!
Mit Google-Account einloggen
Mit Google-Account einloggen
Noch kein Account? Hier anmelden.
