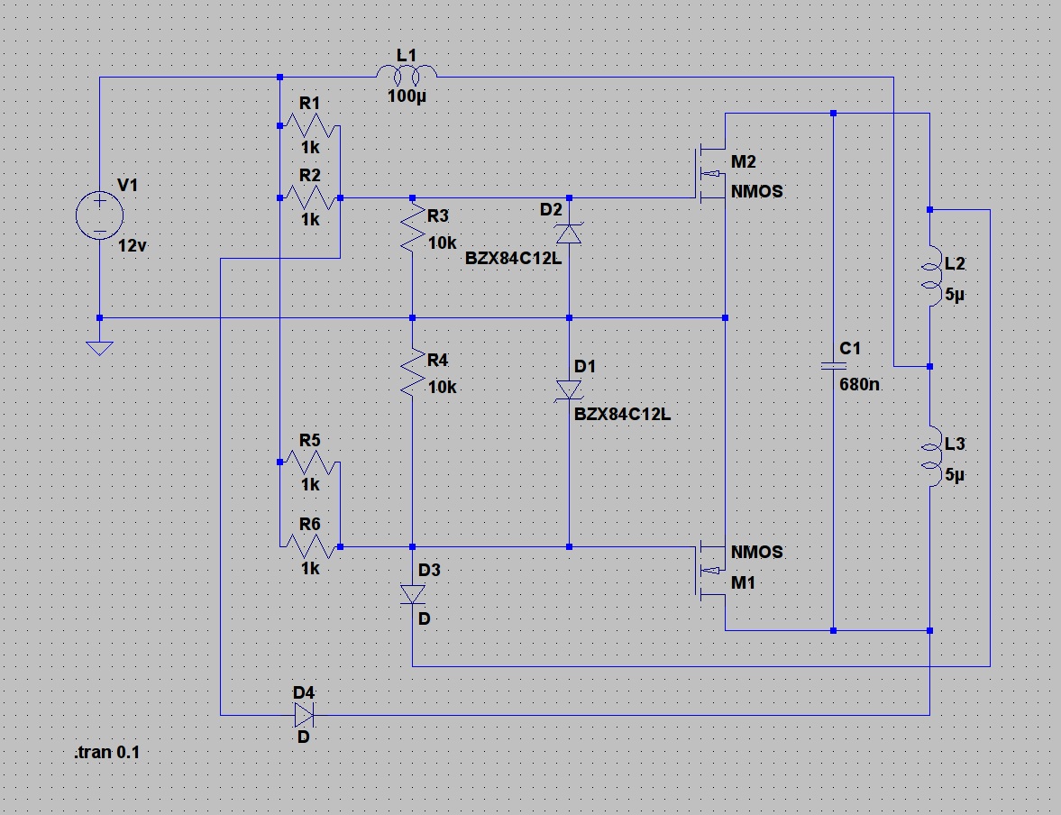
Hallo, ich habe folgende Schaltung in LTSpice aufgebaut doch Irgendwie möchte sie nicht schwingen... wo ist das Problem? Gruß Christan
NMOS ist ein ganz schwächlicher Mosfet. Wähle einen Power-Mosfet aus der Liste (Rechtsklick auf den Mosfet, dann auswählen).
> Irgendwie möchte sie nicht schwingen... > > wo ist das Problem? Das Problem ist die ideale Symmetrie, so ist alles perfekt ausgeglichen. Mach irdendwo eine kleine Unsymmetrie rein, dann sollte es gehen.
...das Flag googelt für die nach "uic lt spice" schon im zweiten voprschlag von google ist das Kürzel beschrieben. armes forum. vergewaltigung ist sowas.
Bitte melde dich an um einen Beitrag zu schreiben. Anmeldung ist kostenlos und dauert nur eine Minute.
Bestehender Account
Schon ein Account bei Google/GoogleMail? Keine Anmeldung erforderlich!
Mit Google-Account einloggen
Mit Google-Account einloggen
Noch kein Account? Hier anmelden.
