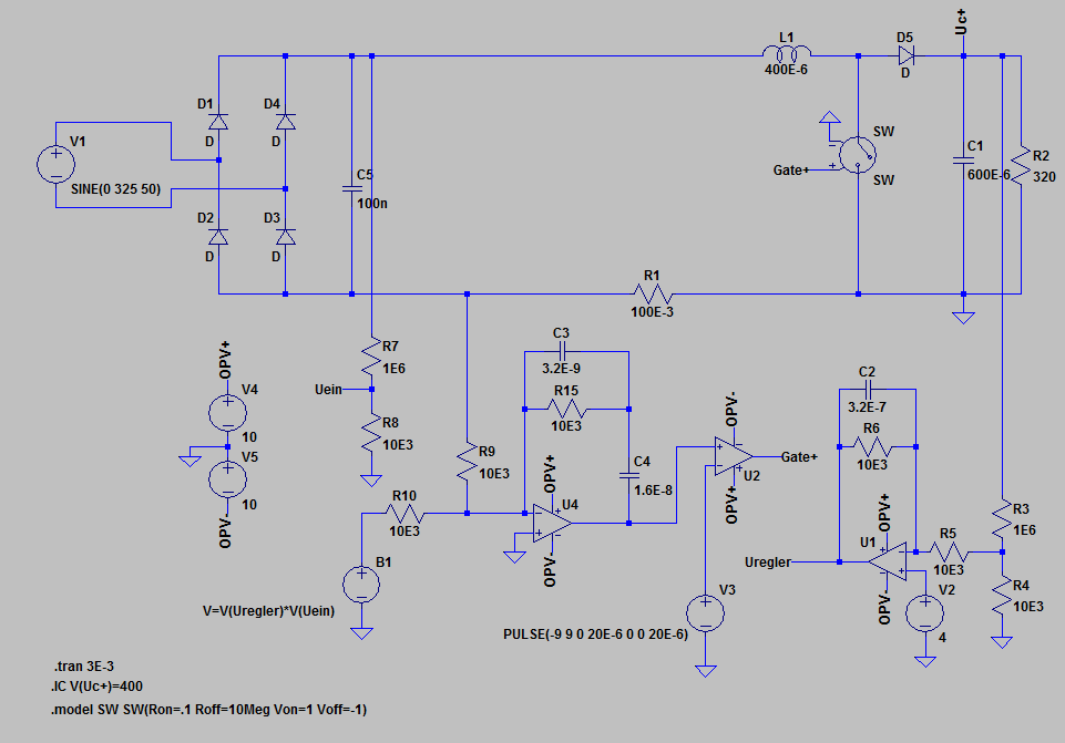
Hallo, bin gerade am verzweifeln. Versuche bereits den ganzen Nachmittag die Regelung einer PFC zum Fliegen zu bekommen. (Siehe Anhang) Das Prinzip habe ich verstanden, jedoch hapert es an der Umsetzung. Ich vermute, dass R9, R10 & R15 falsch bemessen sind, korrekt? Wäre schön wenn jemand mal einen Blick riskieren könnte und mir einen Tipp geben könnte! Viele Grüße Martin
Probier es mal überall mit echten Bauteilen, nicht den idealen. Hab schon oft erlebt daß da sonst unbrauchbare Daten rauskommen.
Bitte melde dich an um einen Beitrag zu schreiben. Anmeldung ist kostenlos und dauert nur eine Minute.
Bestehender Account
Schon ein Account bei Google/GoogleMail? Keine Anmeldung erforderlich!
Mit Google-Account einloggen
Mit Google-Account einloggen
Noch kein Account? Hier anmelden.
