Hallo Leute, ich suche einen Transistor, mit dem ich bei einer Spannung von 5V (Basisspannung nur 3,3V) 2A oder mehr schalten kann. In der Transistorübersicht hätte ich mir schon was schönes ausgesucht, aber laut LTSpice-Simulation komm ich mit meinem Aufbau nur knapp über 1,5A. Gibt es entsprechende Bauteile, oder muss ich mit einem Transistor (3,3V Basisspannung) auf die Basis des zweiten Transistors 5V schalten? Danke für Hinweise und Tips, spady
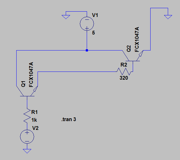
Würde die Verwendung von 2 Transistoren so in etwa Sinn machen?
Kaum verringert man den Basiswiderstand steigt auch schon der Strom. Thema hat sich damit erledigt - vielen Dank trotzdem!
Bitte melde dich an um einen Beitrag zu schreiben. Anmeldung ist kostenlos und dauert nur eine Minute.
Bestehender Account
Schon ein Account bei Google/GoogleMail? Keine Anmeldung erforderlich!
Mit Google-Account einloggen
Mit Google-Account einloggen
Noch kein Account? Hier anmelden.
