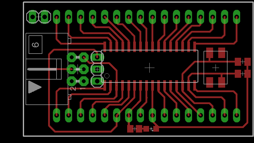
Hallo zusammen, ich stehe auf dem Schlauch. eigntlich sollte das so klappen, aber egal welche clock-rate ich einstelle, es will nicht gehen. Ich habe bestimmt die Schaltung zehn mal kontolliert, aber ich finde den Fehler nicht. Vielleicht schaue ich immer nur auf den selben Fehler. Seid bitte so gut und helft mir... Grüßle aus dem Ländle von Jörg
... na klar, AVCC (pin23) auf 5V und AVREF (pin25) ebenfalls. AGND und GND ebenfalls auf GND zusammen. Das hat bei meinen MEGAxx auch immer so funktioniert... Danke!
Was fällt euch eigentlich ein, die Platinen jetzt kreuz und quer zu verkaufen. Noch dazu, wenn schon wieder ein Aufruf stattfindet? Ihr wisst schon dass das schon gewerblicher Verkauf ist? (Wiederkehrend!!!) Ich finde es einfach eine Frechheit, fremdes Geistesgut zu vermarkten!!!
Bitte melde dich an um einen Beitrag zu schreiben. Anmeldung ist kostenlos und dauert nur eine Minute.
Bestehender Account
Schon ein Account bei Google/GoogleMail? Keine Anmeldung erforderlich!
Mit Google-Account einloggen
Mit Google-Account einloggen
Noch kein Account? Hier anmelden.


