Hallo Hallo Ich möchte für meine uC Uhr die 50 Hz Netzfrequenz als genauer Zeittakt nutzen. Wie bekomme ich aber die Rundsteuerimpulse raus, so dass die 50 Hz Komponente des Aufmodullierten Signals erhalten bleibt?
in dem man das Signal über einen Optokoppler entnimmt. dann sind Störungen weg. Wechselspannung ,Kondensator , Widerstand Optokoppler mit Paraleldiode und paralelel über beide Dioden so 330nF Kondensator um die neg Halbwelle durchzulssen. Wechselspannungspol Keine Elkos jo das ist alles Paul
Aus deiner Antwort werde ich nicht wirklich schlau... Ein Schema sagt mehr als tausend Worte :D Reicht ein R-C-Glied mit Grenzfrequenz bei 50 Hz um die Rundsteuerimpulse stark genug zu dämpfen?
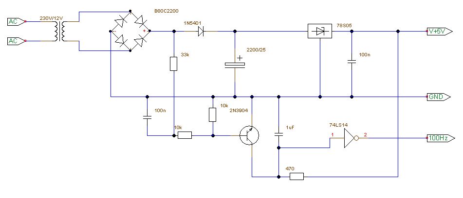
Ich hab's so gemacht: siehe Anhang. Für 50 Hz noch durch 2 teilen. Gruss Jadeclaw.
Bitte melde dich an um einen Beitrag zu schreiben. Anmeldung ist kostenlos und dauert nur eine Minute.
Bestehender Account
Schon ein Account bei Google/GoogleMail? Keine Anmeldung erforderlich!
Mit Google-Account einloggen
Mit Google-Account einloggen
Noch kein Account? Hier anmelden.
