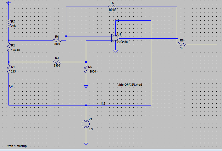
Hallo Leute, ich wollte grade ein Differenzverstärker in LT-Spice durchlaufen lassen. Der OP ist von TI OPA3L36NJ. Im Netz hab ich eine Anleitung gefunden die genau die Simu. mit dem Op beschreibt. In der Anleitung steht nur dass man sich das Modell aus dem Netz laden soll. Ein zu LT Spice passendes Model finde ich nicht. Aber TI bietet auch das Spice Modell dazu an. Leider für ein anderes Spece Prog. und mit dem Modell von TI habe ich die folgende Fehlermeldung. siehe Anhang. Kann ich diese getrost ignorieren oder muss ich das Model nochmal selber anpassen? Finde dazu nichts was mir weiterhilft...
Häng mal deinen Schaltplan(.asc) und deine Modell-Datei(TI-Modell) an.
Hallo Alex, ignoriere die Fehlermeldung erst mal. Ich werde heute Abend mal dem LTspice-Entwickelr schreiben warum er diesen Parameter weggelassen hat. Ich denke er hat sich etwas dabei gedacht. Gruß Helmut
Hallo, ich habe die Antwort vom Entwickler(Mike). Der Parameter VFB hat in diesem Modell "Level=3" nichts verloren. Du kannst den Parameter damit bedenkenlos löschen. Damit wirst du dann auch die Fehlermeldung los. Gruß Helmut
Bitte melde dich an um einen Beitrag zu schreiben. Anmeldung ist kostenlos und dauert nur eine Minute.
Bestehender Account
Schon ein Account bei Google/GoogleMail? Keine Anmeldung erforderlich!
Mit Google-Account einloggen
Mit Google-Account einloggen
Noch kein Account? Hier anmelden.
