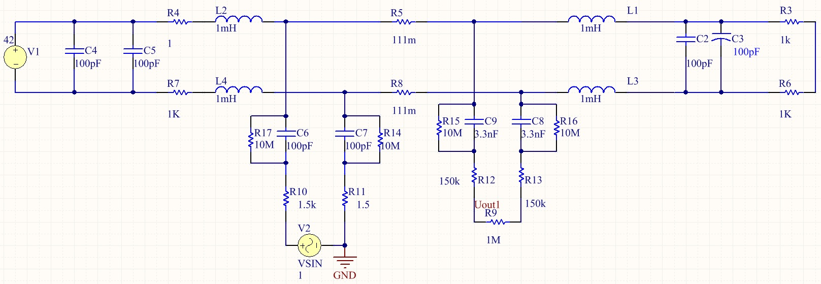
Guten Tag Ich komme nicht weiter und finde mich noch nicht so zurecht mit gemischten Schaltungen und Induktivitäten. Im Anhang habe ich ein Schaltung, die mit DC gespiesen wird und eine Sinusspannung eingekoppelt wird. Wenn ich die Induktivität an den Spulen verringere, so nimmt auch die Leistung an C3 ab, ist das so? Wieso. Die Leistung an R9 bleibt jedoch gleich!? Vielen Dank und Grüsse M. B.
Wenn die Induktivität abnimmt nimmt auch die Spannung ab und der Widerstand bleibt ja identisch so nimmt die Spannugn ab!?
Bitte melde dich an um einen Beitrag zu schreiben. Anmeldung ist kostenlos und dauert nur eine Minute.
Bestehender Account
Schon ein Account bei Google/GoogleMail? Keine Anmeldung erforderlich!
Mit Google-Account einloggen
Mit Google-Account einloggen
Noch kein Account? Hier anmelden.
