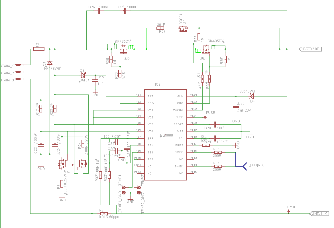
Guten Tag Community, ich beschäftige mich zur Zeit mit einem Balancer BQ3060 dazu habe ich folgende Schaltung (siehe Anhang) aufgebaut. Mein Problem ist jetzt folgendes bei den Klemmen +BATT/2.8E und GND/4.1C liegt eine Spannung von 8,35V an (kommt vom Lade IC). An der Buchse ST404_1 & ST404_3 ist ein Akku mit zwei Zellen in Reihe angeschloßen (ST404_2 ist der Mittelabgriff um die Spannung jeder einzelnen Zelle zu messen). Jetzt ist es so, dass der MOSFET Q6 durchschaltet am Gate sind 0,71V. Aber der MOSFET Q5 schaltet einfach nicht durch, sodass der Akku der dahinter angeschloßen ist nicht geladen werden kann (Gate an Q5 hat 7,84V). Müsste es nicht rein theoretisch egal sein das der MOSFET Q5 nicht durchschaltet der Strom müsste doch auch durch die Schutzdiode fließen oder? Kann einer vllt. einen Blick auf die Schaltung werfen und die Funktion von Q6 & Q5 erläutern. Vielen Dank!
Bitte melde dich an um einen Beitrag zu schreiben. Anmeldung ist kostenlos und dauert nur eine Minute.
Bestehender Account
Schon ein Account bei Google/GoogleMail? Keine Anmeldung erforderlich!
Mit Google-Account einloggen
Mit Google-Account einloggen
Noch kein Account? Hier anmelden.
