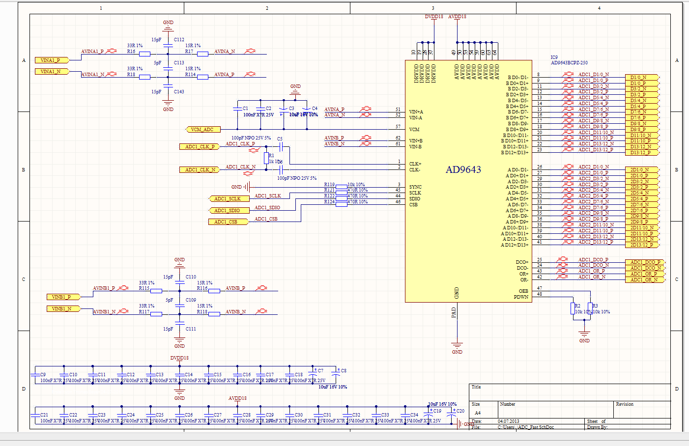
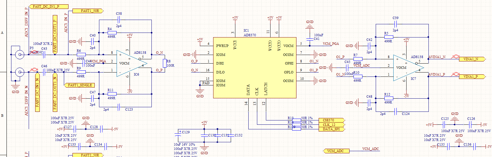
Hallo. Kann evtl. jemand mal über meine Eingasstufe für meinen ADC drüber schauen? Habe sie so ähnlich schoneinmal aufgebaut und da hat sie Funktioniert. Der erste Aufbau war, PGA als erste Stufe, danach den OPV um das VCM des ADCs aufzuaddieren. Da der PGA aber von 0-5V arbeitet, musste man auf beide Eingänge jedes mal einen Offset addieren. Dies habe ich bisher am Signalgenerator einfach mit eingestellt. Nun möchte ich aber, dass ich das Signal von +2.5V bis -2.5V einlesen kann. Dazu habe ich als erstes noch eine weitere OPV Stufe eingebaut, die nimmt das differentielle Signal, und addiert das VCM vom PGA auf, so dass die Spannung in der Mitte des PGA Ranges ist. (So die Theorie) Kann evtl. einmal jemand über die Schaltung sehen, ob diess so Funktionieren kann. MFG
Bitte melde dich an um einen Beitrag zu schreiben. Anmeldung ist kostenlos und dauert nur eine Minute.
Bestehender Account
Schon ein Account bei Google/GoogleMail? Keine Anmeldung erforderlich!
Mit Google-Account einloggen
Mit Google-Account einloggen
Noch kein Account? Hier anmelden.

