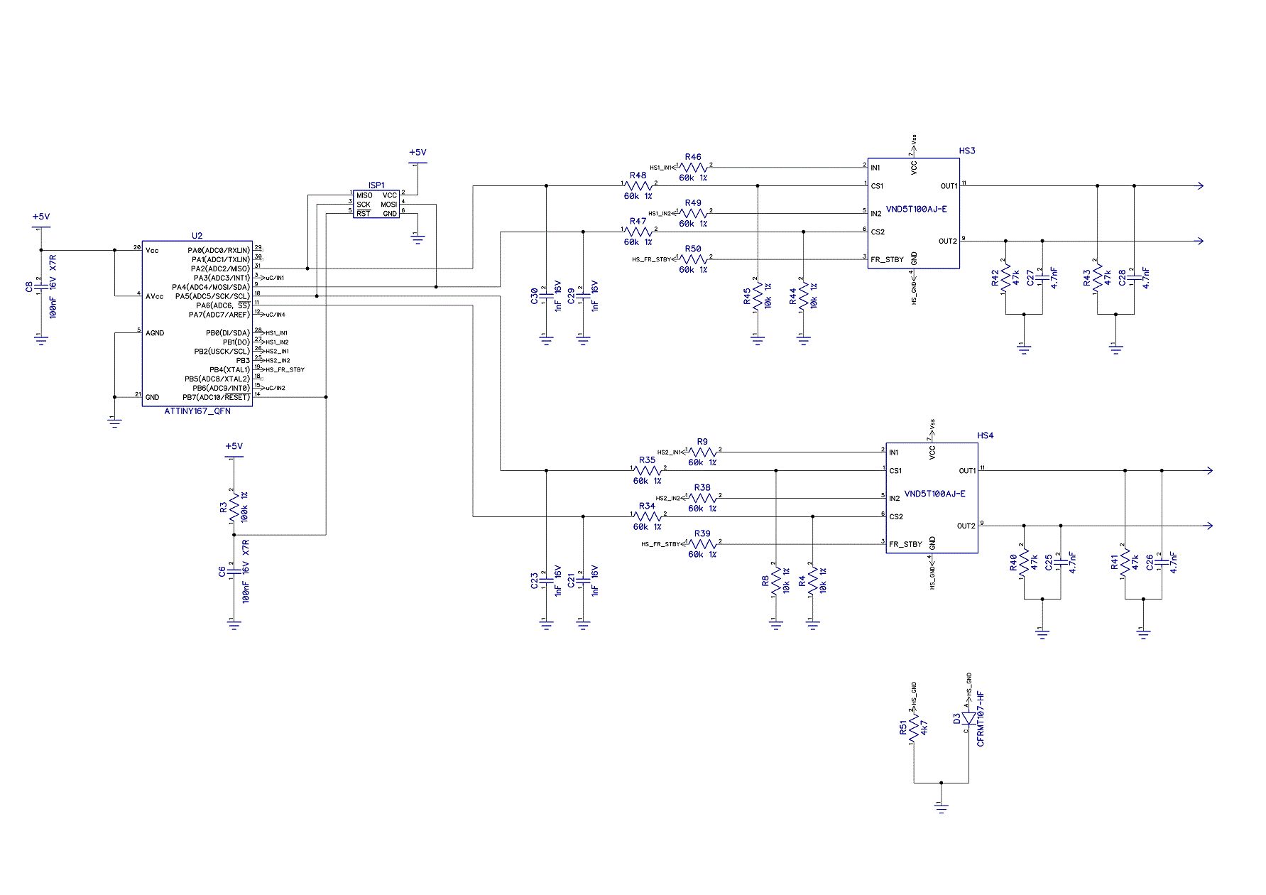
Hallo, ich habe folgendes Problem, dass ich nicht genügend Pins am uC vorhanden haben werde, sobald der Schaltplan fertig ist. Daher muss ich den SPI, den ich zur Programmierung nutze, doppelt belegen. Jetzt habe ich versucht mich möglichst gut zu informieren, jedoch bin ich mir trotzdem unsicher. Könnt Ihr vielleicht den Schaltplan anschauen und mir sagen, ob es so funktionieren würde? Ich bin mir nicht sicher, aber ich glaube die Kondensatoren an MISO, MOSI und SCK würden die Programmeirung stören. Die 60k Widerstände (aus dem Datenblatt) müssten eigentlich keine Probleme machen oder? Alex
ADC0 und ADC1 sind doch noch frei?! Die 1nF sollten aber nicht wirklich stören. ggf. den ISP-Takt etwas runterschrauben.
Hallo Timmo, die ADC0 und ADC1 sind leider nicht frei, die benötige ich für anderen Eingänge. Gruss Alex
Der ISP sollte so funktionieren. Eventuell könnten die 1nF ein Problem mit der Frequenz nach sich ziehen, also die ISP Frequenz reduzieren. Allerdings wenn du den ISP dran hast sind deine Analogwerte für den A..... Also den ISP musst du abziehen sonst geht da nichts. Besser wäre ein anderer µC.
Es gibt von Atmel eine Application Note (Atmel AVR042: AVR Hardware Design Considerations), in der ab Kapitel 3 der Programmieranschluss über SPI beschrieben wird. Dort ist der ISP-Stecker direkt am µC (wie bei dir auch) und der Rest des SPI-Busses über Widerstände entkoppelt (wird bei deiner Schaltung auch erfüllt). Hier der Link zum Atmel-Dokument: http://www.atmel.com/Images/Atmel-2521-AVR-Hardware-Design-Considerations_Application-Note_AVR042.pdf
Hallo Ralph, das reicht mir. Die ISP wird nur einmalig geladen, daher ist mir auch die Geschwindigkeit egal. Der andere uC geht leider nicht. Gruss und Vielen Dank
Bitte melde dich an um einen Beitrag zu schreiben. Anmeldung ist kostenlos und dauert nur eine Minute.
Bestehender Account
Schon ein Account bei Google/GoogleMail? Keine Anmeldung erforderlich!
Mit Google-Account einloggen
Mit Google-Account einloggen
Noch kein Account? Hier anmelden.
