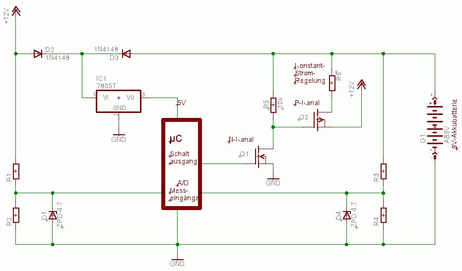
Hallo, ich möchte mir eine Art elektronisches Fahrtenbuch fürs Auto bauen. Dazu sollte der µC seine aktuelle Uhrzeit und weitere Werte, die sich gerade im RAM befinden behalten. Da ich dieses Fahrtenbuch auch mal mit ins Haus nehmen möchte, kann ich die Schaltung nicht ständig an der Autobatterie lassen. Also hab ich mir gedacht die Versorgungsspannung mit Hilfe einer Mini-USV (zumindest für ein paar Tage) zu überbrücken. Die Schaltung die ich mir bis jetzt überlegt habe ist im Anhang zu sehen (für R5 muss noch die Stromregelung eingesetzt werden). Als Puffer soll ein 9V-Block-Akku herhalten. Nun wird ein solcher Akku über einen konstanten Strom von 30mA geladen. Mein Problem liegt darin, wie ich bei Potenzialdifferenzen von 12 bis 3 Volt einen konstanten Ladestrom hinbekommen soll. Mein zweites Problem: ab wann und wie lange muss ein solcher Akku geladen werden? Drittes Problem: Überwachung des Ladezustands durch Messung der Akkuspannung. Der µC-Eingang sollte mit einer Z-Diode abgesichert sein. Diese braucht aber zu viel Strom und zieht mir dann den Akku ziemlich schnell leer. Gibt es eine separate Zustandsüberwachung mit Laderegelung, also ohne Zuschaltung durch den µC? Weiß jemand wie es bei PCs gemacht wird?
TL 317 kann mit einem einzigen Widerstandt als Kosntantstromquelle für Bateriladen geschaltet werden (steht im Datenblatt)
Danke Läubi, ich hab die Schaltung im Datenblatt gefunden. Der TL 317 ist genau das Richtige. Vor allem weil seine minimale (Uin - Uout)>= 3V ist. Bloß wie lange soll der Akku geladen werden und in welchen Intervallen?
Zur Technik der Stromversorgung in KFZs ist hier und anderswo einiges geschrieben worden (z.B. http://www.elektronik-kompendium.de/public/dse-faq/dse-faq.htm#F.23). Deine Version ist beispielsweise nicht überspannungsfest. 7805/7805L Regler haben einen unangenehm hohen Ruhestrom, sehr viel höher als der Controller im Standby hat. Es gibt deutlich bessere Typen (z.B. MAX66x).
Moin... Wenn du den MC in soetwas wie einen sleep/idle Modus bringen könntest wäre doch vielleicht ein Goldcap eine Lösung? Kommt einfach mit dem MC an die Spannungsversorgung und stützt diese während des Transports. Der Controller stellt alle Pins auf hochohmig und gut. -- Sven Johannes
Erstmal Danke für die Beiträge... @A.K. Zum Schutz vor Überspannung werde ich noch einen Varistor an die Versorgungsspannung hängen. Einen Max666 zu benutzen ist ne gute Idee ,leider etwas teurer als ein 7805. @Sven Johannes Ich muss erstmal checken ob der µC im sleepmode noch timerinterrupts macht, schließlich soll die Uhrzeit ja weiterlaufen. Ich habe dafür einen atmega16 vorgesehen.
Wegen der Dauer mußt du im Datenblatt nach shcuane es gibt aber auch Puffer CMOS Batterien welche 3,6V leifern udn dauerladefähig sind.
Hallo Patrick, wie funktioniert Dein Fahrtenbuch? Sinnvoll wäre ja, dass man 2-3 Tasten hat: 1. Dienstfahrt, 2. Privatfahrt, 3. Stop. Sobald man eine Taste drückt, geht das Logging los, wenn man Stop oder die gleiche Taste noch einmal drückt, hört es eben auf. Dann müßte man aber von irgendwo den gerade aktuellen Kilometerstand herbekommen, nur woher? Oder musst Du den Kilometerstand von Hand eingeben? Joline
Freilich solltest Du überlegen, ob es nicht sinnvoller ist, Akku oder Goldcap mehr oder weniger direkt an den Controller zu hängen. Also nicht 9V sondern 3,6V Akku. Womit sich dann auch dessen Messung recht simpel entwickelt (1,22V Bandgap-Ref messen mit AREF=VCC) und ohne Teiler auskommt.
@A.K. Das mit den Goldcaps direkt an Vcc ist gut. Ich denke es macht dann Sinn, alle anderen Verbraucher sowie Spannungsteiler usw. mit einer Diode zu entkoppeln. Nach Elelktronik-Kompendium ist die Überbrückungszeit = (Ulade-Umin)*C/I. Umin dürfte beim atmega16 2,7V sein, also brauch ich Goldcaps mit >= Umin. Als Problem sehe ich da den ständigen Ladestrom, der i.A. nicht zu einer stromsparenden Schaltung beiträgt. Falls ich da falsch liege bitte melden. Eine andere Frage ist, ob der µC bei Vcc=2,7V noch zuverlässig arbeitet. Bei den Sleep-Modes kenn ich mich leider nicht so gut aus. Weiß bloß, dass es 6 verschiedene gibt und zusätzlich noch weitere Module die man abschalten kann. Im Prinzip sollte während des Schlafens nur der Timer-Counter-Interrupt noch funktionieren, damit er die Uhrzeit behält. Keine Ahnung welche Clocks ich da abschalten soll. Eine Erkennung, dass er wieder an der vollen Speisespannung hängt sollte auch aufrecht erhalten werden, damit er wieder aufwacht. Eine Messung des Ladezustands erübrigt sich, wenn der Akku direkt an Vcc hängt (wobei ich zugeben muss, dass ich es nicht ganz geschnallt habe wie Du das meintest mit der Bandgap-Referenz). @Joline Der Fahrtenschreiber soll im Prinzip nur die Uhrzeiten aufzeichnen, wann die Zündung des Fzg. ein- bzw. ausgeschaltet wurde. Um dies zu detektieren nehm ich den vom Zündschloss geschaltenen Plus. Ich habe mal ein kleines Gehäuse mit einem LCD-Display und vier Tastern vorgesehen (Cursor links, rechts, Wert hoch und runter). Über die Menüführung bin ich mir noch nicht ganz im Klaren. Auf jeden Fall sollte man für jede Fahrt gewisse Kürzel eintragen können, die Dienstfahrt oder Privatfahrt signalisieren. Einzelne Fahrten, die z.B. durch umparken entstehen, sollte man löschen können. Vielleicht noch eine Uart-Schnittstelle, damit man sich die Fahrtenliste auf den Rechner holen kann. Was noch ungeklärt ist, ist die Speicherung der ganzen Daten: RAM oder EEPROM. Speichern im RAM hängt ganz von der USV ab. Vom Speichern im EEPROM bin ich etwas abgeneigt, da der µC dann vielleicht mal Verschleißerscheinungen zeigt.
"wobei ich zugeben muss, dass ich es nicht ganz geschnallt habe wie Du das meintest mit der Bandgap-Referenz" Wie VCC messen: - Referenzspannung VCC und VCC messen ist sinnlos. - VCC mit interner oder externer Referenz messen braucht Spannungsteiler und der verbraucht sinnlos Strom. - Den Wert der an einem ADC-Multiplexer-Input anliegenden 1,22V Bandgap-Referenz mit Referenzspannung=VCC messen ergibt das Verhältnis zwischen der 1,22V-Referenz und VCC. Die Referenz ist bekannt (hat Toleranz, ist aber stabil, also einmalig kalibrieren). Daraus lässt sich rechnerisch VCC ableiten. Pinsparend, kein externer ADC-Eingang erforderlich. "ob der µC bei Vcc=2,7V noch zuverlässig arbeitet" Bis zu 8MHz ja. "Vom Speichern im EEPROM bin ich etwas abgeneigt, da der µC dann vielleicht mal Verschleißerscheinungen zeigt." Siehe Atmel Application Note 101.
Hey das is ne geniale Idee Vcc so zu messen!!! Jetz hab ichs auch kapiert. Vielen Dank
Bitte melde dich an um einen Beitrag zu schreiben. Anmeldung ist kostenlos und dauert nur eine Minute.
Bestehender Account
Schon ein Account bei Google/GoogleMail? Keine Anmeldung erforderlich!
Mit Google-Account einloggen
Mit Google-Account einloggen
Noch kein Account? Hier anmelden.
