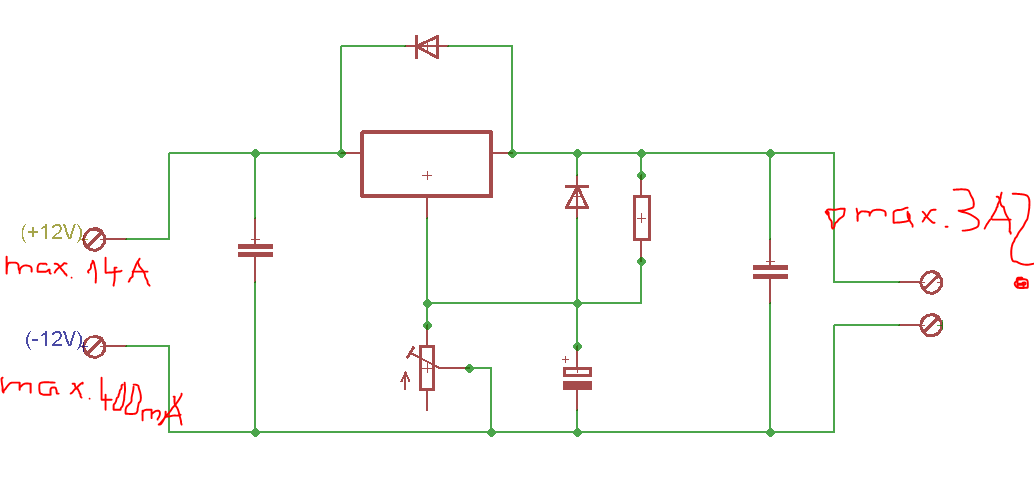
Ich hab eigentlich nicht viel Ahnung von neg. Spannungen, deswegen meine Frage. Ich weiß, dass wenn ich +12V als Vcc und -12V als GND annehme ich +24V zur verfügung hab. Im angehängetn Plan sieht man auch die max. Ströme. Kann ich am Ausgang 3A ziehen obwohl die -12V nur max. 400mA hergeben? Oder funktioniert dass nicht? MfG
>Oder funktioniert dass nicht?
Überlege dir, wie der 3A-Strom fließt. Dann kannst du dir die Frage
selbst beantworten.
Bitte melde dich an um einen Beitrag zu schreiben. Anmeldung ist kostenlos und dauert nur eine Minute.
Bestehender Account
Schon ein Account bei Google/GoogleMail? Keine Anmeldung erforderlich!
Mit Google-Account einloggen
Mit Google-Account einloggen
Noch kein Account? Hier anmelden.
