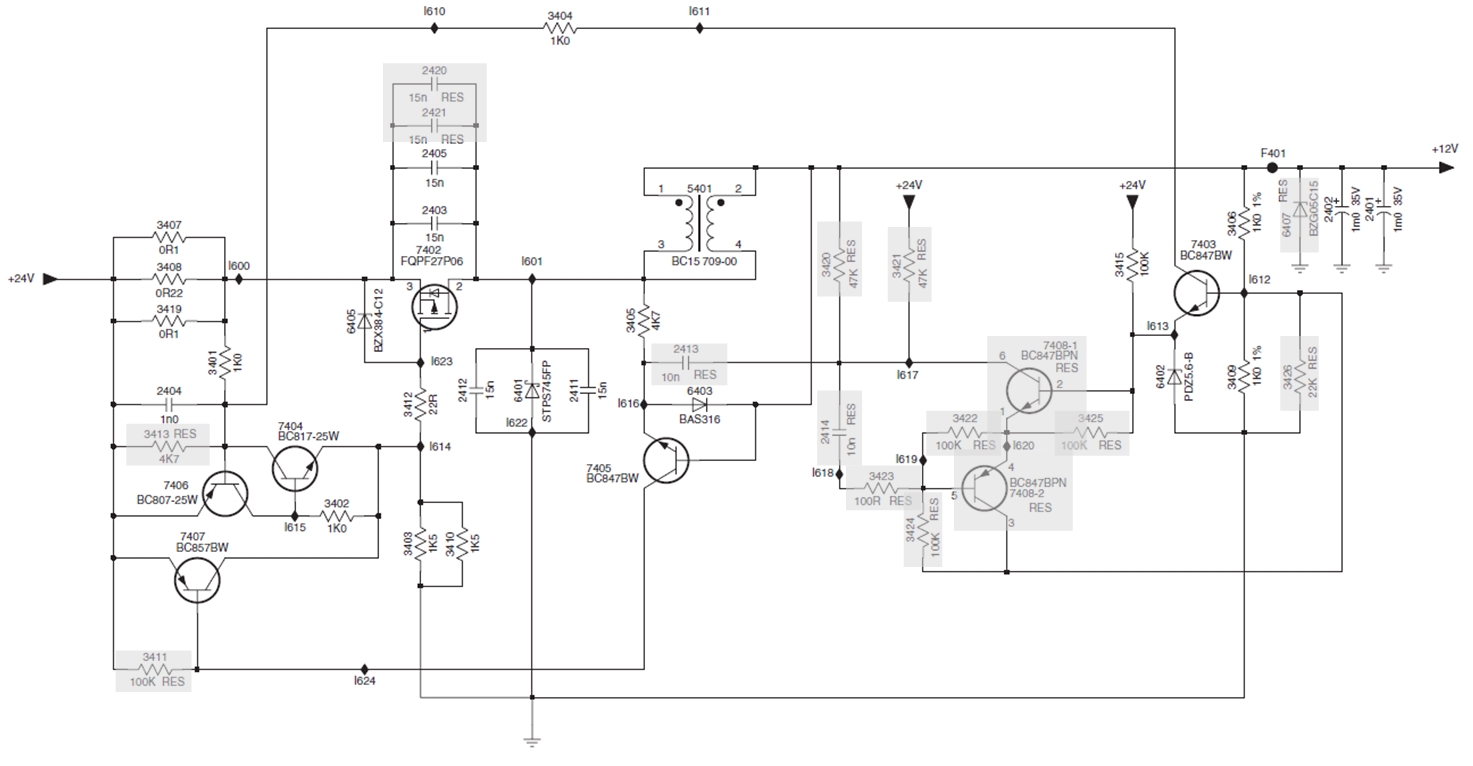
Hallo zusammen, vor mir liegt ein DC-DC Wandler, der nicht mehr das tut was er soll. Eigentlich soll er aus 24Vdc 12Vdc machen. Am Ausgang kommt aber nichts raus. Ich habe das Grundprinzip von Schaltnetzteilen schon verstanden, aber diese Schaltung erschließt sich mir nicht... Der Aufbau ist ohne spezielles Schaltregler-IC. Ein PMOSFet wird als Leistungsschalter angesteuert. Und da liegt mein Problem... Am Gate liegen 24V an. Somit sperrt dieser. Wie soll der Mosfet eigentlich einschalten - wenn die Bauteile alle ok wären? Der Schaltplan liegt mir vor - die ausgegrauten Bauteile sind nicht bestückt. Ich habe auch mal den Plan in LTspice abgezeichnet und gehofft das ich bei der Simulation die Ansteuerung verstehe - aber leider tut die Simulation das Gleiche wie die reale Schaltung - nichts... :-( Klar könnte ich jetzt alle Halbleiter tauschen - aber dann habe ich es immer noch nicht verstanden. Kann mir da mal jemand auf die Sprünge helfen? Vielen Dank... nitraM
> Wie soll der Mosfet eigentlich einschalten - wenn die Bauteile alle ok > wären? Dazu: Schau doch mal den Strompfad über R3403 bzw. 3410 an .-)) Die 3 Transistoren links unten sorgen dafür, das der P-Mosfet NICHT einschaltet.
Hallo Andrew, das R3403 + 3410 die Ansteuerung ermöglichen ist mir schon bewusst... Aber wie läuft die Steuerung mit den drei linken und den zwei rechten Transistoren ab? Warum läuft die Simulation nicht? Auch da bleibt der MOSFET gespert... nitraM
Der MOSFET wird über 3403 und 3410 eigentlich immer eingeschaltet, es sei denn 7404 oder 7407 ist eingeschaltet. 7404 ist eingeschaltet, wenn 7406 eingeschltet wird durch Überstrom am shunt 3407 3408 3419 oder durch ausreichende Ausgangsspannung wenn 7403 eingeschaltet wird. Ist der MOSFET erst mal ausgeschaltet, bleibt er auch ausgescgaktet bis die Spule ihre Ladung in den Ausgang gepumot hat, also ihre Eingangsseite sich über die Diode knapp unter 0V abstützt und ihre Ausgangsspannung über der Eingangsseite liegt. 7408-1 7408-2 soll wohl eine jndervoltage lockout Anlaufverhinderungsschaltung sein, aber wenn ich grau hinterlegt richtig deute fehlt die bei dir. 7405 ist also fürs sperren zuständig so lange Strom oder Spannung noch nicht zu hoch sind.
Danke MaWin für die Erkläreung. Allerdings versteh ich immer noch nicht was mit meiner Simulation nicht stimmt das die nicht funktioniert. Ich muss allerdings zugeben das ich mit LTSpice nicht viel am Hut habe. kann da mir jemand einen Tip geben?
Hallo zusammen, kann sich jemand noch mal meine LTSpice Simulation (erster Beitrag)anschauen und mir sagen warum sie nicht schwingt? Wie gesagt - viel Erfahrung habe ich mit dem Tool nicht. Vielen Dank nitraM
Bitte melde dich an um einen Beitrag zu schreiben. Anmeldung ist kostenlos und dauert nur eine Minute.
Bestehender Account
Schon ein Account bei Google/GoogleMail? Keine Anmeldung erforderlich!
Mit Google-Account einloggen
Mit Google-Account einloggen
Noch kein Account? Hier anmelden.
