Hallo zusammen, ich versuche gerade Thomas Pfeiffers Reflow Ofen nachzubauen... der einzige Unterschied das ich keinen Atmega8 SMD da hatte sondern einen DIP. Also schön Platinchen geätzt, und gelötet. Nun versuche ich mit meinem USBasp mit Extreme AVRBurner die Hex File zu übertragen... und es will nicht -_- Power On failed... achja, den 56K Widerstand hab ich gegen einen 10K Widerstand ersetzt... den hatte ich gerade nicht da, und 10K findet man bei Google recht häufig Hat jemand ne Idee woran es liegen könnte dass es nicht geht?
Edit: die Gelbe Verbindung hab ich mit Kabel überbrücken müssen, also ist auch verbunden!
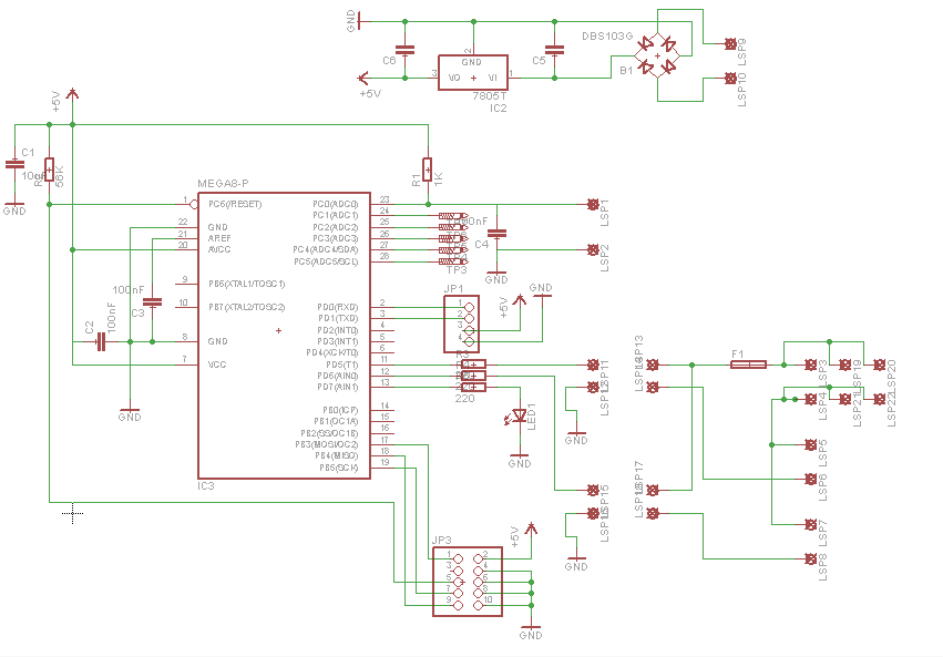
Die Pins im Layout passen irgendwie nicht zum Schaltplan, der Programmer-Header müsste doch rechts unten am AVR dran sein und nicht links?
alle komponenten mit beinchen hab ich auf die rückseite verbannt, damit ich diese besser löten kann. die vorderseite besteht aus leiterbahnen und smd teilen. von daher müsste das eigentlich passen!
Ich habe noch nie eine Platine geätzt\geroutet, aber Pin 7(VCC) scheint mit Pin8(GND) verbunden zu sein. Gleiches Bild bei Pin22(GND) - Pin21(AREF) bzw. Pin 23(ADC0). Kannst die ja mal durch piepsen ? Den Isp- Stecker hast du richtig herum aufgesteckt ?
Holla, das kann ich ausschließen, wie auch den verdrehten isp stecker... die vermutung liegt nahe dass ich auf meinem (china) usbasp, ne alte firmware drauf habe,und somit das timing nicht stimmt. jetzt brauch ich einen funktionierenden programmer, und diesen zu aktualisieren -_-
Ich war kürzlich bei einer Platine ein paar Std damit beschäftigt ca 5 kleine aber fatale Lötfehler zu finden bis sie ging. Hätte die schnell mal nachts gelötet und war wohl nicht sorgfältig genug. Hast schon alle Bahnen und Bauteile auf solche Fehler - meist Kurzschlüsse zB durch einen kleinen Faden Lötzinn zur Masse oder eine vergessene Lötstelle* - durchgemessen? Und bzgl des Programmers, hat der denn für eine andere Schaltung oder Breadboard schon mal funktioniert? Dann könntest den als Fehlerquelle ausschließen. * ich hatte den Fehler gemacht Vias mit Bauteilpads zu verbinden, das mach ich nie wieder. Zum einen ist es manchmal schwierig bis unmöglich zB bei einem 100nF Kerko, der satt auf der Platine sitzt, Lötzinn unter das Köpfchen zu bekommen. Zum anderen hab ich auch 2 Lötungen auf der Oberseite vergessen, weil sie so unscheinbar sind...
Habe mir jetzt die Isp Pins (Sck, Mosi, Miso, Reset) nochmal angeschaut und sieht eigentlich gut aus. weiß aber nicht on die Belegung des 19pin Header passt, das habe ich jetzt nicht geprüft.
Ich weiß, eine dumme Frage, aber die Spannungsversorgung ist am Atmega auch dran?
Hallo, nachdem du keinen Quarz verwendest, muß beim ATMega das Fusebit für internen Oszillator gesetzt sein. Wenn nicht würde ich schnell mal einen 8MHz Quarz und die beiden 22pF Kondensatoren draufpicken. Ansonsten wird kein Takt erzeugt und die MCU kann dem Programmer nicht antworten. Ev. mit 1:10 Tastkopf mit Oszi an Pin 10 testen. HTH
Der USBasp braucht ein 12MHz Quarz ohne es, bekommst du den USBasp nie am laufen.
Hallo zusammen und danke für die Anworten. Also der USBasp ist neu und jungfräulich... deswegen denke ich dass das eine Fehlerwuelle sein kann. (Wegen Firmware etc.) Kurzschlüsse, vergessene Lötstellen... schließe ich aus. Hab mit ner Lupe die Leiterbahnen verfolgt und sehen sehr sauber aus! ^^ GND und VCC stimmen auch, da mit Oszi nachkontrolliert. Board hat auf jedenfall Spannung, zum einem gibt der USBasp Spannung ab, desweiteren hat die auch Platine Spannung wenn ich diese am Netzteil anschließe. Den Tipp mit dem Oszi gehe ich morgen nach... ABER wenn ich den Mikrocontroller auslesen möchte, obwohl ich weiß dass da nichts drauf ist, müsste er das nicht dennoch machen?! Er ließt ja die Fuses mit aus...?
Dann stecke doch mal einen neuen AVR (z.B, ATtiny13) ohne weitere Bauteile auf ein Steckbrett und programmiere ihn. Wenn das auch nicht geht, dass ist warscheinlich dein Programmer defekt.
Zeig doch mal Bilder von der bestueckten Platine her. So ist das Alles nur sinnloses Rumraten.
Bitte melde dich an um einen Beitrag zu schreiben. Anmeldung ist kostenlos und dauert nur eine Minute.
Bestehender Account
Schon ein Account bei Google/GoogleMail? Keine Anmeldung erforderlich!
Mit Google-Account einloggen
Mit Google-Account einloggen
Noch kein Account? Hier anmelden.

